Foram encontradas 1.562 questões.
Sobre as perícias administrativas, é CORRETO afirmar que:
Provas
A rotatividade custa caro às organizações, uma vez que envolve vários custos de recrutamento, seleção, treinamento e desligamento. Assinale a alternativa que se refere aos custos de treinamento:
Provas
Segundo Chiavenato (2003, p.32 e-book), o sucesso do administrador depende mais do seu desempenho e da maneira como lida com pessoas e situações do que de seus traços particulares de personalidade. Depende daquilo que ele consegue fazer e não daquilo que ele é. Esse desempenho é o resultado de certas habilidades que o administrador possui e utiliza. A habilidade que envolve o uso de conhecimento especializado e facilidade na execução das tarefas relacionadas com o trabalho e com os procedimentos de realização é a:
Provas
Ana investiu R$100 reais para começar a fabricar brigadeiros em casa. Para analisar se o seu negócio está sendo rentável, ela resolveu fazer o seu fluxo de caixa e percebeu que houve uma entrada de R$50,00 reais todos os meses, e a sua taxa (i) de desconto foi de 8%.
VPL = - R$100 + R$50 / (1 + 8%)¹ + R$50 / (1 + 8%)² + R$50 / (1 + 8%)³
VPL = - R$100 + R$50 / (1,08)¹ + R$50 / (1,08)² + R$50 / (1,08)³
VPL = - R$100 + R$50 / (1,08) + R$50 / (1,1664) + R$50 / (1,2597)
VPL = - R$100 + R$46,30 + R$42,86 + R$39,69
VPL = ?
Podemos inferir que o resultado da VPL é:
Provas
Assinale a alternativa que preenche corretamente e na sequência os respectivos conceitos:
é o relatório no qual devem constar os bens, direitos e obrigações. Nele encontra-se o reflexo da posição financeira da empresa em cada exercício (ano).
é o relatório que tem como objetivo principal apresentar o resultado do período (lucro ou prejuízo).
é o que fornece uma base para avaliar a capacidade de geração e de utilização desses fluxos de forma estruturada por natureza de atividades.
Após análise, marque a alternativa CORRETA:
Provas
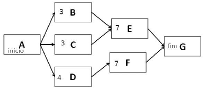
Considere os dados abaixo para definir o caminho crítico:

Com base nas informações, qual é a soma em dias do caminho crítico?
Provas
Sobre as funções administrativas: Planejamento, Organização, Direção e Controle, analise as afirmativas:
I-O planejamento propõe definir as atividades a serem realizadas e os resultados a serem alcançados.
II-A organização é a fase na qual se organizam os recursos disponíveis para realizar aquilo que foi planejado.
III-O controle é o esforço que aloca os recursos necessários, no momento certo para as pessoas certas.
VI-A direção é a função de dirigir a execução do planejamento, para atingir os objetivos da organização.
V-O controle é o momento que se analisam os resultados obtidos, verificando se foram os planejados.
VI-O planejamento objetiva definir as atividades a serem controladas e aloca os recursos necessários para o alcance das metas.
VII-A organização visa distribuir as tarefas, das autoridades e dos recursos materiais entre os membros da organização.
VIII-O controle dispõe monitorar as atividades, determinando se a organização está ou não em direção a suas metas.
Estão CORRETAS as afirmativas:
Provas
A respeito das estratégias organizacionais, é CORRETO afirmar que:
Provas
Entre as alternativas abaixo, selecione a que se REFERE a uma vantagem do modelo de medição de desempenho ICA- Intellectual Capital Approaches (Enfoques de Capital Intelectual):
Provas
A vantagem competitiva:
I- é baseada na posição passada que a empresa costumava ter no mercado.
II- é atingida quando a empresa consegue utilizar seus recursos para melhorar sua liderança interna.
III- se reflete na capacidade da empresa de gerar mais valor para seus clientes do que seus competidores.
É correto o que se afirma em:
Provas
Caderno Container