Foram encontradas 60 questões.
Eveline, líder sindical, está organizando uma passeata nas ruas de Aracati para a comemoração do dia do servidor público e se depara com a negativa do Município para realização do evento. A atitude da Administração pública está:
Provas
Questão presente nas seguintes provas
Marque a alternativa que descreve a modalidade de licitação concorrência.
Provas
Questão presente nas seguintes provas
1885758
Ano: 2018
Disciplina: Segurança e Saúde no Trabalho (SST)
Banca: ACEP
Orgão: Pref. Aracati-CE
Disciplina: Segurança e Saúde no Trabalho (SST)
Banca: ACEP
Orgão: Pref. Aracati-CE
Provas:
Em relação à NR 17, que trata sobre Ergonomia, assinale a alternativa correta.
Provas
Questão presente nas seguintes provas
De acordo com o decreto nº 5.296, de 2 de dezembro de 2004, que estabelece normas gerais e critérios básicos para a promoção da acessibilidade das pessoas portadoras de deficiência ou com mobilidade reduzida, caracteriza-se como mobiliário urbano:
Provas
Questão presente nas seguintes provas
1885756
Ano: 2018
Disciplina: Segurança e Saúde no Trabalho (SST)
Banca: ACEP
Orgão: Pref. Aracati-CE
Disciplina: Segurança e Saúde no Trabalho (SST)
Banca: ACEP
Orgão: Pref. Aracati-CE
Provas:
Condições de conforto são recomendadas em normas de ergonomia para ambientes de trabalho onde são executadas atividades que exijam solicitação intelectual e atenção constantes, como salas de controle, laboratórios, escritórios, e salas de desenvolvimento ou análise de projetos. Marque a opção em que o parâmetro de conforto para estes ambientes de trabalho está de acordo com as normas de ergonomia.
Provas
Questão presente nas seguintes provas
Com relação aos serviços e conceitos de topografia utilizados em projetos de redes e linhas de transmissão e distribuição é CORRETO afirmar que:
Provas
Questão presente nas seguintes provas
A respeito da norma IEC 61850 (Communication networks and systems for power utility automation) e de seus protocolos, é CORRETO afirmar que:
Provas
Questão presente nas seguintes provas
A respeito de redes de comunicação, sistemas de transmissão de dados e seus protocolos, assinale a alternativa CORRETA:
Provas
Questão presente nas seguintes provas
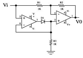
Para o circuito mostrado na figura a seguir, com amplificadores operacionais ideais, assinale a alternativa que corresponda aos valores de V0 para Vi = +1V, 0V e -1V respectivamente.

Provas
Questão presente nas seguintes provas
Determine, para o circuito abaixo, o valor da corrente Iz. Considerar que os diodos sejam de silício e a tensão de ruptura no diodo zener seja de 15 V.

Provas
Questão presente nas seguintes provas
Cadernos
Caderno Container