Foram encontradas 863 questões.
Julgue o item subseqüente com relação ao Ministério Público e ao Poder Judiciário.
Compete ao Ministério Público defender judicialmente os direitos e interesses das populações indígenas.
Provas
Questão presente nas seguintes provas
Julgue o item subseqüente, com relação à legislação que rege os servidores públicos civis do estado de Roraima.
Segundo a legislação, é dever fundamental dos servidores públicos atender com presteza ao público em geral, prestando as informações requeridas, ressalvadas as protegidas por sigilo.
Provas
Questão presente nas seguintes provas
Julgue o item subseqüente, com relação à legislação que rege os servidores públicos civis do estado de Roraima.
O servidor público estável perderá o cargo apenas mediante decisão judicial transitada em julgado.
Provas
Questão presente nas seguintes provas

Com base na figura acima, que mostra uma janela do Word 2003 com um texto em edição que contém uma tabela, julgue o item a seguir, relativos ao Word 2003 e ao Excel 2003.
É possível colocar marcadores nos itens da tabela a partir da opção Marcadores e numeração do menu
.
Provas
Questão presente nas seguintes provas

Com base na figura acima, que mostra uma janela do Word 2003 com um texto em edição que contém uma tabela, julgue o item a seguir, relativos ao Word 2003 e ao Excel 2003.
A tabela mostrada pode ser copiada para o Excel, utilizando-se o seguinte procedimento: selecionar a tabela, pressionar simultaneamente as teclas
; abrir o Excel e pressionar simultaneamente as teclas
e
.
Provas
Questão presente nas seguintes provas

Com base na figura acima, que mostra uma janela do Word 2003 com um texto em edição que contém uma tabela, julgue o item a seguir, relativos ao Word 2003 e ao Excel 2003.
Uma cópia de segurança do arquivo pode ser salva em um pendrive, utilizando-se a opção Salvar como do menu
.
Provas
Questão presente nas seguintes provas

Com base na figura acima, que mostra uma janela do Word 2003 com um texto em edição que contém uma tabela, julgue o item a seguir, relativos ao Word 2003 e ao Excel 2003.
O texto selecionado está formatado com alinhamento justificado.
Provas
Questão presente nas seguintes provas
Estudo da Associação Nacional das Instituições do Mercado Financeiro (ANDIMA) mostrou sensível mudança no comportamento dos investidores estrangeiros em relação aos papéis da dívida externa brasileira. Nem mesmo o cancelamento de alguns leilões pelo Tesouro Nacional, nas semanas de maior volatilidade da crise da bolha imobiliária norte-americana, afastou a atenção dos aplicadores externos em relação aos títulos brasileiros, consolidando a impressão de que há outro padrão de observação para a economia brasileira, bem diferente do exercido, por exemplo, nas crises asiática e russa no final da década passada.
É fato que, em alguns momentos da crise iniciada em julho, marcada pela queda de liquidez dos bancos, ocorreram episódios de exigência de taxas melhores por parte de investidores, mas em nenhum momento aconteceu uma piora no perfil da dívida brasileira.
Gazeta Mercantil, 17/4/2008 (com adaptações).
Em relação às idéias e às estruturas do texto acima, julgue o item a seguir.
A palavra “bolha” está sendo empregada no texto em sentido conotativo.
Provas
Questão presente nas seguintes provas
2637869
Ano: 2008
Disciplina: TI - Desenvolvimento de Sistemas
Banca: CESPE / CEBRASPE
Orgão: MPE-RR
Disciplina: TI - Desenvolvimento de Sistemas
Banca: CESPE / CEBRASPE
Orgão: MPE-RR

Considerando o código de uma JSP apresentado acima, julgue o item a seguir, com relação a conceitos da linguagem e frameworks Java.
Na aplicação à qual essa página pertence, é declarada uma classe de nome DummyCart, a qual está, por sua vez, declarada dentro do package sessions. Do mesmo modo, o resultado da compilação desta JSP produzirá uma declaração de classe Java, que será uma subclasse de HttpServlet. Essa subclasse de HttpServlet também será declarada dentro do package sessions.
Provas
Questão presente nas seguintes provas
2637868
Ano: 2008
Disciplina: TI - Desenvolvimento de Sistemas
Banca: CESPE / CEBRASPE
Orgão: MPE-RR
Disciplina: TI - Desenvolvimento de Sistemas
Banca: CESPE / CEBRASPE
Orgão: MPE-RR
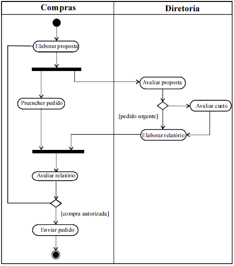
Acerca de metodologias de desenvolvimento, julgue o item a seguir.
No diagrama UML abaixo, há duas raias; há um estado final; as atividades Preencher pedido e Avaliar proposta podem ser executadas concorrentemente; será executada a atividade Avaliar relatório assim que for concluída a atividade Preencher pedido ou a atividade Elaborar relatório; será executada a atividade Elaborar relatório se o pedido não for urgente.

Provas
Questão presente nas seguintes provas
Cadernos
Caderno Container