Foram encontradas 500 questões.
Segundo Iamamoto e Carvalho (2007), no livro Relações sociais e serviço social no Brasil: esboço de uma interpretação histórico-metodológica, o autoritarismo, o paternalismo, o doutrinarismo e a ausência de base técnica, que marcariam a atuação dos primeiros núcleos que se formaram em São Paulo e no Rio de Janeiro, seriam típicos do Serviço Social:
Provas
Considere a ficha catalográfica tradicional a seguir.

A descrição bibliográfica está dividida em oito áreas. A qual área o elemento sublinhado diz respeito?
Provas
De acordo com Philip Kotler (2003), a Comunicação e a Promoção estão entre as habilidades mais importantes em Marketing. Segundo o autor, qual é a definição de Comunicação?
Provas
Sobre o tema "Controle de Constitucionalidade", marque a opção correta.
Provas
Os metadados são classificados em três tipos conceituais:
Provas
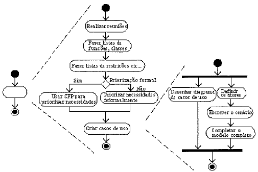
Observe o Diagrama da UML a seguir.

Qual é a primeira atividade do diagrama acima?
Provas
O processo industrial que se utiliza de moldes bipartidos aquecidos (macho e fêmea), material granulado e prensagem é denominado:
Provas
De acordo com a NORMAM-16/DPC, requisitos assistência para concessão e salvamento e de que estabelece condições delegação das atividades embarcação, coisa ou bem, e de em perigo no mar, nos portos e nas vias navegáveis interiores, assinale a opção correta.
Provas
Os tesauros, os sistemas de classificação e as listas de cabeçalhos de assunto são denominados linguagem de indexação
Provas
A definição de Educação como a "ação exercida pelas gerações adultas sobre as gerações que não se encontram ainda preparadas para a vida social, tendo por objetivo suscitar e desenvolver na criança certo número de estados físicos, intelectuais e morais, reclamado pela sociedade política no seu conjunto e pelo meio social a que a criança particularmente se destine", caracteriza, segundo Saviani (2008), o pensamento pedagógico
Provas
Caderno Container