Foram encontradas 577 questões.
Considere o multiplexador mostrado na figura ao lado.

Assinale a alternativa que apresenta a função booleana correspondente.
Provas
Assinale a alternativa que apresenta corretamente a equivalência entre as expressões lógicas. A equivalência é indicada pelo símbolo “=”.
Provas
Considere a seguinte expressão lógica: \( \overline{A}BC \) + \( A\overline{B}C \)+ \( AB\overline{C} \)
Assinale a alternativa que apresenta uma expressão equivalente.
Provas
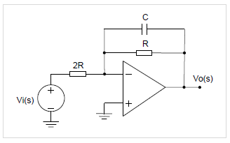
Considere o circuito elétrico ao lado.

Assuma que o AMPOP é ideal e que a fonte de tensão Vi(s) tem forma de onda senoidal. Seja G(s) a função de transferência definida por G(s) = Vo(s) / Vi(s). A função de transferência G(s) terá valor G(0)/2 quando s for igual a:
Provas
Entre as estratégias imprescindíveis para nortear as ações dos museus, está a pesquisa de recepção de público. Acerca desse tema, assinale a alternativa correta.
Provas
Os museus são instituições de seu tempo, visíveis aos seus contemporâneos e sempre servindo a causas de sua época. Podemos levantar quatro funções centrais que consagraram os museus como instituições com uma singular contribuição pública para as sociedades. Assinale a alternativa que apresenta, de forma correta, essas 4 funções centrais do museu.
Provas
Assinale a alternativa que corresponde à relação entre museus e patrimônio definida pela Declaração de Caracas.
Provas
Em 1982, 20 anos após a reunião e publicação do documento da Mesa Redonda de Santiago do Chile, ocorreu o seminário “A missão dos museus na América Latina hoje”, em Caracas, na Venezuela. Esse seminário tinha por objetivos refletir sobre a missão atual do museu, rever e atualizar os postulados escritos no documento de 1972, bem como apresentar novas diretrizes para os próximos anos acerca das ações dos museus. A respeito da Declaração de Caracas, documento resultante desse Seminário, assinale a alternativa correta.
Provas
Considerando o museu como agente incomparável da educação permanente da comunidade, este deverá, acima de tudo, desempenhar o papel que lhe cabe. A respeito das resoluções da Mesa Redonda de Santiago do Chile sobre educação permanente, considere as seguintes afirmativas:
1. Um serviço comunitário deverá ser realizado pelos museus que ainda não o possuem, a fim de que eles possam cumprir sua função de agentes comunitários. Cada um desses serviços será dotado de instalações adequadas e de meios que lhe permitam agir dentro e fora do museu.
2. Deverá ser utilizado na educação, graças a um sistema de descentralização, o material que o museu possuir em muitos exemplares.
3. Deverão ser estabelecidos programas de formação para professores dos diferentes níveis de ensino (primário, secundário, técnico e universitário).
4. As escolas serão incentivadas a formar coleções e a montar exposições com objetos do patrimônio cultural local.
Assinale a alternativa correta.
Provas
Assinale a alternativa que corresponde a uma resolução adotada pela Mesa Redonda de Santiago do Chile.
Provas
Caderno Container