Foram encontradas 50 questões.
Dada a resposta ao degrau de um sistema dinâmico, determine os valores do sobressinal (Mp) e do tempo de acomodação (ta) para um critério de erro de 5%.

Provas
- Conversores Analógicos Digitais (AD) e Digitais Analógicos (DAC)
- Eletrônica Digital na Engenharia Eletrônica
Provas
Considerando que a função de transferência à Malha Fechada de um sistema de controle digital é dada pela expressão abaixo, assinale a alternativa correta quanto à condição de estabilidade do sistema e os valores dos polos.

Provas
De acordo com o circuito físico e o programa lógico apresentados na figura a seguir, podemos afirmar que:

Provas

Provas
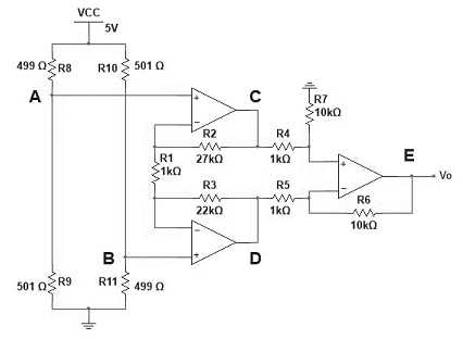
Assinale a alternativa que apresenta a sequência CORRETA de identificação das tensões de
entrada do circuito.Provas
Considerando a distribuição de polos e zeros de um sistema em Malha Aberta no plano s, mostrada a seguir, indique o Lugar Geométrico das Raízes para o sistema em Malha Fechada.

Provas
Analise o circuito abaixo e defina os valores de saída preenchendo a tabela.

Assinale a alternativa que contém a sequência correta de valores da saída da tabela da primeira linha para a última.
Provas
Analise o diagrama Ladder abaixo e defina a sequência obrigatória de acionamento dos motores 1 e 2 para ligar e desligar esses motores. Considere que o acionamento do motor 1 (M1) está vinculado à energização da bobina do contator 1 (K1) e o acionamento do motor 2 (M2) está vinculado à energização da bobina do contator 2 (K2).
B1, B3, B2 e B4 – Contatos vinculados a botoeiras.

Provas
Provas
Caderno Container