Foram encontradas 50 questões.
Provas
Dadas as distribuições de polos no plano Z para sistemas em Malha Aberta, conclua sobre a resposta temporal e a estabilidade dos sistemas em Malha Fechada.

Provas
Determine a relação entre Y e R no sistema a seguir.

Provas
Provas
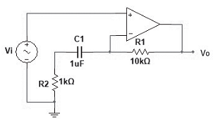
Com relação ao circuito da figura a seguir podemos afirmar que:

Provas
Considerando os Diagramas de Bode de um sistema de segunda ordem, mostrados abaixo, identifique os polos desse sistema.

Provas
Provas
Provas
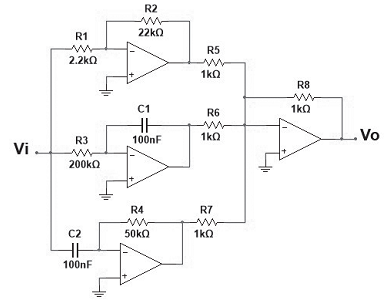
O circuito a seguir corresponde a um controlador PID analógico do tipo paralelo. Determine os valores de Kp, Ti e Td.

Provas
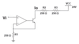
Considerando o amplificador operacional ideal, determine a relação entre a corrente de coletor do transistor (Io) e a tensão de entrada (Vi).

Provas
Caderno Container