Foram encontradas 400 questões.
Para a questão de número 24, qual é o erro máximo em % sobre o fundo de escala se o sistema foi perfeitamente calibrado?
Provas
Questão presente nas seguintes provas
Com base nas três estruturas do cicloexano abaixo, fazem-se observar três afirmativas.

I. A estrutura 1 tem o nome de cis-1,2- diclorocicloexano e tem átomos de cloro em diferentes posições: axial e equatorial.
II. A estrutura 2 tem o nome de cis-1,2- diclorocicloexano e os átomos de hidrogênio estão na posição axial.
III. A estrutura 3 tem o nome de trans 1,2- diclorocicloexano, sendo os átomos de hidrogênio situados em posição axial e os átomos de cloro em posição equatorial.
II. A estrutura 2 tem o nome de cis-1,2- diclorocicloexano e os átomos de hidrogênio estão na posição axial.
III. A estrutura 3 tem o nome de trans 1,2- diclorocicloexano, sendo os átomos de hidrogênio situados em posição axial e os átomos de cloro em posição equatorial.
De acordo com as afirmativas acima, é correto afirmar que
Provas
Questão presente nas seguintes provas
Seja !$ A = \sqrt{ 2 \sqrt{2 \sqrt{2 \sqrt{2}}}} \dots !$ e !$ B = { \Large { 0,666 \cdots \over 0,444 \cdots}} !$. O produto !$ A \cdot B !$ vale
Provas
Questão presente nas seguintes provas
Analise as descrições abaixo.
1. Consistem em um par de engrenagens iguais montadas em uma carcaça de forma apropriada (estator) com entrada e uma saída e com vedação lateral por tampas. Uma das engrenagens, motora, responsável pela transmissão do movimento, é fixa ao eixo. A outra engrenagem, movida, é montada livre sobre o eixo.
2. Composta basicamente de pinhão (engrenagem motriz) e coroa (engrenagem movida) montados excentricamente em uma carcaça, que giram no mesmo sentido. A estanqueidade entre as câmaras de sucção e descarga pode ser obtida por um separador ou pelo próprio perfil das engrenagens.
3. A característica geométrica principal deste tipo de máquina é a disposição de pistões, ajustados em furos cilíndricos, usinados em um tambor também cilíndrico. O movimento alternativo de cada pistão é obtido por intermédio do movimento rotativo de um plano inclinado e, desta forma, é gerado o deslocamento da máquina.
Estas descrições são características de bombas, para deslocamento de fluidos, utilizadas em sistemas hidráulicos e referem-se, respectivamente, as bombas de:
Provas
Questão presente nas seguintes provas
Considerando os compostos abaixo, em estado líquido, conclui-se que as principais interações intermoleculares que ocorrem em cada um deles são, respectivamente,

Provas
Questão presente nas seguintes provas
O circuito mostrado na figura 05, apresenta a chave S1, a qual permanece em contato na posição 1 por um longo período de tempo, trocando para a posição 2 quando t=0 segundos. A chave permanece na posição 2 com t>0, considerando os dados descritos, responda à questão.

Figura 05 - Circuito
O circuito apresenta uma resposta criticamente amortecida, para t>0. Conhecendo esse fato, qual o valor do capacitor para que ocorra esse tipo de resposta?
Provas
Questão presente nas seguintes provas
No que se refere a potência, tensão e corrente em circuitos elétricos, afirmam-se
I. A potência instantânea é definida como o produto da tensão e da corrente instantânea.
II. Em um indutor, que a corrente encontra-se atrasada em 90 graus em relação à tensão.
III. Em um capacitor, que a corrente encontra-se atrasada em 90 graus em relação à tensão.
IV. A condição de máxima transferência de potências, em circuitos puramente resistivos, é obtida no caso em que a resistência de Thévenin do circuito é igual à resistência da carga.
Estão corretas apenas as afirmativas:
Provas
Questão presente nas seguintes provas
Para um motor de indução trifásico de 9 terminais, com tensões de placa 220/440 V, afirma-se que
I. o motor poderá ser acionado através de uma chave de partida estrela- triângulo !$ ( Y - \triangle) !$ supondo que o valor da tensão de linha da rede alimentadora seja de 220 V.
II. a tensão nominal de cada bobina do motor corresponde ao valor da menor tensão de placa, dividido por raiz de três que, neste caso é de 127 V.
III. o motor obrigatoriamente deverá ser ligado na configuração estrela série se a rede alimentadora possuir uma tensão nominal de 440 V.
IV. o motor obrigatoriamente deverá ser ligado na configuração duplo triângulo (ou triângulo paralelo) se a rede alimentadora possuir uma tensão nominal de 220 V.
Estão corretas apenas as afirmativas:
Provas
Questão presente nas seguintes provas
Com relação à difusão das grandes corporações pelo planeta, surge um novo arranjo na propagação das atividades industriais. Inicialmente se pode identificar três períodos distintos de expansão das empresas multinacionais: 1º - final do século XIX até 1950 –, caracterizado pela garantia de fornecimento de matérias-primas e domínio de áreas tropicais; 2º- de 1950 a 1990 –, caracterizado pela transferência de empresas americanas multinacionais para a Europa e alguns países subdesenvolvidos; 3º - de 1990 até os dias de hoje.
Com relação ao último período, pode-se afirmar que está caracterizado
Provas
Questão presente nas seguintes provas

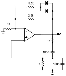
Figura 16
Sobre o circuito representado na figura 16, diz-se que é um
Provas
Questão presente nas seguintes provas
Cadernos
Caderno Container