Foram encontradas 520 questões.
Um ataque é uma tentativa deliberada de burlar serviços de segurança de um sistema. Um tipo de ataque passivo é a
Provas
Questão presente nas seguintes provas
O campus Venâncio Aires possui acesso à internet e compartilha a conexão por todo o campus. Os laboratórios de informática utilizam cabos de rede para interligar os computadores à rede e ao acesso à internet, através de uma rede ___________. Para quem quiser conectar seu computador à rede e acessar a internet, são disponibilizadas diferentes redes sem fio, que podem ser acessadas pelos computadores, fazendo parte da rede ____________ disponível no campus. O campus Venâncio Aires é interligado a outros campi do IFSul através de uma rede __________.
A sequência correta de preenchimento das lacunas é
Provas
Questão presente nas seguintes provas
Uma câmara de estocagem de alimentos congelados é mantida a -20°C através de um sistema de refrigeração por compressão de vapor e emprega o fluido refrigerante NH3. As temperaturas de evaporação e condensação são de -25°C e +35°C, respectivamente, e a capacidade frigorífica do sistema é de 290 kW. Para estas condições, temos as seguintes entalpias do refrigerante: 1430 KJ/Kg na sucção do compressor, 1760 KJ/Kg na descarga do compressor, 360 KJ/Kg após a passagem no dispositivo de expansão e 86 KJ/Kg na entrada do evaporador (alimentação inundade), que opera com uma recirculação de líquido de 4 vezes a taxa de mudança de fase.
Dadas as condições do sistema de refrigeração, quais afirmativas abaixo estão corretas?
I. A potência de compressão é de aproximadamente 89,43 kW.
II. O sistema apresenta um COP de aproximadamente 4,25.
III. O compressor aspira e descarrega aproximadamente 0,271 kg/s de amônia.
IV. A vazão mássica de amônia que circula pelo evaporador é de aproximadamente 0,863 kg/s.
Estão corretas as afirmativas
Provas
Questão presente nas seguintes provas
Analise a figura abaixo.

Considere que cada resistor possui uma resistência de 6 Ω e todos os outros fios são ideais.
A resistência equivalente do circuito entre os pontos A e B é
Provas
Questão presente nas seguintes provas
Observe o circuito abaixo, considerando que o Amperímetro A1 está regulado para mostrar o valor eficaz da corrente elétrica.

Qual a corrente elétrica que o Amperímetro A1 deverá mostrar, sabendo que a fonte é ideal e sua tensão é dada por !$ v(t) = 90 \sqrt{2} cos (1000 t) !$ V?
Provas
Questão presente nas seguintes provas
São exemplos de Sistemas Operacionais, EXCETO
Provas
Questão presente nas seguintes provas
No circuito RC da figura ao lado !$ ε !$ = 12 V, R = 50 kΩ e C = 200!$ μ !$F . Supondo que o capacitor está inicialmente descarregado, 90% da carga máxima será atingida em aproximadamente

Provas
Questão presente nas seguintes provas
1337329
Ano: 2013
Disciplina: TI - Organização e Arquitetura dos Computadores
Banca: IF-SUL
Orgão: IF-SUL
Disciplina: TI - Organização e Arquitetura dos Computadores
Banca: IF-SUL
Orgão: IF-SUL
Considerando a Entrada e Saída (E/S) de disco em um Sistema Operacional, afirma-se que quanto mais
Provas
Questão presente nas seguintes provas
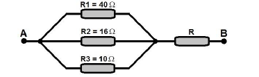
No circuito elétrico abaixo, a diferença de potencial entre os pontos A e B é de 64,5 V e a corrente elétrica que passa pelo resistor de 16 Ω é de 1,5

A representação do valor aproximado do resistor R é
Provas
Questão presente nas seguintes provas


Considerando as Figuras ,. a alternativa correta é
Provas
Questão presente nas seguintes provas
Cadernos
Caderno Container