Foram encontradas 1.600 questões.
Analise o trecho de código abaixo.

Qual a saída impressa gerada pelo programa?
Provas
Questão presente nas seguintes provas
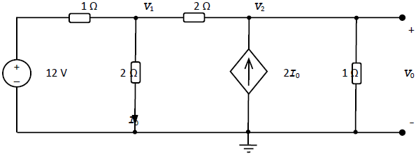
Observe o circuito abaixo.

A tensão V0 tem o valor de
Provas
Questão presente nas seguintes provas
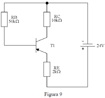
Observe o circuito abaixo.

Considerando que o circuito opera na região ativa e que os valores de!$ \beta !$ e VEB são respectivamente 100 e 0,7 V, os valores das correntes do transistor são
Provas
Questão presente nas seguintes provas
A velocidade de um motor de indução trifásico, de categoria N, alimentado através de uma rede de 380 / 220 V – 60 Hz, à plena carga, é de 1675 rpm. É certo afirmar que seu escorregamento percentual é de
Provas
Questão presente nas seguintes provas
Analise o trecho de código abaixo.

A saída impressa gerada pelo programa é
Provas
Questão presente nas seguintes provas
Popper em A sociedade aberta e seus inimigos apud D’Agostini (2002), tira as conclusões políticas do princípio de falsificabilidade e põe as bases daquela que, segundo o seu parecer, deve ser a cientificidade das ciências histórico-sociais (...). Com base no princípio de falsificação, somos inclinados a pensar em nosso conhecimento como algo provisório e perenemente controvertido. Nenhuma teoria é, a princípio, não-falsificável (...): a história da ciência é, de outra parte, constelada por teorias tidas como válidas por um certo tempo e depois abandonadas.
De acordo com o pensamento de Popper, é correto afirmar que
I. As teorias científicas são válidas até quando (e enquanto) resistem às tentativas de refutação, e não o é em caso contrário.
II. A teoria social deve operar com base em hipóteses locais, circunscritas, aplicáveis à realidade, ser sujeitáveis à prova da experiência.
III. A teoria social opera em fragmentos, sob seções parciais de realidade, que não prevê nem teoriza vastas transformações.
IV. A teoria segue o critério de falsificabilidade que é, também, um critério de demarcação da cientificidade desta.
Estão corretas as afirmativas:
Provas
Questão presente nas seguintes provas
Segundo a NBR 8403 – Aplicação de linhas em desenho técnico –, a linha utilizada para indicar elementos situados antes do plano de projeção é
Provas
Questão presente nas seguintes provas
A respeito da classificação dos corpos d’água estabelecida pela resolução CONAMA nº 357/2005, é correto afirmar que
Provas
Questão presente nas seguintes provas
No que concerne ao projeto logicista, analise as seguintes afirmativas:
I. Este projeto tem sua gênese em Bolzano, o qual restabelece a ambição leibniziana de uma mathesis universalis.
II. Os estudos desenvolvidos por Georg Cantor reafirmam a concepção kantiana da matemática.
III. Conforme atestaram as observações de Russell, foi exitosa a tentativa de Frege de fundamentar a aritmética na lógica.
IV. Em sua “Ideografia”, Frege tornou possível o cálculo de predicados a partir do uso de quantificadores.
Estão corretas as afirmativas
Provas
Questão presente nas seguintes provas
“são objetos que, encerrando a cor como uma massa (de pigmentos, terra, poeira, líquidos, panos), a isolam do campo global à maneira de um centro de energia para o qual a psique e o corpo do observador imediatamente se sentem atraídos.” Esta frase se refere a objetos de arte que fazem parte da história da arte brasileira, década de 60. De qual artista se trata e como seus objetos são denominados?
Provas
Questão presente nas seguintes provas
Cadernos
Caderno Container