Foram encontradas 1.513 questões.
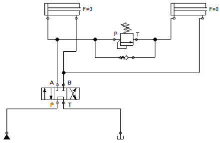
Com relação ao circuito hidráulico apresentado na figura, o circuito executa a sequência:

Provas
Em um dia de inverno foram medidas as seguintes temperaturas: do ar interior foi de 20ºC, do ar exterior foi de – 10ºC, da face interna da parede foi de 14ºC, da face externa foi de 7ºC. A parede desta casa tem 25 cm de espessura e foi construída com um material de k de 1,5 W/mK. Para 1 m2 de parede o fluxo de calor considerando a condução através da parede é de:
Provas
O valor eficaz (rms) da tensão, em milivolts, e a frequência, em Hz, para a forma de onda da figura, são, respectivamente:

Provas
Com relação aos motores síncronos, analise as afirmativas a seguir.
I - O motor síncrono é constituído geralmente de um enrolamento de campo, alimentado por corrente alternada e um enrolamento de armadura alimentado por corrente contínua.
II - O motor síncrono possui um conjugado máximo no momento da partida, não necessitando de dispositivos auxiliares de partida.
III - A velocidade de rotação de um motor síncrono depende diretamente do número de polos do estator e inversamente da frequência de alimentação.
Está(ão) incorreta(s) a(s) afirmativa(s):
Provas
Para realizar a medida de potência ativa de um circuito trifásico desequilibrado e sem neutro, utilizou-se o método dos dois wattímetros, como ilustrado a seguir.

Se as medidas nos Wattímetros 1 e 2 foram 200W e -50W, respectivamente, a potência ativa total consumida pelo circuito vale:
Provas
Com relação aos motores síncronos, analise as afirmativas a seguir.
I. O motor síncrono é constituído geralmente de um enrolamento de campo, alimentado por corrente alternada e um enrolamento de armadura alimentado por corrente contínua.
II. O motor síncrono possui um conjugado máximo no momento da partida, não necessitando de dispositivos auxiliares de partida.
III. A velocidade de rotação de um motor síncrono depende diretamente do número de polos do estator e inversamente da frequência de alimentação.
Estão incorretas as afirmativas:
Provas
A norma brasileira ABNT NBR 6118:2007 aplica-se a estruturas de concreto, executadas com concretos pertencentes a que intervalo de resistências?
Provas
As lajes de concreto pré-moldado protendidas (Lajes alveolares) são fabricadas em comprimentos de até 15 m com espessuras que variam de 10 cm a 25 cm. A largura padrão de fabricação destas peças é de:
Provas
Você foi contratado para dimensionar uma instalação de bombeamento em um edifício residencial de dez andares tipo, com dois apartamentos por andar. Cada apartamento possui três quartos, dois banheiros, cozinha e área de serviço. Estima-se que a população do edifício será de 120 pessoas e que o consumo diário de água por pessoa é de 200 litros/dia. Qual será a vazão e a altura manométrica, para cada bomba da instalação de bombeamento? Considere para o dimensionamento:
I - Tempo de bombeamento de 6 horas por dia.
II - Altura estática de aspiração (altura de sucção) igual a 2,0 m. Altura estática de recalque igual 35,0 m.
III - Perda de carga na aspiração (sucção) mais a altura representativa da velocidade igual a 1,5 m. Perda de carga no recalque igual a 9,0 m.
Provas
Sabe-se que a teoria psicanalítica de Freud influenciou o campo artístico, sobretudo por apontar a importância dos sonhos e dos mitos. A influência dessa teoria resultou no movimento denominado:
Provas
Caderno Container