Foram encontradas 816 questões.
Em relação às redes sem fio padrão 802.11 e aos elementos de interconexão de redes de computadores, analise as assertivas abaixo e assinale V, se verdadeiras, ou F, se falsas.
( ) No modo de infraestrutura de uma rede 802.11, toda a comunicação entre os dispositivos sem fio passa por um ponto de acesso (access point), que atua como uma estação base.
( ) Um switch é um dispositivo que opera na camada de rede (Camada 3 do modelo OSI) e utiliza os endereços IP dos pacotes para tomar decisões de encaminhamento entre diferentes redes.
( ) O padrão 802.11a opera na faixa de frequência de 5 GHz utilizando a técnica OFDM, enquanto o padrão 802.11b opera na faixa de 2,4 GHz, empregando a técnica HR-DSSS.
( ) Um roteador opera na camada de enlace de dados (Camada 2 do modelo OSI), utilizando o endereço MAC dos quadros para encaminhar o tráfego exclusivamente dentro de uma mesma rede local.
A ordem correta de preenchimento dos parênteses, de cima para baixo, é:
Provas
Relacione a Coluna 1 à Coluna 2, associando os protocolos listados abaixo às suas respectivas características e funções descritas.
Coluna 1
1. TCP.
2. UDP.
3. DHCP.
4. HTTP.
Coluna 2
( ) Oferece um serviço de datagramas sem conexões, frequentemente utilizado em aplicações que não exigem garantia de entrega, como a transmissão de voz digitalizada.
( ) Permite a atribuição automática de endereços IP a hosts em uma rede, sucedendo protocolos como o BOOTP.
( ) Constitui a base para a World Wide Web, sendo o protocolo de aplicação utilizado por navegadores para solicitar e receber páginas da Web.
( ) Fornece um fluxo de bytes fim a fim confiável e orientado a conexões, garantindo a entrega ordenada e sem erros dos dados.
A ordem correta de preenchimento dos parênteses, de cima para baixo, é:
Provas
Sobre organização, gerenciamento de arquivos e compartilhamento de recursos em um ambiente computacional, analise as seguintes asserções e a relação proposta entre elas:
I. O armazenamento de dados em arquivos gerenciados de forma isolada em cada computador, sem o uso de redes e servidores dedicados, pode gerar problemas de integridade, como a duplicação e a inconsistência de informações quando um mesmo dado é alterado em apenas alguns dos locais onde está salvo.
PORQUE
II. A arquitetura de rede peer-to-peer, na qual cada computador possui capacidades e responsabilidades equivalentes, soluciona nativamente a questão da integridade ao impor um controle centralizado para a validação e sincronização de todas as versões de um mesmo arquivo entre os nós da rede.
A respeito dessas asserções, assinale a alternativa correta.
Provas
Disciplina: TI - Organização e Arquitetura dos Computadores
Banca: FUNDATEC
Orgão: IF Sertão
A configuração conhecida como RAID 10, ou RAID 1+0, é um nível de RAID aninhado que combina as características de ___________ (RAID 1) para garantir redundância com ___________ (RAID 0) para melhorar o desempenho, exigindo um mínimo de ___________ discos para sua implementação.
Assinale a alternativa que preenche, correta e respectivamente, as lacunas do trecho acima.
Provas
Disciplina: TI - Organização e Arquitetura dos Computadores
Banca: FUNDATEC
Orgão: IF Sertão
No que diz respeito aos conceitos de hardware e software, componentes de um computador e periféricos, analise as seguintes assertivas:
I. A Unidade Central de Processamento (CPU) é composta por duas partes principais: a Unidade de Controle (UC), que busca e decodifica as instruções, e a Unidade Lógica e Aritmética (ULA), que executa as operações matemáticas e lógicas especificadas pelas instruções.
II. Os periféricos são classificados conforme o fluxo de dados em relação ao computador. Dispositivos como teclado e mouse são exclusivamente de entrada, enquanto monitores e impressoras convencionais são de saída. Uma impressora multifuncional é um exemplo de periférico de entrada e saída, pois pode digitalizar e imprimir documentos.
III. O barramento de sistema é o conjunto de vias de comunicação que conecta a CPU, a memória e os periféricos. Ele é composto pelo barramento de dados, que é unidirecional e transporta informações da memória para a CPU, e pelos barramentos de endereço e de controle.
IV. O software de um computador divide-se em software de sistema e de aplicação. O software de aplicação, como o BIOS/UEFI, é fundamental para a inicialização e gerenciamento dos recursos de hardware, enquanto o software de sistema, como um navegador de internet, executa tarefas para o usuário final.
Quais estão corretas?
Provas
Disciplina: TI - Organização e Arquitetura dos Computadores
Banca: FUNDATEC
Orgão: IF Sertão
A hierarquia de memória é um conceito fundamental na arquitetura de computadores, projetada para otimizar o desempenho do sistema equilibrando velocidade, capacidade e custo. Com base nos princípios que regem essa hierarquia, assinale a alternativa que descreve corretamente a relação entre seus diferentes níveis.
Provas
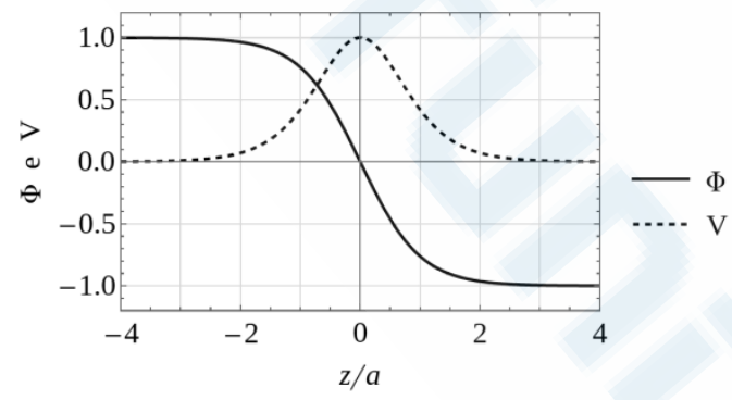
Em um experimento para investigar o fenômeno da indução eletromagnética, um pequeno ímã de neodímio move-se com velocidade constante \( \overrightarrow{v} \) = \( v \)\( \hat{z} \)(sendo \( v \) > 0) ao longo do eixo central de uma bobina condutora circular de raio \( a \). A distância entre o ímã e o plano da bobina é dada por \( z \), sendo \( z \) = 0 a posição do ímã no centro da bobina. As medidas da tensão induzida na espira são obtidas através de uma interface conectada a sensores de movimento que registram a posição do ímã em função do tempo. A partir desses registros, pode-se determinar a dependência da força eletromotriz induzida \( V \), em função da distância \( z \), bem como sua relação com o fluxo magnético Φ através da espira. Qual dos gráficos abaixo representa corretamente o comportamento de Φ(\( z \)) e \( V \)(\( z \)), escalonados em relação aos seus valores máximos, em função de \( z \)/\( a \)?

Provas
As Redes de Atenção à Saúde (RAS) têm como principal objetivo garantir a integralidade da atenção à saúde, articulando e integrando ações e serviços de diferentes níveis de complexidade. A RAS são organizadas em torno de um componente central denominado:
Provas
Um fio condutor é percorrido por uma corrente elétrica de intensidade \( I \). O fio é curvado de modo a formar dois laços circulares de raio \( R \), posicionados perpendicularmente um ao outro, conforme ilustrado na figura abaixo. Um laço está no plano \( x \)\( y \) e o outro no plano \( x \)\( z \), tendo seus centros coincidentes com a origem \( O \) do sistema de coordenadas. A corrente que passa por esses laços gera um campo magnético \( \overrightarrow{B} \) na origem do sistema de coordenadas. A partir das informações apresentadas, sabendo que \( \mu \)0 é a permeabilidade magnética do meio e desconsiderando os efeitos de contorno do circuito, qual é a expressão do vetor do campo magnético \( \overrightarrow{B} \) no ponto \( O \)?

Provas
Em uma comunidade com desafios significativos relacionados à saúde ambiental e ao saneamento básico, a equipe de saúde, baseando-se nas diretrizes da Política Nacional de Promoção da Saúde (PNPS), iniciou um projeto de intervenção que contou com reuniões nas Secretarias de Obras e Meio Ambiente para discutir melhorias na coleta de lixo e acesso à água potável. Essa iniciativa da equipe demonstra, principalmente, a aplicação de qual princípio fundamental da PNPS?
Provas
Caderno Container