Foram encontradas 269 questões.
- MorfologiaVerbosConjugaçãoFlexão Verbal de Modo
- MorfologiaVerbosConjugaçãoFlexão Verbal de Número
- MorfologiaVerbosConjugaçãoFlexão Verbal de Pessoa
- MorfologiaVerbosConjugaçãoFlexão Verbal de Tempo
- Interpretação de Textos
INSTRUÇÃO: Para responder às questões de 11 a 18, considere o texto abaixo.
1 Desde a primeira vez em que amanheceu nos portões da Expointer, em 1991, dizem que ele é
2 louco. Amanheceu estropiado e faminto. Tinha 15 anos. Vinha de Uruguaiana. Um pouco a pé, um
3 pouco espremido no meio dos bichos em alguma cacunda de caminhão. Levou três dias para chegar.
4 Chegou.
5 Amanheceu nos portões da Expointer com um cabo de vassoura. Apresentou-o como seu
6 cavalo. Pediu atestado sanitário para que o animal botasse os cascos na feira. Demonstrou todos os
7 movimentos do Freio de Ouro, o grande prêmio da raça crioula, evolucionando com seu cavalo de pau.
8 E assim inaugurou sua participação na grande festa do Rio Grande.
9 Seu nome, Vanderlei Ferreira. Filho de pobre, jamais foi à escola. Mas frequenta a Faculdade
10 de Zootecnia. Todo ano lhe raspam a cabeça como se fosse bixo. Assiste às aulas, às vezes faz até
11 prova. Se fosse levar a vida a sério, descobriria que é analfabeto. Como decidiu que a distância entre a
12 realidade e a liberdade é um cabo de vassoura, vai se formar doutor.
13 [...]
14 Desde que descobriu a Expointer, nunca falhou uma. Chega com fedor de bicho, os piolhos
15 pastando pela cabeça. Os veterinários lhe dão um banho, desinfetam o couro e acaba até presenteado
16 com um par de botas. Chapéu, bombacha e churrasco vai ganhando de outros padrinhos espraiados
17 pela exposição. Veste um jaleco branco de veterinário e sai com uma planilha debaixo do braço. Dorme
18 numa cocheira do galpão do isolamento, entre éguas e touros doentes. Gasta o dia cavalgando pelas
19 ruas e avenidas da feira. Ou deixa o cavalo relinchando na porta de algum expositor e vai declamar nos
20 ouvidos de uma prenda: “Os patos perdem as penas, os peixes perdem as escamas, e eu perco tempo
21 amando quem não me ama...”.
22 Quando corcoveia sobre o lombo de pau do seu cavalo, o povo ri, se diverte. O dito louco
23 também ri muito, por dentro e por fora. Não se sabe quem ri mais, se a plateia, se o suposto doido. Nem
24 se sabe de quem será a derradeira gargalhada.
25 [...]
26 – s vezes você dorme nos carros, no posto de gasolina. O que você fica pensando?
27 – Penso que estou numa estância com a minha prenda.
28 – Você nunca trabalhou como peão?
29 – Comecei a trabalhar, mas queriam que eu levantasse às 4h pra fazer coisa que podia fazer às
30 6h. Não deu certo.
31 – Não é boa a vida de peão?
32 – É muito difícil. O cara sofre, se machuca e ainda por cima ganha pouco. Não quero ser peão.
33 Quero ser veterinário.
34 – Você vai à faculdade?
35 – Assisto às aulas, aprendo de tudo um pouco. Mas não sei ler nem escrever. Só números.
36 – Quando você chegou à Expointer dessa última vez?
37 – Cheguei na sexta passada. Vim de caminhão, com touros de raça. Sobrava um lugarzinho.
38 – E quando a Expointer acaba?
39 – Me dá uma tristeza no coração.
40 – Como é essa tristeza?
41 – É uma tristeza funda.
42 – Como você vai embora?
43 – Vou triste, deitado, pensativo. Volto com os bichos.
44 – Você só anda a cavalo na Expointer?
45 – Nunca andei a pé.
46 – Você já montou num cavalo de verdade?
47 – Uma vez.
48 – E o que achou?
49 – É bem melhor do que um cabo de vassoura.
50 – Você sabe que isso é uma fantasia, que o cavalo é um cabo de vassoura. E mesmo assim
51 galopa por aí num cavalo de pau. Por quê?
52 – Sem invenção a vida fica sem graça. Fica tudo muito difícil.
53 – Tem gente que acha que você é louco...
54 – A verdade é que quem acha que eu sou louco não raciocina.
BRUM, Eliane. O gaúcho do cavalo de pau. In: ______. A vida que ninguém vê. Porto Alegre:
Arquipélago Editorial, 2006. p. 106-110. (adaptado)
Assinale a afirmação INCORRETA sobre formas verbais usadas no texto.
Provas
INSTRUÇÃO: Para responder às questões de 11 a 18, considere o texto abaixo.
1 Desde a primeira vez em que amanheceu nos portões da Expointer, em 1991, dizem que ele é
2 louco. Amanheceu estropiado e faminto. Tinha 15 anos. Vinha de Uruguaiana. Um pouco a pé, um
3 pouco espremido no meio dos bichos em alguma cacunda de caminhão. Levou três dias para chegar.
4 Chegou.
5 Amanheceu nos portões da Expointer com um cabo de vassoura. Apresentou-o como seu
6 cavalo. Pediu atestado sanitário para que o animal botasse os cascos na feira. Demonstrou todos os
7 movimentos do Freio de Ouro, o grande prêmio da raça crioula, evolucionando com seu cavalo de pau.
8 E assim inaugurou sua participação na grande festa do Rio Grande.
9 Seu nome, Vanderlei Ferreira. Filho de pobre, jamais foi à escola. Mas frequenta a Faculdade
10 de Zootecnia. Todo ano lhe raspam a cabeça como se fosse bixo. Assiste às aulas, às vezes faz até
11 prova. Se fosse levar a vida a sério, descobriria que é analfabeto. Como decidiu que a distância entre a
12 realidade e a liberdade é um cabo de vassoura, vai se formar doutor.
13 [...]
14 Desde que descobriu a Expointer, nunca falhou uma. Chega com fedor de bicho, os piolhos
15 pastando pela cabeça. Os veterinários lhe dão um banho, desinfetam o couro e acaba até presenteado
16 com um par de botas. Chapéu, bombacha e churrasco vai ganhando de outros padrinhos espraiados
17 pela exposição. Veste um jaleco branco de veterinário e sai com uma planilha debaixo do braço. Dorme
18 numa cocheira do galpão do isolamento, entre éguas e touros doentes. Gasta o dia cavalgando pelas
19 ruas e avenidas da feira. Ou deixa o cavalo relinchando na porta de algum expositor e vai declamar nos
20 ouvidos de uma prenda: “Os patos perdem as penas, os peixes perdem as escamas, e eu perco tempo
21 amando quem não me ama...”.
22 Quando corcoveia sobre o lombo de pau do seu cavalo, o povo ri, se diverte. O dito louco
23 também ri muito, por dentro e por fora. Não se sabe quem ri mais, se a plateia, se o suposto doido. Nem
24 se sabe de quem será a derradeira gargalhada.
25 [...]
26 – s vezes você dorme nos carros, no posto de gasolina. O que você fica pensando?
27 – Penso que estou numa estância com a minha prenda.
28 – Você nunca trabalhou como peão?
29 – Comecei a trabalhar, mas queriam que eu levantasse às 4h pra fazer coisa que podia fazer às
30 6h. Não deu certo.
31 – Não é boa a vida de peão?
32 – É muito difícil. O cara sofre, se machuca e ainda por cima ganha pouco. Não quero ser peão.
33 Quero ser veterinário.
34 – Você vai à faculdade?
35 – Assisto às aulas, aprendo de tudo um pouco. Mas não sei ler nem escrever. Só números.
36 – Quando você chegou à Expointer dessa última vez?
37 – Cheguei na sexta passada. Vim de caminhão, com touros de raça. Sobrava um lugarzinho.
38 – E quando a Expointer acaba?
39 – Me dá uma tristeza no coração.
40 – Como é essa tristeza?
41 – É uma tristeza funda.
42 – Como você vai embora?
43 – Vou triste, deitado, pensativo. Volto com os bichos.
44 – Você só anda a cavalo na Expointer?
45 – Nunca andei a pé.
46 – Você já montou num cavalo de verdade?
47 – Uma vez.
48 – E o que achou?
49 – É bem melhor do que um cabo de vassoura.
50 – Você sabe que isso é uma fantasia, que o cavalo é um cabo de vassoura. E mesmo assim
51 galopa por aí num cavalo de pau. Por quê?
52 – Sem invenção a vida fica sem graça. Fica tudo muito difícil.
53 – Tem gente que acha que você é louco...
54 – A verdade é que quem acha que eu sou louco não raciocina.
BRUM, Eliane. O gaúcho do cavalo de pau. In: ______. A vida que ninguém vê. Porto Alegre:
Arquipélago Editorial, 2006. p. 106-110. (adaptado)
Considere as afirmações a seguir sobre classificação ou análise de formas no texto.
I. A forma “lhe” (l. 10) NÃO pode ser classificada como pronome porque exerce a função sintática de adjunto.
II. O trecho “que estou numa estância com a minha prenda” (l. 27) constitui uma oração subordinada substantiva objetiva direta.
III. O segmento “triste, deitado, pensativo” (l. 43) exerce a função de predicativo do sujeito.
Quais estão CORRETAS?
Provas
Sobre a estabilidade de sistemas lineares, pode-se afirmar que:
I. Um sistema com realimentação em malha fechada é dito estável se a resposta da sua saída é limitada em magnitude, dada uma perturbação limitada na sua entrada.
II. Um sistema linear é estável se e somente se o valor absoluto de sua resposta ao impulso, integrada sobre um intervalo finito, é finita.
III. Um sistema com realimentação em malha fechada é dito estável se todos os polos da função de transferência do sistema tenham parte real negativa.
Assinale a alternativa em que toda(s) a(s) afirmativa(s) está(ão) CORRETA(S):
Provas
Um sistema de controle mostra na figura abaixo, com função de transferência H(s) = C(s)/R(s), possui um controlador por atraso de fase G c (s) = (s+ aT 1 ) K . (s+ T 1 ) , tal que a constante de erro estático de velocidade é K = 26/s . Sobre o sistema H(s), é possível afirmar que:

I. Os polos originais do sistema em malha fechada, para Gc(s)=1, são iguais a -2+j3 e - 2-j3;
II. O sistema de controle H(s) é estável para qualquer valor onde K > 0 e T > 1;
III. A condição de erro estático de velocidade pode ser satisfeita com K=1, T=10 e a=0,25;
IV. A condição de erro estático de velocidade pode ser satisfeita com K=1, T=10 e a=8;
Assinale a alternativa em que toda(s) a(s) afirmativa(s) está(ão) CORRETA(S):
Provas
A figura (1) mostra o lugar das raízes para um sistema em malha fechada G(s) = C(s)/R(s), de fase não mínima, mostrado na figura (2). Considere que o sistema em malha fechada é estável para 0 < K < KM. Assinale a alternativa que apresenta CORRETAMENTE os valores para KM, Ta e T.

Figura 1

Figura 2
Provas
Considere um o sistema linear C(s)/R(s) em malha fechada como o mostrado na figura. Assinale a alternativa que apresenta CORRETAMENTE a faixa de valores para a constante K que garanta a estabilidade do sistema, conforme o critério de Routh.

Provas
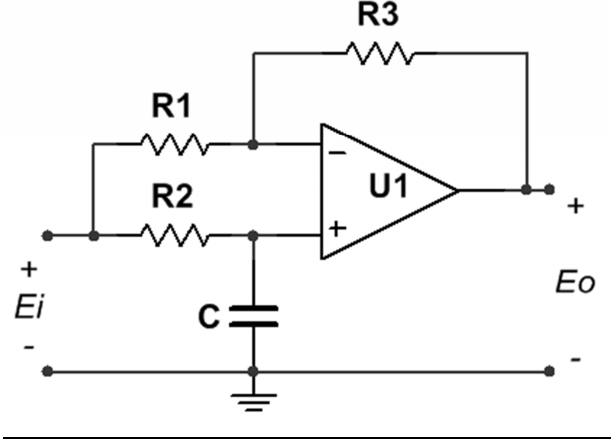
Assinale a alternativa que apresenta CORRETAMENTE as características da função de transferência G(s) = Eo(s)/Ei(s), para o circuito amplificador operacional mostrado na figura, considerando a transformada de Laplace. Admita que o amplificador operacional U1 seja ideal. Assuma que os valores dos componentes discretos sejam R1=1Ω, R2=1Ω, R3=1Ω e C=2F.

Provas
Assinale a alternativa que apresenta CORRETAMENTE a equação de função de transferência simplificada de um sistema linear representado através do diagrama de blocos mostrado na figura:

Provas
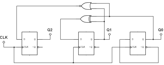
Sabendo que no circuito lógico sequencial a seguir, a saída Q2 corresponde a saída mais significativa, a entrada CLK é excitada por uma onda quadrada e os flip-flops utilizados são do tipo D. Qual a sequência de contagem realizada, tendo início em 0.

Provas
Dado o circuito abaixo, assinale a alternativa que apresente a tabela verdade correspondente.

Provas
Caderno Container