Foram encontradas 269 questões.
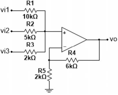
No circuito com amplificador operacional ideal representado na figura abaixo, vi1 é a entrada de sinal 1, vi2 é a entrada de sinal 2, vi3 é a entrada de sinal 3 e vo é a saída do circuito. O amplificador operacional é alimentado por uma fonte simétrica NÃO MOSTRADA NO CIRCUITO com tensão positiva +VCC = +9V e negativa -VCC = -9V, sendo que as tensões de saturação positiva +VSAT e negativa -VSAT correspondem às tensões de alimentação, respectivamente.

Considerando vi1 = -2V, vi2 = 4V e vi3 = 0,2V, a tensão vo na saída do circuito é igual a:
Provas
Para o amplificador diferencial discreto na figura a seguir:

Considerando α = 1, VCEsat = 0 e VBE = 0,7V, o valor aproximado da tensão no coletor do transistor Q1 (Vo1), os valores aproximados das tensões nos emissores dos transistores Q1 e Q2 (Ve1 e Ve2) e o valor aproximado da corrente no resistor R3 (IR3) são:
Provas
Para o amplificador transistorizado com transistor MOSFET na figura a seguir:

Considerando Vtn = 1V, kn’(W/L) = 2 mA/V2 , que o efeito da modulação de comprimento do canal seja nulo, o valor da tensão entre dreno e fonte VDS e o valor da corrente de dreno ID são:
Provas
Para o amplificador transistorizado com transistor bipolar de junção na figura a seguir:

Considerando o β =20, VBE = 0,7V e VCEsat = 200mV empregando a análise exata, isto é, sem desprezar a corrente de base, o valor aproximado da corrente de coletor IC e o valor aproximado da tensão entre coletor e emissor VCE são:
Provas
Em relação ao funcionamento do transistor bipolar de junção (BJT), analise as afirmativas identificando com ”V” as VERDADEIRAS e com “F” as FALSAS assinalando a seguir a alternativa CORRETA, na sequência de cima para baixo:
( ) Em um transistor bipolar, estando a junção emissor-base diretamente polarizada e a junção coletor-base está reversamente polarizada, verificamos que a corrente de emissor IE é igual a soma da corrente de coletor IC com a corrente de base IB.
( ) Em um transistor bipolar na configuração base-comum, na região de corte a corrente de emissor IE é igual a zero, sendo que a corrente de coletor deve-se exclusivamente à corrente de saturação reversa ICBO.
( ) No modo de operação CC do transistor bipolar, os valores da corrente de coletor IC e da corrente de emissor IE estão relacionados por uma quantidade chamada alfa (α) que é definida por α = IE/IC.
( ) No modo CC de operação do transistor bipolar, os valores da corrente de coletor IC e da corrente de base IB estão relacionados por uma quantidade chamada beta (β) que é definida como β = IC/IB.
( ) Em um transistor bipolar na configuração emissor-comum, na região de corte a corrente de emissor IE é igual a zero, sendo que a corrente de base deve-se exclusivamente à corrente de saturação reversa ICBO.
Provas
A figura (a) a seguir apresenta um circuito com diodo semicondutor ideal que possui um resistor R e uma fonte de corrente contínua com tensão V volt, sendo que na entrada vi do circuito é aplicada uma forma de onda senoidal cujo valor de pico é Vm volts.

Figura a
E considerando as formas de onda a seguir:

Forma de onda 1

Forma de onda 2

Forma de onda 3

Forma de onda 4

Forma de onda 5
A forma de onda CORRETA na saída vo do circuito é a:
Provas
Em relação aos efeitos da temperatura para o diodo semicondutor, são feitas as seguintes afirmações:
I. Na região de polarização direta, a curva característica de um diodo de silício desvia-se para a esquerda a uma taxa de 2,5mV/°C.
II. Na região de polarização reversa, a corrente de um diodo de silício dobra a cada elevação de 20°C na temperatura.
III. A tensão de ruptura reversa de um diodo semicondutor pode aumentar ou diminuir em função da temperatura.
Assinale a alternativa em que toda(s) a(s) afirmativa(s) está(ão) CORRETA(S):
Provas
Em relação às afirmações sobre os materiais tipo p e n utilizados na fabricação dos semicondutores:
I. Os semicondutores tipo p e n são obtidos a partir do silício intrínseco com a adição de impurezas, sendo que o silício tipo n é obtido a partir da adição de um dopante pentavalente, tornando o material eletricamente negativo enquanto que o silício tipo p é obtido pela adição de um dopante trivalente, tornando o material eletricamente positivo.
II. Em relação aos portadores majoritários e minoritários, em um material tipo n o número de lacunas não se altera significativamente a partir do nível intrínseco, ao passo que em material tipo p, o número de lacunas é muito maior que o número de elétrons.
III. A adição de impurezas afeta a condutividade relativa devido aos elétrons livres no semicondutor tipo n e das lacunas no semicondutor tipo p, sendo que isso pode ser explicado pelo critério das bandas de energia, onde verifica-se que há a diminuição da banda proibida em ambos os casos.
Assinale a alternativa em que toda(s) a(s) afirmativa(s) está(ão) CORRETA(S):
Provas
Jeremy Harmer states “there are many reasons for getting students to write, both in and outside class. Firstly, writing gives them more „thinking time" than they get when they attempt spontaneous conversation” (HARMER, 2007, p. 112).
Choose the alternative in which the statement DOES NOT correspond to Harmer’s assumptions of teaching writing:
Provas
Harmer (2007, p.168) points out test items can be direct or indirect. According to him, “direct items have more to do with activation, whereas indirect items are more closely related to study – that is the construction of language” (HARMER, 2007, p.168).
Read the statements below and check if they are CORRECT or INCORRECT.
I. Gap-fill is a type of indirect item, while cloze is a type of direct item.
II. Scoring and marking are more difficult in direct test items.
III. Direct test items only test the knowledge of language functioning.
IV. Multiple-choice questions are a type of indirect item.
V. Indirect test items request students to do something with the language.
Considering the previous statements, choose the CORRECT alternative.
Provas
Caderno Container