Foram encontradas 195 questões.
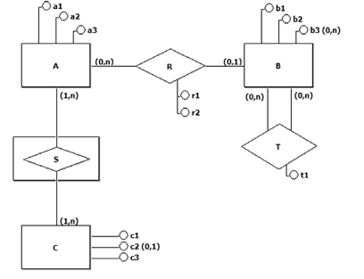
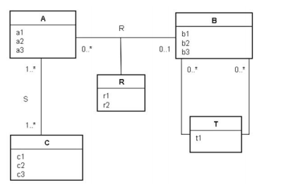
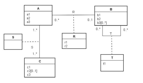
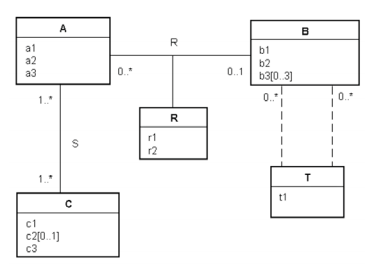
A Figura a seguir exibe um diagrama E-R.

Qual diagrama de classes conceituais UML é semanticamente equivalente ao diagrama acima?
Provas
Questão presente nas seguintes provas
Ao final do semestre, o gestor recebeu as avaliações de desempenho de seus subordinados. Em cada documento havia uma descrição das atividades realizadas pelos funcionários que foram especialmente eficazes ou ineficazes.
Esse método de avaliação é denominado método de
Esse método de avaliação é denominado método de
Provas
Questão presente nas seguintes provas
Diretas Já foi um dos movimentos de maior participação popular da história do Brasil. Teve início em 1983, no governo de João Batista Figueiredo e propunha eleições diretas. A campanha ganhou o apoio de partidos políticos importantes e, em pouco tempo, a simpatia da população, que foi às ruas para pedir a volta das eleições diretas.
Disponível em: <http://www.infoescola.com/historia/diretas-ja/>.Acesso em: 30 maio 2016. Adaptado.
Essa campanha política teve como objetivo principal garantir eleições diretas para o cargo de
Disponível em: <http://www.infoescola.com/historia/diretas-ja/>.Acesso em: 30 maio 2016. Adaptado.
Essa campanha política teve como objetivo principal garantir eleições diretas para o cargo de
Provas
Questão presente nas seguintes provas
No processo de integração econômica regional, existe uma fase que, além de permitir a livre circulação de mercadorias, permite a livre circulação de serviços e fatores de produção, ou seja, de capitais e pessoas. É importante frisar que, além da livre circulação de bens, serviços e fatores de produção, todos os países signatários devem acordar sobre a coordenação de políticas macroeconômicas e setoriais, ou seja, seguir os mesmos parâmetros para determinar uma política cambial, monetária e fiscal coordenada entre todos.
Disponível em: <http://www.fesmippb.org.br/cienciajuridica/artigos/01/08.html>. Acesso em: 30 maio 2016. Adaptado
Essa fase do processo de integração regional mencionada é denominada
Disponível em: <http://www.fesmippb.org.br/cienciajuridica/artigos/01/08.html>. Acesso em: 30 maio 2016. Adaptado
Essa fase do processo de integração regional mencionada é denominada
Provas
Questão presente nas seguintes provas
No Censo do IBGE de 2010, o país possuía uma população de aproximadamente 191 milhões de habitantes. Desses, cerca de 161 milhões viviam nas zonas urbanas, enquanto apenas 29 milhões viviam na zona rural. Mas nem sempre foi assim. Até a década de 1960, a maioria da população morava no campo e a quantidade de cidades era bem menor do que a atual. [...] Na década de 1970, o número de habitantes morando nas cidades foi, pela primeira vez, maior do que a população que vivia na zona rural. Esse crescimento do meio urbano proporcionalmente maior do que o do meio rural recebe o nome de Urbanização [...]
Disponível em: <http://brasilescola.uol.com.br/brasil/urbanizacao--no-brasil.htm>. Acesso em: 09 maio 2016.
A partir de 1990, especialmente, há novas tendências no processo de urbanização brasileiro.
Uma dessas tendências é a(o)
Disponível em: <http://brasilescola.uol.com.br/brasil/urbanizacao--no-brasil.htm>. Acesso em: 09 maio 2016.
A partir de 1990, especialmente, há novas tendências no processo de urbanização brasileiro.
Uma dessas tendências é a(o)
Provas
Questão presente nas seguintes provas
A diminuição da razão de dependência permite que o país comece a mudar suas prioridades em termos de políticas públicas. É preciso lembrar, contudo, que essa queda não é homogênea entre as regiões, os estados e os diferentes grupos de renda.
LACERDA, Antônio Corrêa de. [et al.] Economia Brasileira. São Paulo: Saraiva, 2013, p.266.
O conteúdo do trecho acima envolve o conceito de Razão de Dependência Total. Esse conceito tem relação direta com a razão
LACERDA, Antônio Corrêa de. [et al.] Economia Brasileira. São Paulo: Saraiva, 2013, p.266.
O conteúdo do trecho acima envolve o conceito de Razão de Dependência Total. Esse conceito tem relação direta com a razão
Provas
Questão presente nas seguintes provas
Considere um país em desenvolvimento que poupa anualmente 20% de sua renda, possui uma relação capital -produto igual a 4 e uma depreciação anual de 1% de seu estoque de capital. De acordo com o modelo de Harrod-Domar, a taxa anual de crescimento econômico desse país será de
Provas
Questão presente nas seguintes provas
Considere o modelo Keynesiano simples, expresso pelas seguintes equações:
C = a + b Y (função consumo)
A = I + G = Y – C (condição de equilíbrio),
onde C = consumo, Y = produto da economia, A = gastos autônomos de investimento (I) e de governo (G). Não há impostos, e a e b são parâmetros da função consumo. Supondo-se que b = 0,8, o multiplicador dos gastos autô- nomos será igual a
Provas
Questão presente nas seguintes provas
No Brasil, no período de 1995 a 2015, a participação percentual dos trabalhadores assalariados com carteira assinada, no total de ocupados, se situou na faixa de
Provas
Questão presente nas seguintes provas
Considere uma economia com taxa de câmbio flutuante em um contexto internacional de mobilidade de capitais financeiros. Suponha, também, que a demanda por moeda seja bastante inelástica em relação à taxa de juros. Nessa economia, uma política monetária expansiva acarretaria um(a)
Provas
Questão presente nas seguintes provas
Cadernos
Caderno Container