Foram encontradas 60 questões.
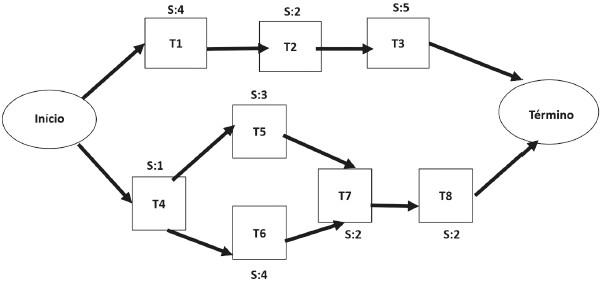
Considere o cronograma do Projeto Y de uma empresa representado na forma de diagrama de rede, visto na Figura abaixo, e dentro da ideia de Caminho Crítico, no qual o S, em cada tarefa, define o número de semanas previsto para tarefa (Exemplo: S:1-> tarefa dura 1 semana).

Cronograma do Projeto Y da empresa
Qual será o tempo total (em semanas) do caminho crítico desse projeto?
Provas
Disciplina: Ética e Regulação Profissional
Banca: CESGRANRIO
Orgão: Eletronuclear
Um pesquisador estuda os instrumentos normativos que estabelecem critérios para a conduta em determinadas organizações.
Sendo assim, ele verifica que, nos termos do Código de Conduta Ética e Integridade Profissional e Organizacional da Eletronuclear, a proteção e o respeito aos dados pessoais atendem ao princípio ético da
Provas
Disciplina: Ética e Regulação Profissional
Banca: CESGRANRIO
Orgão: Eletronuclear
Um empresário apresenta projeto de patrocínio para pessoas jurídicas que atuam em atividades desportivas de alto padrão.
Nos termos do Código de Conduta Ética e Integridade Profissional e Organizacional da Eletronuclear, para a seleção de convênios, termos ou contratos de patrocínio com pessoa física ou com pessoa jurídica para promoção de atividades culturais, sociais, esportivas e educacionais, devem ser adotados critérios
Provas
Com o intuito de desenvolver um plano de contingência, um gestor fez um levantamento das possíveis oportunidades e ameaças do ambiente competitivo de sua organização.
Ele identificou as seguintes ameaças:
Provas
Um gestor considera o desenvolvimento da cooperação entre empresas como estratégia fundamental para lidar com a “turbulência ambiental”, derivada da complexidade e interdependência crescentes do mundo moderno. Na escolha da sua estratégia colaborativa, ele optou por uma associação econômica (um acordo comercial) entre duas ou mais empresas, de ramos iguais, com o objetivo de reunir seus recursos para realizar uma tarefa específica, durante um período determinado.
Essa estratégia é denominada
Provas
Duas amostras aleatórias são retiradas de duas populações distintas e independentes. A amostra de tamanho 4, {X1, X2, X3, X4}, da primeira população, é composta de variáveis aleatórias independentes, normalmente distribuídas, com média 5 e variância 20. A amostra de tamanho 5, {Y1, Y2, Y3, Y4, Y5}, da segunda população, é também composta de variáveis aleatórias independentes, normalmente distribuídas com média 8 e variância 35.
Definindo-se !$ \Phi !$(z) = P(Z !$ \le !$ z) como a função de distribuição de uma variável aleatória Z normal padrão, e !$ \overline{X}_4 !$ e !$ \overline{Y}_5 !$ como as médias das duas amostras, qual o valor de P(!$ \overline{Y}_5 - \overline{X}_4 \ge 4 !$)?
Provas
Seja X uma variável aleatória com distribuição de Pareto com parâmetros 3 e 2, ou seja, a função de densidade de probabilidade é dada por
!$ f(x) = \begin{cases} {\large{24 \over x^4}}, x \ge 2 \\ 0, x < 2 \end{cases} !$
Qual o valor da mediana de X?
Provas
No ano de 2001, um grupo formado por 17 grandes especialistas em desenvolvimento de software se reuniu em Utah, nos Estados Unidos, em uma estação de esqui, para discutir uma nova forma de gerar melhores resultados em seus projetos. Eles buscavam uma alternativa ao método vigente até então, o qual dava resultados em ambientes extremamente estáveis e sem incerteza. Os representantes do grupo já haviam concebido anteriormente diferentes métodos para gerenciar o desenvolvimento de produtos, os quais seguiam valores e princípios semelhantes.
O método vigente ao qual os especialistas se referiam e para o qual buscavam uma alternativa é o
Provas
Em 2000, foi lançado na BM&F Bovespa, hoje B3, o segmento de listagem denominado Novo Mercado, o qual se firmou como um segmento destinado à negociação de ações de empresas que adotam, voluntariamente, práticas de governança corporativa adicionais às que são exigidas pela legislação brasileira. Entre outras medidas, o Novo Mercado, desde a mudança no regulamento ocorrida em 2018, impõe às empresas listadas nesse segmento a implantação de funções de compliance, auditoria interna e gerenciamento de
Provas
Na metodologia scrum, são realizados cinco eventos específicos (reuniões), com duração máxima definida para criar cadência e regularidade, e para minimizar a necessidade de reuniões emergenciais, aumentando a eficiência do processo de desenvolvimento de produtos.
Um desses eventos é a reunião diária, que deve ser de, no máximo,
Provas
Caderno Container