Magna Concursos

Foram encontradas 900 questões.

1410875 Ano: 2015
Disciplina: Radiologia
Banca: DIRENS Aeronáutica
Orgão: CIAAR

O espectro eletromagnético compreende vários tipos de ondas eletromagnéticas que não possuem massa, se propagam à velocidade da luz, e que tem como fator diferencial o comprimento de onda. Qual dos fenômenos físicos a seguir não é considerado uma onda eletromagnética?

 

Provas

Questão presente nas seguintes provas
1410836 Ano: 2015
Disciplina: Engenharia Cartográfica
Banca: DIRENS Aeronáutica
Orgão: CIAAR

Observe a figura abaixo que representa um nivelamento geográfico. Marque a alternativa que representa, corretamente, as letras da figura, conforme seu posicionamento.

Enunciado 1410836-1

 

Provas

Questão presente nas seguintes provas
1410815 Ano: 2015
Disciplina: Farmácia
Banca: DIRENS Aeronáutica
Orgão: CIAAR

A eritropoiese é regulada pelo hormônio eritropoietina. Não há reservas pré-formadas e o estímulo para produção desse hormônio é a pressão de oxigênio nos tecidos. Qual é o principal órgão produtor de eritropoietina em adultos saudáveis?

 

Provas

Questão presente nas seguintes provas
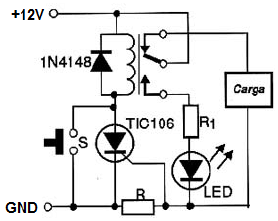
1410802 Ano: 2015
Disciplina: Engenharia Eletrônica
Banca: DIRENS Aeronáutica
Orgão: CIAAR

Os circuitos de proteção CROWBAR são aplicados em soluções em que há uma intensidade de corrente já dimensionada, desta forma resguardando todo o circuito contra uma possível sobrecarga.

Enunciado 1410802-1

Considere-se que, ao circular uma corrente de 2A pela carga, o LED (VLED = 1.8V) deve acender sinalizando a sobrecarga, por onde também circula uma corrente de 30mA. VGK é de 2V e o valor de R é

 

Provas

Questão presente nas seguintes provas
1410773 Ano: 2015
Disciplina: Engenharia Cartográfica
Banca: DIRENS Aeronáutica
Orgão: CIAAR

As informações topográficas extraídas de uma imagem devem ser confiantes. Leia os trechos abaixo sobre as câmeras fotográficas e, a seguir, assinale a alternativa que completa-os corretamente.

Um sistema de lentes através do qual a luz refletida pelos “objetos” exteriores penetra na câmera. (...)

Um orifício circular, de diâmetro variável, que regula o fluxo de luz que penetra na câmera. (...)

Um mecanismo que impede, ou permite, a passagem da luz. (...)

São órgãos que constituem as câmeras fotográficas:

 

Provas

Questão presente nas seguintes provas
1410744 Ano: 2015
Disciplina: Ética e Regulação Profissional
Banca: DIRENS Aeronáutica
Orgão: CIAAR
Provas:
Leia as considerações a respeito do Código de Ética Profissional da Psicologia e de uma conduta ética para responder a questão a seguir.
O Código de Ética Profissional – CEP do psicólogo pauta-se no “princípio geral de aproximar-se mais de um instrumento de reflexão do que de um conjunto de normas a serem seguidas pelo psicólogo” (p.6). Isso significa dizer que tal código caracteriza-se por fundamentar-se em uma perspectiva deontológica, a qual pauta-se em uma tendência internacional adotada no processo de elaboração de códigos éticos de conduta profissional. Em outros termos assemelha-se às leis, com uma linguagem caracterizada pela natureza normativa, baseada no postulado de que o mérito da conduta depende de sua coerência com o que é prescrito como correto, ou seja, justo e ético.
Além disso, como afirma Figueiredo (1996, p.41), ao se falar em ética, é preciso ter em mente que “a dimensão ética engloba todas as considerações acerca das metas da ação humana, não se restringindo, portanto, à consideração da adequação de meios a fins, diferenciando-se, assim, do âmbito de competência do conhecimento técnico. No entanto, todas essas determinações ainda não dão conta da dimensão ética. Falta dizer que tanto na escolha e na avaliação das metas legitimamente desejáveis como na escolha das formas legítimas da ação interativa, estará em jogo, não apenas ou principalmente, a sobrevivência do agente como a sua imagem e a sua estima diante dos outros e diante de si mesmo. Efetivamente, há sempre uma reflexividade, uma relação de si para consigo, um autocomprometimento do sujeito, implicados na conduta ética”.
É vedado ao psicólogo:
I. Induzir a convicções políticas, filosóficas, morais, ideológicas, religiosas, de orientação sexual ou a qualquer tipo de preconceito, quando do exercício de suas funções profissionais.
II. Prolongar, sem necessidade aparente, a prestação de serviços profissionais.
III. Emitir documentos com fundamentação e qualidade técnico-científica.
IV. Prestar serviços profissionais a organizações concorrentes independente de resultar em prejuízo para os envolvidos.
É correto o que é expresso apenas em
 

Provas

Questão presente nas seguintes provas
1410680 Ano: 2015
Disciplina: TI - Desenvolvimento de Sistemas
Banca: DIRENS Aeronáutica
Orgão: CIAAR

De acordo com Pressman (2011), a qualidade de software pode ser definida como: “uma gestão de qualidade efetiva aplicada de modo a criar um produto útil que forneça valor mensurável para aqueles que o produzem e para aqueles que o utilizam”. A ISO 9126 apresenta alguns atributos fundamentais de qualidade para software de computador, onde são identificados seis atributos. Acerca dos atributos da ISO 9126, assinale a alternativa incorreta.

 

Provas

Questão presente nas seguintes provas
1410658 Ano: 2015
Disciplina: Odontologia
Banca: DIRENS Aeronáutica
Orgão: CIAAR
Provas:

Na mecânica com aparelho de Edgewise, na filosofia Tweed-Merrifield, qual a definição do movimento dentário sequencial?

 

Provas

Questão presente nas seguintes provas
1410634 Ano: 2015
Disciplina: Engenharia Mecânica
Banca: DIRENS Aeronáutica
Orgão: CIAAR

Uma barra de aço de seção quadrada com espessura de 10,000mm e com módulo de elasticidade de 205 GPa foi submetida a um carregamento elástico em tração uniaxial de intensidade 41kN. Sabendo que o coeficiente de Poisson do aço da barra é igual a 0,300, calcule a espessura da barra, em mm, quando submetida a esse carregamento.

 

Provas

Questão presente nas seguintes provas
1410618 Ano: 2015
Disciplina: Engenharia de Telecomunicações
Banca: DIRENS Aeronáutica
Orgão: CIAAR

Na definição pelas respectivas normas, é feita a caracterização das sequências formadoras e pode-se notar a distinção entre os frames Ethernet e IEEE802.3. Nesse sentido, sobre a formação dos frames Ethernet e IEEE802.3, assinale a alternativa correta.

 

Provas

Questão presente nas seguintes provas