Foram encontradas 630 questões.
A clássica relação tensão versus deformação apresentada nos ensaios de tração guarda uma relação de defasagem entre os valores reais e os de engenharia, ainda que estes variem pouco para pequenas deformações. Isto se deve pelas condições de análise momentâneas e por haver uma variação da seção, ou área do corpo de prova, ocorrendo de forma dinâmica.

Um corpo de prova de aço, originalmente com 70 mm de comprimento, é submetido a uma tensão de tração de 900 MPa. Com base na curva tensão- deformação dada, a variação no comprimento do corpo de prova é de
Provas
Um paciente chega a o hospital apresentando um estado grave de infecção. O médico prescreve uma dose de ataque de um antibiótico endovenoso, levando em consideração alguns dados prévios do medicamento, como o volume de distribuição e a concentração eficaz do fármaco. Assim, é obtida uma dose de ataque de 1 g do medicamento. Qual é a concentração eficaz do medicamento, sabendo-se que o seu volume de distribuição é 2,3?
Provas
Em solução, um ácido orgânico (HA) se dissocia e a relação entre a concentração de moléculas não dissociadas e a concentração total é função do pH da solução e da constante de dissociação do ácido, pK. Com base no exposto, assinale a alternativa que apresenta a relação obtida.
Provas
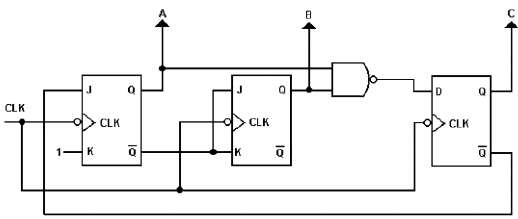
A figura abaixo ilustra um contador síncrono de três bits. Inicialmente, o nível lógico das três saídas do circuito, bits A, B e C, são iguais a zero. Após aplicação de três pulsos de clock, o sinal presente nas saídas do contador, na sequência ABC, será

Provas
São utilizados para projetos de luminotécnica, os métodos da(do)
Provas
A figura abaixo representa um circuito retificador trifásico controlado de meia onda. A tensão de fase é de 127 Vef, com frequência igual a 60 Hz, e o ângulo de disparo dos tiristores é de 30°.

Com base nesses dados, o valor da tensão contínua na carga RL é, aproximadamente, igual a
Provas
A farmaco economia é uma área da economia da saúde que estuda a relação entre medicamentos e aspectos econômicos. Assim, uma análise farmacoeconômica implica, necessariamente, o estudo do custo total e da qualidade do tratamento. Sendo assim, pode-se utilizar uma análise farmacoeconômica, como a incremental, quando se deseja comparar
Provas
Disciplina: TI - Desenvolvimento de Sistemas
Banca: DIRENS Aeronáutica
Orgão: CIAAR
Sommerville (2011) a presenta, em seu livro Engenharia de Software, uma estrutura de um plano de teste de software. Associe as colunas, relacionando a estrutura às respectivas características e, em seguida, assinale a alternativa que apresenta a sequência correta.
Estrutura
(1) Processo de teste
(2) Rastreabilidade de requisito
(3) Itens testados
(4) Cronograma de testes
(5) Procedimento de registro de testes
(6) Requisitos de hardware e software
(7) Restrições
Características
( ) cronograma global de testes e alocação de recursos para esse cronograma, obviamente vinculado ao cronograma mais geral de desenvolvimento de projeto.
( ) restrições que afetam o processo de teste, como falta de pessoal, devem ser antecipadas nesta seção.
( ) descrição das fases principais do processo de teste.
( ) usuários são os mais interessados em que o sistema atenda a seus requisitos e que os testes sejam planejados de maneira que todos os requisitos sejam individualmente testados.
( ) produtos do processo de software a serem testados devem ser especificados.
( ) não é suficiente realizar simplesmente os testes, os resultados dos testes devem ser sistematicamente registrados.
( ) esta seção deve estabelecer as ferramentas de software necessárias e a utilização estimada de hardware.
Provas
Provas

Um trem de engrenagens, conforme figura, é constituído de três engrenagens cilíndricas de dentes retos, sendo que a engrenagem montada no eixo 01 (motriz) tem 24 dentes, velocidade rotacional de 420 rpm, sentido de rotação horário e um torque de 800 Nm. A segunda engrenagem montada no eixo 02 (intermediária) tem 12 dentes e a terceira engrenagem montada no eixo 03 (arrastada) tem 48 dentes. É correto afirmar que a velocidade rotacional e o sentido de giro do terceiro eixo são, respectivamente,
Provas
Caderno Container