Magna Concursos

Foram encontradas 630 questões.

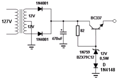
1224332 Ano: 2013
Disciplina: Engenharia Eletrônica
Banca: DIRENS Aeronáutica
Orgão: CIAAR

Sobre o circuito a baixo, é correto afirmar que a função do diodo 1N4148 é

Enunciado 1224332-1

 

Provas

Questão presente nas seguintes provas
1224077 Ano: 2013
Disciplina: Odontologia
Banca: DIRENS Aeronáutica
Orgão: CIAAR
Provas:

A Articulação Temporomandibular (ATM) é um sistema articular extremamente complexo. O fato de que duas ATM’s, conectadas ao mesmo osso (a mandíbula), complica bastante o funcionamento do sistema mastigatório. Com relação à biomecânica, informe se é verdadeiro (V) ou falso (F) o que se afirma abaixo. A seguir, assinale a alternativa que apresenta a sequência correta.

( ) Na cavidade sinovial inferior, o único movimento que pode ocorrer é a rotação da ATM.

( ) O disco articular da ATM é um menisco.

( ) O líquido sinovial é isolado nos compartimentos da ATM pelo disco articular e ligamento capsular.

( ) Quando a pressão interarticular da ATM aumenta, há uma separação fisiológica entre os componentes ósseos – mandíbula e temporal.

 

Provas

Questão presente nas seguintes provas
1224070 Ano: 2013
Disciplina: Engenharia Civil
Banca: DIRENS Aeronáutica
Orgão: CIAAR
Provas:

Uma viga em balanço, engastada na extremidade B e livre em A, suporta uma carga distribuída de intensidade linear variável q, conforme apresentado abaixo. Marque a alternativa que indica a equação do Cortante V e do Momento Fletor M, em um ponto à distância x da extremidade livre.

Enunciado 1224070-1

 

Provas

Questão presente nas seguintes provas
1222743 Ano: 2013
Disciplina: Engenharia Civil
Banca: DIRENS Aeronáutica
Orgão: CIAAR
Provas:

Na época em q ue Tibério era Imperador Romano, entre 23 e 37 d.C., um certo artesão inventou um tipo maleável de vidro, que poderia ser flexionado, martelado como metal e atirado ao chão sem quebrar. O inventor, levado à presença do Imperador, demonstrou as qualidades notáveis do novo vidro. Tibério, por motivos desconhecidos, ordenou a morte do inventor no próprio local. Assim, uma das grandes descobertas da humanidade foi perdida por quase 2 mil anos. O vidro de segurança, desenvolvido no século XX, possui quase todas as qualidades do vidro da época de Tibério, pois classifica-se em

 

Provas

Questão presente nas seguintes provas
1222737 Ano: 2013
Disciplina: Odontologia
Banca: DIRENS Aeronáutica
Orgão: CIAAR
Provas:

É determinada por uma linha imaginária que tangencia as bordas incisais dos incisivos superiores e ponta de cúspide dos caninos superiores, sendo considerada agradável quando apresentar contorno convexo. Este conceito, relacionado aos princípios de estética aplicados à Dentística Restauradora, corresponde à(ao)

 

Provas

Questão presente nas seguintes provas
1222585 Ano: 2013
Disciplina: Odontologia
Banca: DIRENS Aeronáutica
Orgão: CIAAR
Provas:

A manutenção do implante e a periodontal estão ligadas pela manutenção da microflora do dente, que é compatível com a saúde periodontal e necessária para manter a microflora do implante adequada à saúde perimplantar. Diante do exposto, marque a afirmativa correta.

 

Provas

Questão presente nas seguintes provas
1222053 Ano: 2013
Disciplina: Odontologia
Banca: DIRENS Aeronáutica
Orgão: CIAAR
Provas:

O tratamento ortodôntico pré-cirúrgico tem como finalidade, exceto:

 

Provas

Questão presente nas seguintes provas
1221571 Ano: 2013
Disciplina: Engenharia Cartográfica
Banca: DIRENS Aeronáutica
Orgão: CIAAR

Acerca das principais fontes de erro na medição com trenas, analise as imagens, relacionando-as às respectivas características. A seguir, assinale a alternativa que apresenta a sequência correta.

Imagens da medição com trena

Enunciado 1221571-1

Característica

( ) ocorre devido ao peso do material, que tende a formar uma curva com concavidade voltada para cima. Mede-se, nesse caso, um arco em vez de uma corda, que seria o correto.

( ) em terrenos com declive, a tendência do operador é segurar mais próximo do piquete, ocasionando um dos maiores erros, pois, nesse caso, as distâncias ficam superestimadas.

( ) o operador ao incliná-la no ato da medição, ocasiona um erro, visto que a distância pode ser sub ou superestimada.

( ) ocorre quando a medida tende para um dos lados, não permanecendo de forma retilínea. Geralmente, esse erro ocorre por não permanecer em linha reta do ponto inicial ao ponto final.

 

Provas

Questão presente nas seguintes provas
1221395 Ano: 2013
Disciplina: Odontologia
Banca: DIRENS Aeronáutica
Orgão: CIAAR
Provas:

A respeito do crescimento e desenvolvimento do complexo crânio-facial, assinale a alternativa incorreta.

 

Provas

Questão presente nas seguintes provas
1220669 Ano: 2013
Disciplina: Farmácia
Banca: DIRENS Aeronáutica
Orgão: CIAAR

O s hormônios são substâncias químicas que possuem efeitos regulatórios na atividade de órgãos ou tipos celulares e apresentam diversas funções. Associe as colunas, relacionando os hormônios às suas principais funções. A seguir, assinale a alternativa que apresenta a sequência correta.

Hormônios

(1) Somatostatina

(2) Paratormônio

(3) Corticotrofina

(4) Cortisol

Funções

( ) estimula a formação e secreção de esteroide adrenocortical.

( ) afeta o metabolismo de várias macromoléculas.

( ) suprime a secreção de vários hormônios.

( ) aumenta a reabsorção de cálcio.

 

Provas

Questão presente nas seguintes provas