Foram encontradas 809 questões.
O número de Stanton para transferência de massa é um adimensional que resulta da combinação de três adimensionais.
Esses três adimensionais são os números de
Provas
Disciplina: Engenharia Mecatrônica
Banca: CESGRANRIO
Orgão: BR Distribuidora
A característica estática, que está presente em sensores indutivos, e que é observada quando para um mesmo valor de entrada obtêm-se valores diferentes para a saída, como a diferença entre seu ponto de ativação e seu ponto de desativação, é denominada
Provas
Disciplina: Engenharia Mecatrônica
Banca: CESGRANRIO
Orgão: BR Distribuidora
No sensor apresentado na Figura abaixo, a tensão de entrada é Vent, e os pontos pretos próximos a cada enrolamento indicam o início dos mesmos.

Tal sensor é caracterizado por apresentar variação da indutância mútua entre o primário e cada um dos secundários, ou seja, em suas tensões V1 e V2, quando o objeto que se quer sensorear, N, é movimentado entre os enrolamentos.
O tipo de sensor representado na Figura e a tensão de saída são, respectivamente,
Provas
Disciplina: Engenharia Mecatrônica
Banca: CESGRANRIO
Orgão: BR Distribuidora

A Figura acima mostra uma esteira transportadora, em Y, para lubrificantes, com um sensor S montado em uma das laterais. Graxas são acondicionadas em embalagens metálicas, e óleos são acondicionados em embalagens de plástico, sendo que as dimensões das embalagens são todas iguais. O sensor percebe a diferença entre as embalagens e envia um sinal para o comando da alavanca M, que direciona graxas para um lado e óleos para o outro.
O sensor S é do tipo
Provas
Disciplina: Engenharia Eletrônica
Banca: CESGRANRIO
Orgão: BR Distribuidora
O fenômeno em que há produção de uma diferença de potencial entre duas junções de condutores ou semicondutores de materiais diferentes quando submetidas a diferentes temperaturas é conhecido como efeito
Provas
Abaixo estão ilustrados três mecanismos, cada um constituído por uma barra móvel e um bloco fixo com o formato da letra C. As dimensões físicas dos componentes estão indicadas nas Figuras. Todos os blocos e barras apresentam a mesma espessura, e em todos os mecanismos a barra móvel e o bloco foram construídos com o mesmo material, cuja permeabilidade magnética é muito maior que a do ar.

Nas condições ilustradas acima, ao passar corrente elétrica pelo enrolamento do bloco, a barra móvel será atraída por uma força. Chamando de F1, F2 e F3 as intensidades de tais forças nos mecanismos M1, M2 e M3, respectivamente, tem-se que
Provas
Disciplina: Engenharia Eletrônica
Banca: CESGRANRIO
Orgão: BR Distribuidora
Deseja-se construir um conversor do tipo Buck, conforme mostrado no diagrama da Figura abaixo, o qual deve ser utilizado na conversão de uma tensão de entrada de 24 V para uma tensão de saída VO = − 15 V.

A chave a ser empregada nesse conversor deve ser construída de tal forma que a sua abertura e o seu fechamento sejam controlados por um sinal digital conforme mostrado no gráfico abaixo.

Considerando os requisitos desse projeto, o circuito da chave adequado para ser conectado entre os nós X e Y do conversor Buck é:
Provas
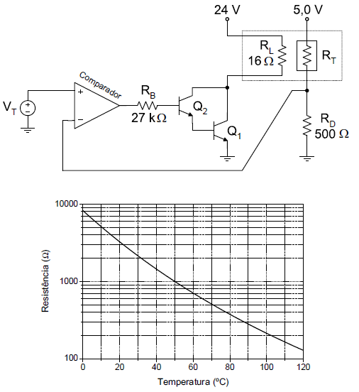
Na Figura abaixo é ilustrado um sistema de controle de temperatura, onde o resistor RL é responsável pelo aquecimento de uma chapa metálica. O monitoramento da temperatura da chapa é realizado por um termistor RT, cuja curva característica é também apresentada na Figura abaixo.

A potência dissipada em RL é definida através de um esquema de modulação por largura de pulso (PWM), formado por um comparador ideal, um par Darlington que opera como chave e um sinal de referência VT, cuja forma de onda é exibida no gráfico abaixo. Nesse circuito, considere que a tensão VCE é desprezível quando Q1 está em condução, e que a tensão na saída do comparador pode ser 0,0 V ou 5,0 V, dependendo da polaridade da tensão diferencial de entrada.

Dessa forma, qual será a potência média, em watts, dissipada no resistor RL quando a temperatura da chapa metálica for igual a 50ºC?
Provas
Disciplina: Engenharia Eletrônica
Banca: CESGRANRIO
Orgão: BR Distribuidora
Em uma refinaria, dois tanques TA e TB estão interligados por um duto, no qual há uma bomba responsável por retirar combustível de TA e injetá-lo em TB. Essa bomba é ligada sempre que o sinal digital W está em nível lógico alto. A situação é ilustrada na Figura abaixo.

O nível de combustível no tanque TA é monitorado por dois sensores digitais A1 e A2. Quando o nível de combustível em TA estiver acima do seu limite inferior, A1 estará em nível lógico alto. Já A2 estará em nível lógico alto apenas quando o nível de combustível em TA ultrapassar seu limite superior. Os sensores B1 e B2 desempenham, no tanque TB, respectivamente, a mesma função que A1 e A2 no tanque TA. Além dos sensores, o controle da bomba também recebe um sinal digital S proveniente de uma chave manual, onde um nível lógico alto em S indica que a chave está acionada. O circuito lógico do controle da bomba está representado no diagrama esquemático abaixo.

Nesse controle, a bomba
Provas
Disciplina: Engenharia Eletrônica
Banca: CESGRANRIO
Orgão: BR Distribuidora
Um equipamento possui dois sensores indicativos de sua condição de operação: o sensor de operação crítica e o sensor de operação inadequada. A partir desses sensores, deseja-se elaborar um esquema de proteção que faça soar uma sirene de alerta, conforme as seguintes lógicas de operação:
• A sirene deve ser acionada caso o sensor de operação inadequada permaneça atuado por mais de 1min;
• Caso o sensor de operação crítica atue, a sirene deve ser acionada imediatamente;
• Uma vez acionada, a sirene só poderá ser desligada pressionando o botão “desliga”;
• Enquanto o botão “desliga” estiver acionado, a sirene não pode operar.
Considere os símbolos e seus significados presentes no Quadro abaixo:
Símbolo | Significado |
S1 | Sensor de operação inadequada |
S2 | Sensor de operação crítica |
B0 | Botoeira “desliga” |
T0 | Temporizador |
Q0 | Bobina que alimenta a sirene |
Q1 | Bobina auxiliar |
O diagrama de contato que implementa adequadamente as exigências do enunciado é
Provas
Caderno Container