Magna Concursos

Foram encontradas 120 questões.

2221080 Ano: 2016
Disciplina: Contabilidade de Custos
Banca: FAFIPA
Orgão: APPA
No mês de março de 2016, o Porto Paraná apresentou os seguintes dados:
Enunciado 3219115-1
De acordo com o método de Custeio por Absorção, podemos afirmar que o custo dos serviços prestados no período é de:
 

Provas

Questão presente nas seguintes provas
2221079 Ano: 2016
Disciplina: Administração de Recursos Materiais
Banca: FAFIPA
Orgão: APPA

A APPA recebe diversas mercadorias de diversos tipos em diversas formas de acondicionamento. Assim, entre as diversas formas de recebimento de mercadorias em um porto, existe o silo. Sobre silos pode-se dizer que:

I. É armazém de granéis.

II. Podem ser verticais ou horizontais.

III. Os silos verticais recebem as cargas por carregadores frontais.

IV. Nos silos horizontais, as cargas são depositadas no nível do solo, manuseadas por carregadores frontais e, no momento de expedição, parte é transportada pela gravidade e parte com o uso de equipamentos.

Qual das alternativas a seguir representa assertivas CORRETAS com relação a um silo?

 

Provas

Questão presente nas seguintes provas
2221078 Ano: 2016
Disciplina: Contabilidade Geral
Banca: FAFIPA
Orgão: APPA
De acordo com os dados extraídos do balancete de verificação de 31 de dezembro de 2015 do Porto Paraná, temos os seguintes saldos:
Enunciado 3215773-1
O valor adicionado total a distribuir apurado com base no CPC 09 Demonstração do Valor Adicionado é de:
 

Provas

Questão presente nas seguintes provas
2221077 Ano: 2016
Disciplina: Estatística
Banca: FAFIPA
Orgão: APPA
Segundo Goebel, “entende por granéis sólidos ou líquidos, todas as cargas não embaladas e que assumem a forma dos recipientes onde estão inseridos. Os granéis sólidos, transportados por via marítima, incluem basicamente minérios, farelos, açúcar a granel e grãos enquanto os líquidos são representados por petróleo e derivados, óleos vegetais etc. Os neo-granéis são cargas sólidas, homogêneas, embarcadas em grandes volumes (açúcar ensacado, produtos siderúrgicos, CKD, madeiras em bruto ou semi-manufaturadas, celulose, papel em bobinas, veículos transportados em navios Ro-Ro etc)”.
Enunciado 3126996-1
Com base no texto acima e desconsiderando no gráfico as exportações diversas, levando em conta que são necessários 2,5 mil caminhões diariamente para atender a descarga do parque de exportação de Paranaguá hoje, quantos caminhões são necessários em um dia se considerarmos o panorama de 2003 para atender a descarga de granéis sólidos?
 

Provas

Questão presente nas seguintes provas
2221076 Ano: 2016
Disciplina: Contabilidade Geral
Banca: FAFIPA
Orgão: APPA
O Porto Paraná apresentou os saldos de Contas a Receber de clientes por idade de vencimento em 31 de dezembro de 2015:
Enunciado 3120852-1
Em janeiro de 2016, foram recebidas as tarifas portuárias no montante de R$ 14.400,00 proveniente do saldo vencidos a mais de 180 dias, considerado anteriormente como incobrável no encerramento do exercício social de 2015. De acordo com o CPC 23 Políticas Contábeis, Mudança de Estimativa e Retificação de Erro, e considerando que as demonstrações contábeis ainda não estavam autorizadas para a publicação, em relação aos efeitos dessa transação, podemos afirmar que:
 

Provas

Questão presente nas seguintes provas
2221075 Ano: 2016
Disciplina: Contabilidade Geral
Banca: FAFIPA
Orgão: APPA
Ao analisar o terminal de granéis sólidos que compreende uma unidade geradora de caixa constante no Ativo Imobilizado do Porto Paraná, identificaram-se os seguintes dados em 31 de dezembro de 2015:
Enunciado 3117426-1
No entanto, ao executar o teste de recuperabilidade, constatou-se que o valor justo líquido de despesa de venda do imobilizado é de R$ 2.520.000,00 e o valor presente de fluxos de caixa futuros esperados é de R$ 2.860.000,00.
Com base no CPC 27 Ativo Imobilizado e no CPC 01 (R1) Redução ao Valor Recuperável de Ativos, o valor da perda por redução ao valor recuperável a ser reconhecida no resultado no encerramento do exercício de 2015 é de:
 

Provas

Questão presente nas seguintes provas
2221074 Ano: 2016
Disciplina: Economia
Banca: FAFIPA
Orgão: APPA
Segundo informações divulgadas pela Administração dos Portos de Paranaguá e Antonina, estão sendo licitados R$ 423 milhões para investimentos em obras de infraestrutura e logística, que serão realizados pelo Governo do Estado do Paraná. Suponha que a economia do Brasil seja representada pelas seguintes características:
I. Função consumo determinada por C = C0 + c1Yd, em que C0>0, 0< c1 <1 e Yd ≡ Y – T, sendo Y o Produto Interno Bruto e T os tributos da economia;
II. Y ≡ C + I + G +NX, em que I, G e NX correspondem ao investimento, aos gastos do governo e às exportações líquidas respectivamente;
III. Função de investimento privado I = I(r), em que r é a taxa de juros real da economia.
Com base nessas informações, analise as proposições a seguir e assinale a alternativa CORRETA.
 

Provas

Questão presente nas seguintes provas
2221073 Ano: 2016
Disciplina: Administração Geral
Banca: FAFIPA
Orgão: APPA
Quando trata Gestão da Qualidade, a Administração dos Portos de Paranaguá e Antonina (APPA) está preparada para superar um novo desafio: implementar a certificação ISO 9001, Sistema de Gestão da Qualidade, no processo de controle e segurança no acesso e circulação terrestre de pessoas, veículos, cargas e equipamentos. As afirmações a seguir versam sobre conceitos relacionados à função empresarial denominada controle.
I. A finalidade do controle é assegurar que os resultados do que foi planejado, organizado e dirigido se ajustem tanto quanto possível aos objetivos previamente estabelecidos.
II. O controle está relacionado com a ação, com o colocar-se em marcha, e tem muito a ver com as pessoas.
III. A essência do controle reside na verificação, ou seja, se a atividade controlada está ou não alcançando os objetivos ou resultados desejados.
IV. O controle consiste fundamentalmente em um processo que guia a atividade exercida para um fim previamente determinado.
Qual das alternativas a seguir representa assertivas verdadeiras?
 

Provas

Questão presente nas seguintes provas
2221072 Ano: 2016
Disciplina: Contabilidade de Custos
Banca: FAFIPA
Orgão: APPA
De acordo com os dados coletados na atividade de embarque de granéis sólidos do Porto Paraná, temos as seguintes informações:
Enunciado 3049801-1
Os custos indiretos dos serviços no período totalizaram R$ 120.000,00, distribuídos nas seguintes atividades:
Enunciado 3049801-2
O Porto Paraná apura os custos pelo Custeio Baseado em Atividades e, portanto, os custos dos serviços prestados para as atividades de embarque no período de soja grão, açúcar e milho, respectivamente são:
 

Provas

Questão presente nas seguintes provas
2221071 Ano: 2016
Disciplina: Administração Geral
Banca: FAFIPA
Orgão: APPA
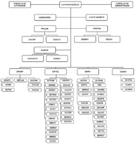
O Organograma da Administração dos Portos de Paranaguá e Antonina (APPA) é definido conforme a figura a seguir:
Enunciado 3036964-1
Analise as assertivas abaixo referentes a organogramas.
I. Organograma é uma representação gráfica simplificada da estrutura organizacional de uma instituição.
II. É o instrumento mais usado para representar a formalização da estrutura.
III. É um meio para ajudar administradores a delegar as relações entre os subsistemas de um sistema organizacional.
IV. A finalidade é permitir uma visualização rápida da forma como a organização está estruturada.
Assinale a alternativa que corresponde as assertivas CORRETAS.
 

Provas

Questão presente nas seguintes provas