Foram encontradas 20.456 questões.
É possível identificar o funcionamento de um flip-flop através de sua tabela-verdade. Acerca desse assunto, é correto afirmar que a tabela-verdade a seguir representa um flip-flop tipo


Provas
Questão presente nas seguintes provas

Dado o circuito com amplificadores operacionais apresentado, quando a tensão do sinal de entrada for Vin = - 50 mV, a saída Vout corresponderá a
Provas
Questão presente nas seguintes provas

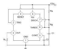
O circuito integrado NE555 é bastante versátil e muito utilizado em circuitos eletrônicos. Considerando que Vcc = 12 v, RA = 1 k Ω, RB=68 kΩ , C1 = 10 uF, C2 = 100 nF, é correto afirmar que a frequência de saída sob a carga RL será de aproximadamente
Provas
Questão presente nas seguintes provas
Um recurso da eletrônica digital que viabiliza a montagem de circuitos lógicos é a simplificação das expressões booleanas. Considerando a expressão S =
após simplificada pelo mapa de Karnaugh de três variáveis, é correto afirmar que ela será equivalente à expressão
após simplificada pelo mapa de Karnaugh de três variáveis, é correto afirmar que ela será equivalente à expressãoProvas
Questão presente nas seguintes provas
Ao analisar determinada situação-problema, foi possível construir a tabela da verdade a seguir:
De acordo com essas informações, é correto afirmar que a expressão booleana que representa essa lógica é
De acordo com essas informações, é correto afirmar que a expressão booleana que representa essa lógica é
Provas
Questão presente nas seguintes provas
Considere um canal sem ruído com uma largura de banda de 3000 Hz transmitindo um sinal que possui uma quantidade de 8 níveis. Determine a máxima taxa de transmissão desse canal em bps (bits por segundo).
Provas
Questão presente nas seguintes provas
Na figura abaixo é mostrado um circuito contendo quatro transistores MOS (Q1 - Q4) e um amplificador operacional. Sabe- se que VA é a tensão de saída do circuito e d1, d2, d3 e d4 são os sinais de entrada.

Esse circuito, que tem uma importante função em alguns sistemas de comunicações, é conhecido como:
Provas
Questão presente nas seguintes provas
Podem-se aplicar tensões mais elevadas ao circuito retificador ponte, porque esse tipo de circuito:
Provas
Questão presente nas seguintes provas
Uma fonte de alimentação de 20 V, que possui uma resistência interna igual a 10 ohm, está liberando potência máxima para a carga. Sendo assim, a quantidade de Watt que está liberando é:
Provas
Questão presente nas seguintes provas
Todo equipamento eletrônico tem uma fonte de alimentação, mais especificamente um retificador acompanhando um filtro com capacitor de entrada seguido de um regulador de tensão. Essa fonte de alimentação fornece as tensões de corrente contínua necessárias aos transistores e outros componentes. Se o equipamento não estiver funcionando adequadamente, a primeira providência é testar a :
Provas
Questão presente nas seguintes provas
Cadernos
Caderno Container