Foram encontradas 20.456 questões.
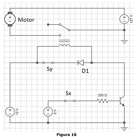
Com base no circuito apresentado, analise as assertivas a seguir e assinale a alternativa correta.
I. A chave Sx aciona o funcionamento do motor. Quando Sx está fechada, o relé fecha o contato, conectando a fonte ao motor.
II. O diodo D1 não tem função, é desnecessário, logo a chave Sy pode estar tanto aberta quanto fechada.
III. O diodo D1 é de proteção ao transistor, que pode ser danificado pela corrente induzida do relé no momento em que o transistor deixa de conduzir, desligando o relé.
IV. O circuito permanece funcionando indefinidamente após o fechamento da chave Sx, ou seja, após fechada, a chave Sx pode ser aberta novamente e o motor continuará funcionando.
Provas
Analise o circuito amplificador MOSFET apresentado na Figura 15 abaixo:
Especificações do componente K = 104 x 10-3 A/V2 ID(lig) = 600 mA VGS(th)= 2,1 V

Considerando o circuito apresentado na Figura 15 e suas especificações, calcule a tensão de saída Vout.
Provas
Analise o circuito da Figura 14, uma configuração FET com polarização por divisor de tensão.

Sabendo-se que VD = 12 V e VGSQ = –2 V, determine o valor de RS. Considere os componentes como ideais. Realize arredondamento a partir da segunda casa decimal.
Provas
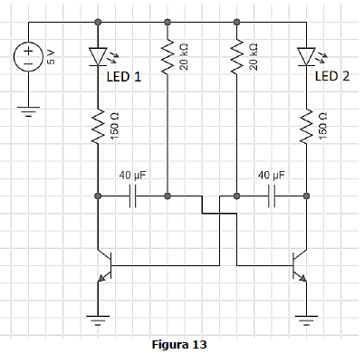
Analise o circuito multivibrador astável a transistor da Figura 13 abaixo.

Com base nas informações apresentadas, determine a frequência de operação do circuito. Considere T = 1,38 x (R.C). Realize arredondamentos até a segunda casa decimal.
Provas
A Figura 12 abaixo exibe um circuito amplificador de instrumentação.

Com base no circuito apresentado, analise os valores dos componentes da configuração e determine o valor de tensão da saída.
Provas
A Figura 11 abaixo apresenta um exemplo de uso de um TRIAC.

Sobre o TRIAC apresentado na Figura 11, assinale a alternativa correta.
Provas
A Figura 10 abaixo exibe um conversor trifásico completo, que é operado a partir de uma fonte de alimentação trifásica de 208 V, 60 Hz, conectada em Y.

Considerando as informações apresentadas, determine o ângulo \( \alpha \) de disparo de forma a obter uma tensão média de saída de 50% da máxima possível. Realize arredondamentos a partir da segunda casa decimal.
Provas
A Figura 9 abaixo apresenta um circuito com um certo tipo de diodo.

Sobre o circuito apresentado na Figura 9, analise as assertivas a seguir:
I. Trata-se de um circuito empregando um diodo varactor, também conhecido como varicap.
II. Quando polarizado reversamente, apresenta um comportamento capacitivo, isso é, comporta-se como um capacitor.
III. Pode-se controlar a capacitância quando o varactor está reversamente polarizado, variando-se a tensão de polarização reversa.
IV. O resistor variável R4 é o responsável pelo ajustamento da polarização reversa e, consequentemente, da capacitância do varactor.
V. O circuito teria aplicação em circuitos sintonizadores, como os utilizados em radiofrequência.
Quais estão corretas?
Provas
Analise o circuito apresentado na Figura 8 abaixo:
Especificações do componente
VV = 1 V
IV = 10 mA
IP = 20 μA
VP = 14 V
\( \eta \) = 0,5

Considerando as informações apresentadas, determine a faixa de valores para o resistor R1 do circuito que garanta um ciclo liga-desliga do UJT. Realize arredondamentos a partir da segunda casa decimal.
Provas
O circuito apresentado na Figura 7 é um:
Provas
Caderno Container