Foram encontradas 20.456 questões.
Provas
Provas
Provas
O circuito da figura a seguir representa uma fonte de corrente

Qual a corrente mais próxima da observada no resistor de carga (Rc) que vale 1,2 kΩ? Considere que o amplificador operacional seja ideal.
Provas
Considerando as informações apresentadas, o diagrama apresentado trata-se de um:
Provas
Assinale a alternativa que preenche, correta e respectivamente, as lacunas do trecho acima.
Provas
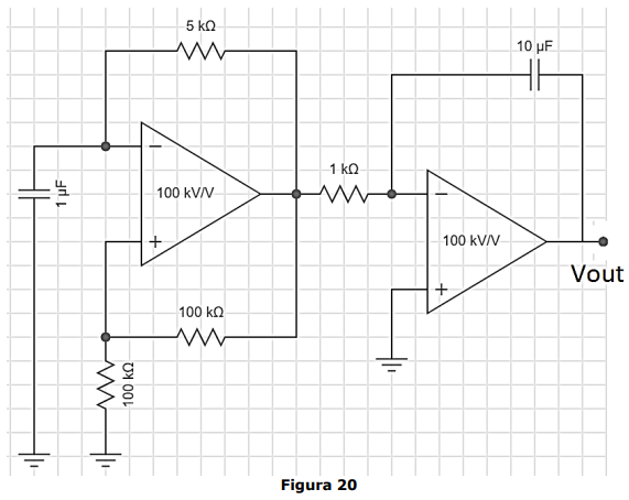
A Figura 20 abaixo apresenta um circuito utilizando dois amplificadores operacionais.

Sobre o circuito apresentado, analise as assertivas a seguir:
I. A saída Vout corresponde a uma onda senoidal.
II. O circuito é um filtro ativo de dois estágios.
III. Pode-se identificar o funcionamento como o de um tipo de oscilador.
IV. A saída Vout corresponde a uma onda quadrada.
Quais estão corretas?
Provas
A Figura 19 abaixo exibe um típico amplificador classe A, usando polarização por divisor de tensão.

Considerando as informações apresentadas, determine as condições quiescentes desse projeto, ou seja, ICQ, VCEQ, assumindo VBE = 0,7 V. Considere todos os componentes como ideais.
Provas
A Figura 18 abaixo apresenta um amplificador multiestágio.

Considerando as informações apresentadas, determine o ganho total (AVT) sem carga do circuito.
Provas
- Diodo na Engenharia Eletrônica
- Eletrônica Analógica na Engenharia Eletrônica
- Eletrônica de Potência na Engenharia Eletrônica
- Tiristor
Analise o circuito apresentado na Figura 17 abaixo:

Com base nas informações apresentadas, analise as assertivas a seguir e assinale a alternativa correta.
I. O circuito emprega um TRIAC para controle da condução de corrente na carga que é, nesse caso, uma lâmpada.
II. A bateria de 6 V presente no circuito é carregada através do diodo D1.
III. O SCR entra em condução quando o capacitor C1 se descarrega pela carga, o que proporciona uma tensão no GATE, pelo divisor de tensão formado por R2 e R3 e pela tensão fornecida pela bateria.
IV. A alimentação do circuito utiliza um retificador de meia onda.
Provas
Caderno Container