Foram encontradas 90 questões.
Examine duas pinturas produzidas na Caverna de Altamira, Espanha, durante o Período Paleolítico Superior.

Tais pinturas rupestres podem ser consideradas como
Provas
Leia o texto para responder à questão.
“One never builds something finished”:
the brilliance of architect Paulo Mendes da Rocha
Oliver Wainwright
February 4, 2017
“All space is public,” says Paulo Mendes da Rocha. “The only private space that you can imagine is in the human mind.” It is an optimistic statement from the 88-year-old Brazilian architect, given he is a resident of São Paulo, a city where the triumph of the private realm over the public could not be more stark. The sprawling megalopolis is a place of such marked inequality that its superrich hop between their rooftop helipads because they are too scared of street crime to come down from the clouds.
But for Mendes da Rocha, who received the 2017 gold medal from the Royal Institute of British Architects this week – an accolade previously bestowed on such luminaries as Le Corbusier and Frank Lloyd Wright – the ground is everything. He has spent his 60-year career lifting his massive concrete buildings up, in gravity-defying balancing acts, or else burying them below ground in an attempt to liberate the Earth’s surface as a continuous democratic public realm. “The city has to be for everybody,” he says, “not just for the very few.”
(www.theguardian.com. Adaptado.)
According to the text, São Paulo
Provas
A Inconfidência Mineira (1789) e a Conjuração Baiana (1798) tiveram semelhanças e diferenças significativas. É correto afirmar que
Provas
A lontra-marinha é uma predadora considerada espécie-chave no Pacífico Norte. Ela se alimenta de ouriços-do-mar que, por sua vez, consomem principalmente algas marinhas. Um estudo realizado por mais de 25 anos apontou a evolução da densidade populacional de ouriços-do-mar e algas marinhas. Segundo os pesquisadores, as variações observadas nos gráficos são justificadas pela alteração do número de lontras-marinhas na região estudada.

Provas
Leia o texto para responder à questão.
Public space and the right to the city

It is essential to promote social inclusion by providing spaces for people of all socio-economic backgrounds to use and enjoy. Quality public spaces such as libraries and parks can supplement housing as study and recreational spaces for the urban poor.
There is a need to ensure that there is an equitable distribution of public spaces within cities. Through the provision of quality public spaces in cities can reduce the economic and social segregation that is prevalent in many developed and developing cities. By ensuring the distribution, coverage and quality of public spaces, it is possible to directly influence the dynamics of urban density, to combine uses and to promote the social mixture of cities’ inhabitants.
Rights and duties of all the public space stakeholders should be clearly defined. Public spaces are public assets as a public space is by definition a place where all citizens are legitimate to be and discrimination should be tackled there. Public space has the capacity to gather people and break down social barriers. Protecting the inclusiveness of public space is a key prerequisite for the right to the city and an important asset to foster tolerance, conviviality and dialogue.
Public spaces in slums are only used to enable people to move. There is a lack of public space both in quantity and quality, leading to high residential density, high crime rates, lack of public facilities such as toilets or water, difficulties to practice outdoor sports and other recreational activities among others.
(www.learning.uclg.org)
No trecho do terceiro parágrafo “Public spaces are public assets”, o termo em destaque tem sentido, em português, de
Provas
Disciplina: Literatura Brasileira e Estrangeira
Banca: VUNESP
Orgão: UNESP
A veia satírica do poeta português Manuel Maria de Barbosa du Bocage (1765-1805) está bem exemplificada nos seguintes versos:
Provas
Considerando os setores da economia, o conjunto das atividades intensivas em pesquisa, desenvolvimento e inovação ligadas ao mundo da informação tecnológica indica a configuração do setor
Provas
A adição de cloreto de sódio na água provoca a dissociação dos íons do sal. Considerando a massa molar do cloreto de sódio igual a 58,5 g/mol, a constante de Avogadro igual a 6,0 x 1023 mol–1 e a carga elétrica elementar igual a 1,6 x 10–19 C, é correto afirmar que, quando se dissolverem totalmente 117 mg de cloreto de sódio em água, a quantidade de carga elétrica total dos íons positivos é de
Provas
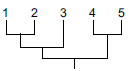
Cinco espécies diferentes de plantas, identificadas como 1, 2, 3, 4 e 5, pertencem à mesma ordem. Dados de estudos moleculares permitiram as seguintes afirmações sobre as relações filogenéticas entre as espécies:
• 1 e 2 são da mesma família e de gêneros diferentes;
• 3, 4 e 5 são de uma mesma família, diferente da família de 1 e 2;
• 4 e 5 são do mesmo gênero;
• 3 é de um gênero diferente dos gêneros de 1, 2, 4 e 5.
O cladograma que representa corretamente as relações filogenéticas entre as cinco espécies é:
Provas
Em 1955 foi realizada na Indonésia a Conferência de Bandung, que lançou as bases do chamado Movimento dos Não Alinhados. Considerando o contexto do Pós-Segunda Guerra Mundial, a Conferência de Bandung expressava
Provas
Caderno Container