Foram encontradas 480 questões.
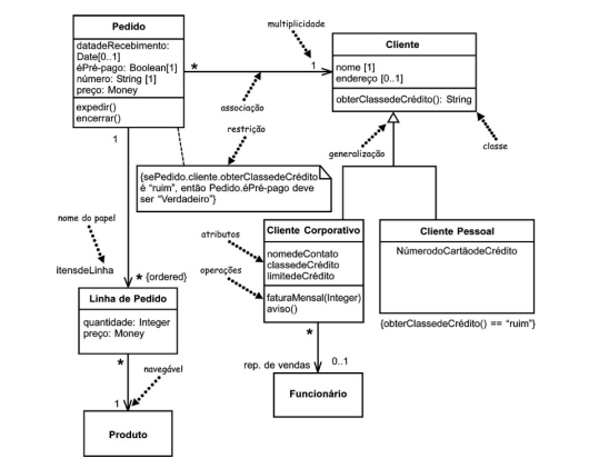
Considere o diagrama UML de classes a seguir:

Sobre esse diagrama, é correto afirmar:
Provas
Questão presente nas seguintes provas
- Gestão Estratégica
- PODC: Processo OrganizacionalProcesso Administrativo: PlanejamentoPlanejamento Estratégico, Tático e Operacional
Sobre planejamento estratégico e suas ferramentas auxiliares, assinale a alternativa correta.
Provas
Questão presente nas seguintes provas
A seguir, são mostradas as tabelas funcionario, departamento, projeto_funcionario e projeto, que relacionam dados fictícios
de um sistema empresarial. Em seguida, são mostradas três consultas utilizando a linguagem SQL, indicadas com os
números 1, 2 e 3.

Sabendo que a consulta 1 lista todos os nomes dos funcionários com os respectivos departamentos, quais os dados de retorno das consultas 2 e 3, quando realizadas sob os dados das tabelas apresentadas?

Sabendo que a consulta 1 lista todos os nomes dos funcionários com os respectivos departamentos, quais os dados de retorno das consultas 2 e 3, quando realizadas sob os dados das tabelas apresentadas?
Provas
Questão presente nas seguintes provas
PMBOK fornece diretrizes para o gerenciamento de projetos individuais e define os conceitos relacionados com o
gerenciamento de projetos. Sobre o tema, é correto afirmar:
Provas
Questão presente nas seguintes provas
Qual é o padrão de projeto comportamental conhecido por encapsular uma solicitação como um objeto, de modo a
permitir parametrizar clientes com diferentes solicitações, enfileirar ou fazer o registro (log) de solicitações e suportar
operações que podem ser desfeitas?
Provas
Questão presente nas seguintes provas
Acerca da linguagem SQL, assinale a alternativa correta.
Provas
Questão presente nas seguintes provas
Considerando o diagrama entidade relacionamento a seguir, assinale a alternativa correta.


Provas
Questão presente nas seguintes provas
Quais das tecnologias abaixo realizam, respectivamente, as tarefas de bloqueio de sites previamente definidos, de
bloqueio de acessos externos ao servidor na rede interna na porta 25 e de envio de mensagens cifradas?
Provas
Questão presente nas seguintes provas
Acerca dos tipos de memória, é correto afirmar:
Provas
Questão presente nas seguintes provas
Acerca do protocolo IP, é correto afirmar:
Provas
Questão presente nas seguintes provas
Cadernos
Caderno Container