Foram encontradas 60 questões.
O circuito digital da figura abaixo representa o circuito de qual porta lógica?

Provas
Questão presente nas seguintes provas
O gráfico a seguir ilustra o resultado de uma pesquisa sobre o nível de colesterol, em mg/dl, de um grupo de 300 pessoas. Na horizontal, estão marcados os níveis de colesterol, e, na vertical correspondente, o número de pessoas com aquele nível de colesterol. Os dados também figuram na tabela a seguir.

| Nível de colesterol (em mg/dl) | Nº de pessoas |
| 205 | 40 |
| 210 | 80 |
| 215 | 60 |
| 220 | 120 |
Admitindo as informações acima, assinale a alternativa incorreta.
Provas
Questão presente nas seguintes provas
Um transformador ideal tem o seu primário ligado a uma tensão de 220 V. Considere que o secundário possui 400 espiras e está ligado a uma carga de !$ 500\, \Omega !$, pela qual passa uma corrente de 40 mA. Calcule o número de espiras do primário do transformador.
Provas
Questão presente nas seguintes provas
Relacione as sentenças com os tipos de sensores.
1) Sensor fotoelétrico difuso ( Opera com um espelho
) prismático.
2) Sensor indutivo ( Detecta apenas peças
) metálicas
3) Sensor fotoelétrico de barreira ( Utilizado para controle
) de nível de líquido
4) Sensor fotoelétrico retrorreflexivo ( Possui emissor e
) receptor em invólucros diferentes.
5) Sensor capacitivo ( Detecta a luz refletida
) pelo objeto alvo
A sequência correta, de cima para baixo, é:
Provas
Questão presente nas seguintes provas
Um motor de indução trifásico, de tensão nominal 220 V, possui potência elétrica de 2400 W, fator de potência de 0,9 e rendimento de 92%. Calcule a potência útil em cavalo vapor (CV). Considere 1 CV = 736 W.
Provas
Questão presente nas seguintes provas
O circuito digital abaixo é um:

Provas
Questão presente nas seguintes provas
Com relação à medição e ao controle de nível em tanques de processos industriais, analise as proposições seguintes.
1) Existem sistemas de medição de nível baseados na medição da pressão do líquido no fundo do tanque.
2) Uma medição de nível sem contato com o líquido pode ser feita utilizando um sensor ultrassônico.
3) Chaves mecânicas tipo boia são utilizadas para medição discreta de nível.
2) Uma medição de nível sem contato com o líquido pode ser feita utilizando um sensor ultrassônico.
3) Chaves mecânicas tipo boia são utilizadas para medição discreta de nível.
Está(ão) correta(s):
Provas
Questão presente nas seguintes provas
Dado o número BCD 0001100001000111, seu equivalente em binário é:
Provas
Questão presente nas seguintes provas
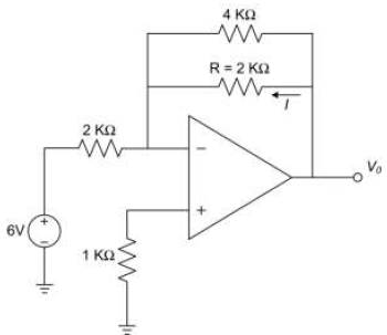
Determine a corrente !$ I !$ que atravessa o resistor R. Suponha o amplificador operacional ideal.

Provas
Questão presente nas seguintes provas
O combustível para automóveis no Brasil era composto por 25% de etanol e 75% de gasolina. Recentemente, o governo decidiu aumentar o percentual de etanol para 27% e o de gasolina ficou em 73%. Se considerarmos que a razão entre os preços dos litros do etanol e da gasolina é dada por 4/5, de qual percentual diminuiu o preço do litro do combustível? Indique o valor mais próximo do valor obtido.
Provas
Questão presente nas seguintes provas
Cadernos
Caderno Container