Foram encontradas 60 questões.
Uma operadora de cartão de crédito cobra juros cumulativos e anuais de 300% ao ano, sobre dívidas no cartão. Em quantos anos, uma dívida não paga de R$ 1,00 neste cartão, se transforma em uma divida de um bilhão de reais? Dado: use a aproximação !$ 10^9\,\approx\,2^{30} !$
Provas
Questão presente nas seguintes provas
No circuito da Figura 2, a sequência de resistências é grande suficiente para ser considerada infinita. Todos os resistores da rede infinita valem !$ 1\,K \Omega !$, e fonte de tensão fornece 1 V contínuo. O valor da corrente fornecida pela fonte de tensão é:

Provas
Questão presente nas seguintes provas
TEXTO 1
Por que razão é tão difícil manter o peso ideal, se todos almejam ficar esguios e sabem que a obesidade aumenta o risco de hipertensão, diabetes, osteo-artrite, ataques cardíacos e derrames cerebrais?
No cérebro, existe um centro neural responsável pelo controle da fome e da saciedade. Milhões de anos de seleção natural forjaram a fisiologia desse centro, para assegurar a ingestão de um número de calorias compatível com as necessidades energéticas do organismo.
Nessa área cerebral são integradas as informações transmitidas pelos neurônios, que conduzem sinais recolhidos no meio externo, nas vísceras, na circulação e no ambiente bioquímico que servem de substrato para os fenômenos psicológicos. Estímulos auditivos, visuais e olfatórios são permanentemente registrados pelo centro da saciedade, e explicam a fome que subitamente sentimos diante do cheiro e da visão de certos alimentos. Faz frio, os neurônios responsáveis pela condução dos estímulos térmicos enviam informações para o centro e a fome aumenta, em resposta às maiores necessidades energéticas dos animais para manter constante a temperatura corporal, no inverno.
Quando as paredes do estômago são distendidas, a taxa de glicose na circulação aumenta, certos neurotransmissores são liberados no aparelho digestivo; ou quando determinadas enzimas digestivas atingem os limites de sua produção, o centro da saciedade bloqueia a fome e interrompe a refeição. Fenômenos psicológicos também interferem permanentemente com o mecanismo da fome e da saciedade, porque os centros cerebrais são especialmente sensíveis aos neurotransmissores envolvidos nas sensações de prazer. Por isso, comemos mais quando estamos entre amigos e menos em ambientes hostis ou sob stress psicológico.
(Drauzio Varella. Folha de S. Paulo, 27 de julho de 2002. Fragmento.).
Conforme afirmações presentes no Texto 1, “comemos mais quando estamos entre amigos e menos em ambientes hostis”. Isso acontece porque:
Provas
Questão presente nas seguintes provas
As informações abaixo se referem às duas questões seguintes:
| O combustível para automóveis no Brasil era composto por 25% de etanol e 75% de gasolina. Recentemente, o governo decidiu aumentar o percentual de etanol para 27% e o de gasolina ficou em 73%. |
Se um posto dispõe de 1.825 litros do combustível com 25% de etanol, quanto deve ser adicionado de etanol a este combustível, para que o percentual de etanol fique em 27%?
Provas
Questão presente nas seguintes provas
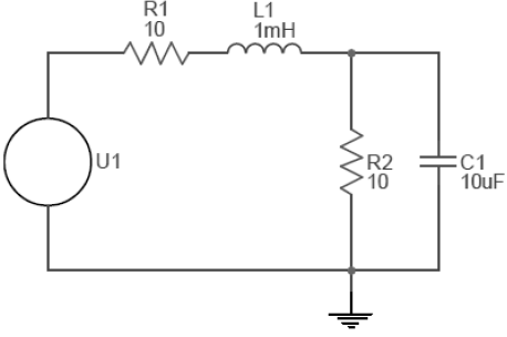
No circuito da Figura 5, considere que a fonte de tensão U1 fornece 10 V com corrente contínua. O valor da corrente que atravessa o resistor R2 é (os valores das resistências então em ohm):

No circuito da Figura 5, considere que a fonte U1 fornece uma tensão alternada dada por 10sen(10000t) V. O valor da máxima tensão no resistor R2 é:
Provas
Questão presente nas seguintes provas
TEXTO 2
O fator obesidade
É de Cícero a célebre frase: “É necessário comer para que tu vivas, e não viver para que tu comas”. À medida que o mundo foi perdendo o seu latim, perdeu também algo do estoicismo que motivou as palavras do orador. O resultado se mede em quilos. Relatório divulgado recentemente pelo CDCs (Centro de Controle e Prevenção de Doenças) lança um novo e contundente alerta contra a epidemia de obesidade nos Estados Unidos.
Segundo a vigilância epidemiológica norte-americana, as mortes causadas pelo excesso de peso cresceram na década de 90 quatro vezes mais rápido do que as provocadas pelo tabagismo. A obesidade está bem perto de se tornar a principal causa evitável de morte nos Estados Unidos, ultrapassando o fumo.
No Brasil, embora tudo que indique que a parcela da população acima do peso ainda não tenha chegado a 64% como nos EUA, não há dúvidas que seguimos na mesma trilha insalubre. Assim como o fumo, a obesidade e o sedentarismo se associam, em maior ou menor grau, às três principais causas de morte.
(Folha de S. Paulo. 11 de março de 2004. Opinião. Fragmento.)
Do ponto de vista da concordância verbal, segundo a norma padrão do português contemporâneo, está correta a seguinte alternativa:
Provas
Questão presente nas seguintes provas
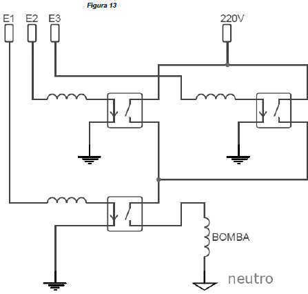
Considere o controle de uma bomba elétrica implementado através de relés, com contatos normal aberto, mostrados na Figura 13 e analise as seguintes afirmações sobre esse controle.

1) A bomba liga apenas quando todas as entradas, E1, E2 e E3, recebem corrente.
2) A bomba desliga quando a entrada E1 não recebe corrente.
3) Esse controle pode ser implementado, utilizando um único CLP, programado através de linguagem de diagramas de contato.
2) A bomba desliga quando a entrada E1 não recebe corrente.
3) Esse controle pode ser implementado, utilizando um único CLP, programado através de linguagem de diagramas de contato.
Está(ão) correta(s), apenas:
Provas
Questão presente nas seguintes provas
Deseja-se implementar a lógica combinacional !$ Y = ( \overline{A} + \overline{B}. ( \overline{C} + \overline{D}) !$. No mercado local, vendem-se os seguintes circuitos integrados:
CI4007 com três portas NOT por R$ 0,20.
CI4011 com quatro portas NAND de duas entradas por R$ 0,40.
CI4071 com quatro portas OR de duas entradas por R$ 0,80 e
CI4081 com quatro portas AND de duas entradas por R$ 0,80.
CI4011 com quatro portas NAND de duas entradas por R$ 0,40.
CI4071 com quatro portas OR de duas entradas por R$ 0,80 e
CI4081 com quatro portas AND de duas entradas por R$ 0,80.
O custo da implementação mais barata de Y, considerando o mercado local, é:
Provas
Questão presente nas seguintes provas
TEXTO 2
O fator obesidade
É de Cícero a célebre frase: “É necessário comer para que tu vivas, e não viver para que tu comas”. À medida que o mundo foi perdendo o seu latim, perdeu também algo do estoicismo que motivou as palavras do orador. O resultado se mede em quilos. Relatório divulgado recentemente pelo CDCs (Centro de Controle e Prevenção de Doenças) lança um novo e contundente alerta contra a epidemia de obesidade nos Estados Unidos.
Segundo a vigilância epidemiológica norte-americana, as mortes causadas pelo excesso de peso cresceram na década de 90 quatro vezes mais rápido do que as provocadas pelo tabagismo. A obesidade está bem perto de se tornar a principal causa evitável de morte nos Estados Unidos, ultrapassando o fumo.
No Brasil, embora tudo que indique que a parcela da população acima do peso ainda não tenha chegado a 64% como nos EUA, não há dúvidas que seguimos na mesma trilha insalubre. Assim como o fumo, a obesidade e o sedentarismo se associam, em maior ou menor grau, às três principais causas de morte.
(Folha de S. Paulo. 11 de março de 2004. Opinião. Fragmento.)
O Texto 2 contém a afirmação de que:
Provas
Questão presente nas seguintes provas
No circuito da Figura 7, um capacitor de (1/18) !$ \mu F !$ é utilizado em série com um LED e ligado na rede elétrica de 220 V eficaz com 60 Hz. A máxima corrente que atravessa o LED é (despreze a queda de tensão e a resistência para pequenos sinais do LED, !$ ( considere\,\,\pi \approx 3) !$ :

Provas
Questão presente nas seguintes provas
Cadernos
Caderno Container