Foram encontradas 50 questões.
- Sistemas DistribuídosIntrodução à Sistemas Distribuídos
- Sistemas DistribuídosArmazenamento Compartilhado em Clusters
Os clusters são classificados na literatura de várias formas diferentes. Talvez a classificação mais simples
seja aquela baseada na forma como os computadores no cluster compartilham o acesso aos discos.
Considerando os métodos de organização de clusters, marque a afirmativa correta.
Provas
Questão presente nas seguintes provas
Um pacote da camada de transporte da pilha de protocolos é chamado de:
Provas
Questão presente nas seguintes provas
2113262
Ano: 2021
Disciplina: TI - Organização e Arquitetura dos Computadores
Banca: UFMT
Orgão: UFMT
Disciplina: TI - Organização e Arquitetura dos Computadores
Banca: UFMT
Orgão: UFMT
Provas:
Em um determinado nível de RAID, são apresentados em sua categoria acesso paralelo e na descrição
Redundância via código de Hamming e paridade de bit intercalada:
Provas
Questão presente nas seguintes provas
Sobre os conceitos básicos de corrente elétrica, marque V para as afirmativas verdadeiras e F para as falsas.
( ) Uma corrente elétrica se estabelece num meio condutor quando duas de suas extremidades estão conectadas a polos com potencial elétrico diferente. ( ) A corrente elétrica é definida como a quantidade de carga elétrica que atravessa um material condutor em um intervalo de tempo. ( ) A intensidade da corrente elétrica é dada por
( ) Sendo a carga elétrica medida em joules e o tempo em minutos, a unidade de medida que expressa a
intensidade de uma corrente elétrica é chama ampère.
Assinale a sequência correta.
( ) Uma corrente elétrica se estabelece num meio condutor quando duas de suas extremidades estão conectadas a polos com potencial elétrico diferente. ( ) A corrente elétrica é definida como a quantidade de carga elétrica que atravessa um material condutor em um intervalo de tempo. ( ) A intensidade da corrente elétrica é dada por
Assinale a sequência correta.
Provas
Questão presente nas seguintes provas
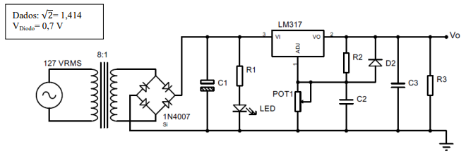
Considere os conceitos de fonte CC, para o circuito da figura abaixo.

Qual é a tensão Vcc aproximada no capacitor C1 para a condição sem carga em Vo?
Provas
Questão presente nas seguintes provas
A coluna da esquerda apresenta instrumentos de laboratório e a da direita, a definição e características de
cada um. Numere a coluna da direita de acordo com a da esquerda.
Marque a sequência correta.
Marque a sequência correta.
Provas
Questão presente nas seguintes provas
Um técnico de laboratório precisa identificar alguns materiais elétricos que serão utilizados em uma aula
prática.
De acordo com os materiais elétricos dados nas figuras, assinale a alternativa que apresenta correta e respectivamente os materiais de (a) até (f).
De acordo com os materiais elétricos dados nas figuras, assinale a alternativa que apresenta correta e respectivamente os materiais de (a) até (f).
Provas
Questão presente nas seguintes provas
Sobre identificação de defeitos e reparo em circuitos elétricos de baixa tensão, analise as afirmativas.
I- Sobrecarga é decorrente do excesso de carga ligada em um determinado circuito e/ou tomada e pode ser facilmente identificada pelo aquecimento dos condutores, por meio da utilização de um termovisor. II- A sobrecarga faz com que a corrente elétrica que está circulando pelo circuito tenha uma alta intensidade repentinamente, forçando a queima, rompimento ou desarme de alguma proteção ou componente desse circuito, tais como fusíveis e disjuntores. III- Curto-circuito se dá quando dois pontos de um circuito são interligados, na maioria das vezes, acidentalmente, por um condutor de resistência desprezível, e pode ser facilmente identificado pela atuação imediata da proteção do circuito. IV- Os dispositivos de proteção de sobrecarga geralmente possuem característica de atuação a tempo inverso e podem apresentar uma capacidade de interrupção inferior à corrente de curto-circuito presumida no ponto de instalação.
Estão corretas as afirmativas
I- Sobrecarga é decorrente do excesso de carga ligada em um determinado circuito e/ou tomada e pode ser facilmente identificada pelo aquecimento dos condutores, por meio da utilização de um termovisor. II- A sobrecarga faz com que a corrente elétrica que está circulando pelo circuito tenha uma alta intensidade repentinamente, forçando a queima, rompimento ou desarme de alguma proteção ou componente desse circuito, tais como fusíveis e disjuntores. III- Curto-circuito se dá quando dois pontos de um circuito são interligados, na maioria das vezes, acidentalmente, por um condutor de resistência desprezível, e pode ser facilmente identificado pela atuação imediata da proteção do circuito. IV- Os dispositivos de proteção de sobrecarga geralmente possuem característica de atuação a tempo inverso e podem apresentar uma capacidade de interrupção inferior à corrente de curto-circuito presumida no ponto de instalação.
Estão corretas as afirmativas
Provas
Questão presente nas seguintes provas
Potência elétrica é definida como a rapidez com que um trabalho é realizado. A unidade de potência no
sistema internacional de medidas é o watt (W), em homenagem ao matemático e engenheiro James Watts,
que aprimorou a máquina a vapor. No caso dos equipamentos elétricos, a potência indica a quantidade de
energia elétrica que foi transformada em outro tipo de energia por unidade de tempo. Sobre os conceitos
básicos de potência e energia em circuitos elétricos, marque V para as afirmativas verdadeiras e F para as
falsas.
( ) A potência
é uma quantidade variável com o tempo e é denominada potência instantânea. ( ) As concessionárias de energia elétrica medem a energia em watts-hora (Wh), em que 1 Wh =
3.600J.
( ) Uma lâmpada de 20 W consome 100 kWh de energia em cinco horas.
( ) Em circuito CA, uma carga resistiva (R) sempre absorve potência, enquanto uma carga reativa (L ou C) não absorve nenhuma potência média.
Assinale a sequência correta.
( ) A potência
( ) Em circuito CA, uma carga resistiva (R) sempre absorve potência, enquanto uma carga reativa (L ou C) não absorve nenhuma potência média.
Assinale a sequência correta.
Provas
Questão presente nas seguintes provas
Na comunicação informal, qual é o tipo de rede de boatos que se caracteriza por ser um pouco interessante,
mas insignificante, em que os indivíduos contam aleatoriamente, indiferentes com relação à pessoa a quem
dão a informação?
Provas
Questão presente nas seguintes provas
Cadernos
Caderno Container