Foram encontradas 660 questões.
Dado o circuito elétrico alimentado por uma bateria automotiva mostrado abaixo, a corrente indicada pelo amperímetro e a tensão indicada pelo voltímetro são, respectivamente, iguais a:

Provas
Questão presente nas seguintes provas
Um processo de auditoria de imagem institucional de uma empresa na mídia deve contar com uma série de ferramentas para facilitar essa análise. Uma dessas ferramentas é o clipping, seja ele impresso, eletrônico e/ou de Web. Sobre o clipping, assinale abaixo apenas a opção correta.
Provas
Questão presente nas seguintes provas
Notícia, reportagem e entrevista são consideradas, por excelência, os principais gêneros jornalísticos. Qual das afirmações abaixo é verdadeira em relação a esses gêneros? Assinale apenas a alternativa correta.
Provas
Questão presente nas seguintes provas
De acordo com a Resolução Normativa n. 12 de 20 de Setembro de 2013 que descreve a Diretriz Brasileira para o Cuidado e a Utilização de Animais para Fins Científicos e Didáticos assinale o quesito correto.
Provas
Questão presente nas seguintes provas
Marque a alternativa correta.
Provas
Questão presente nas seguintes provas
De acordo com a Resolução Normativa n. 12 de 20 de Setembro de 2013 que descreve a Diretriz Brasileira para o Cuidado e a Utilização de Animais para Fins Científicos e Didáticos assinale o quesito correto.
Provas
Questão presente nas seguintes provas
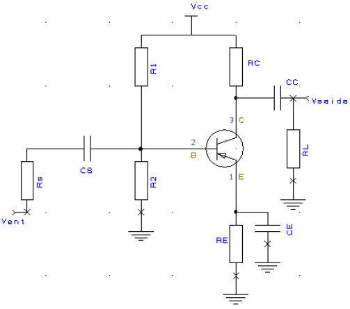
Para calcular o que se pede sobre o amplificador a seguir, faça uso das seguintes considerações:
i) as capacitâncias CS, CC e CE influenciam as baixas frequências, apenas e, por isso, devem ser oportunamente desconsideradas no modelo CA de altas freqüências.
ii) as capacitâncias parasitas (intencionalmente não apresentadas no desenho) do transistor são Cbe, Cbc e Cce, e são respectivamente referidas aos terminais base-emissor, base-coletor e coletor-emissor.
iii) as capacitâncias de fiação (também intencionalmente não apresentadas) na entrada e na saída são Cwi e Cwo, respectivamente.
iv) despreze a dependência de hfe com a frequência
v) despreze o efeito Miller.
São dados do problema: Ri = Rs = R1 = R2 = RE = 1000 ohms; Rc = RL = 2000 ohms; CS = 0.01 mF , CC = 0.001 mF e CE = 0.02 mF; Cbe = Cce = Cwi = 2/π pF, Cwo = 3/π pF, Cbc = 4pF.
Pergunta: Quanto vale a frequência de corte superior?

Provas
Questão presente nas seguintes provas
Qual a alternativa indica corretamente o tipo de objetiva e seu respectivo valor da abertura numérica (AN)
Provas
Questão presente nas seguintes provas
Basicamente é comum todo access point roteador possuir uma porta WAN e várias portas LAN. Com relação as configurações default padrão para estas portas é correto afirmar que:

Provas
Questão presente nas seguintes provas
Em relação ao comportamento dos condutores quando submetidos à ação do fogo, é correto afirmar que o cabo do tipo polietileno reticulado (XLPE) pertence à categoria dos:
Provas
Questão presente nas seguintes provas
Cadernos
Caderno Container