Foram encontradas 1.028 questões.

Considere que, no circuito acima representado, a tensão de entrada do transformador T1 seja igual a 220 VRMS e que a tensão, no secundário, seja igual a 22 VRMS. Com relação a esse circuito, julgue o item a seguir.
Caso a resistência de carga RL seja trocada por outra com valor menor, haverá aumento da tensão de ondulação (ripple) na saída da fonte.
Provas

Considere que, no circuito acima representado, a tensão de entrada do transformador T1 seja igual a 220 VRMS e que a tensão, no secundário, seja igual a 22 VRMS. Com relação a esse circuito, julgue o item a seguir.
A tensão média no resistor de carga RL é igual a 21,3 V.
Provas

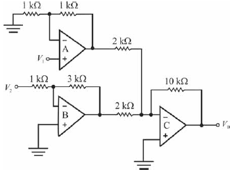
Considerando que todos os componentes do circuito ilustrado na figura acima sejam ideais e que todas as tensões de entrada do circuito possibilitem que os amplificadores operacionais nunca estejam em saturação, julgue o item que se segue.
A impedância de entrada observada na entrada v 1 é maior que 10 kΩ.
Provas

Considerando que todos os componentes do circuito ilustrado na figura acima sejam ideais e que todas as tensões de entrada do circuito possibilitem que os amplificadores operacionais nunca estejam em saturação, julgue o item que se segue.
A tensão de saída vo é dada por vo = 15v2 - 10v 1
Provas

Considerando que todos os componentes do circuito ilustrado na figura acima sejam ideais e que todas as tensões de entrada do circuito possibilitem que os amplificadores operacionais nunca estejam em saturação, julgue o item que se segue.
O potencial elétrico na entrada inversora do amplificador operacional indiciado pela letra C é igual a um quinto do potencial de saída vo
Provas

Considerando que todos os componentes do circuito ilustrado na figura acima sejam ideais e que todas as tensões de entrada do circuito possibilitem que os amplificadores operacionais nunca estejam em saturação, julgue o item que se segue.
Na saída vo, a impedância de saída é igual a 0 Ω.
Provas

Considerando que todos os componentes do circuito ilustrado na figura acima sejam ideais e que todas as tensões de entrada do circuito possibilitem que os amplificadores operacionais nunca estejam em saturação, julgue o item que se segue.
A impedância de entrada vista pela entrada v2 é igual a 1 kΩ.
Provas

Julgue o próximo item a respeito dos circuitos nas figuras I e II acima, considerando que, no circuito representado na figura I, a chave, fechada por um longo tempo, seja aberta no instante t = 0.
O comportamento do circuito da figura II é análogo ao comportamento de um filtro passa-altas de primeira ordem.
Provas
A constelação apresentada na figura abaixo representa uma modulação 8-PSK (phase shift keying) com mapeamento de Gray.

Provas
Com relação às figuras abaixo, se a figura I representa o sinal mensagem em banda base e a figura II representa o sinal modulado, é correto afirmar que se trata de uma modulação AM-LSB (amplitude modulation - lower side band).

Provas
Caderno Container