Foram encontradas 300 questões.
Disciplina: Direito Administrativo
Banca: INEP Brasil
Orgão: Pref. Palestina Goiás-GO
Provas
Disciplina: Direito Administrativo
Banca: INEP Brasil
Orgão: Pref. Palestina Goiás-GO
- LicitaçõesLei 14.133/2021Disposições Preliminares (arts 1º ao 10º)
- LicitaçõesLei 14.133/2021Contratos Administrativos (arts. 88 ao 154)Formalização (arts. 89 ao 95)
Provas
Disciplina: Direito Administrativo
Banca: INEP Brasil
Orgão: Pref. Palestina Goiás-GO
Considerando-se a Lei n.º 14.133/2021 qual modalidade licitatória deverá ser adotada?
Provas
Disciplina: Direito Administrativo
Banca: INEP Brasil
Orgão: Pref. Palestina Goiás-GO
Provas
Disciplina: Direito Administrativo
Banca: INEP Brasil
Orgão: Pref. Palestina Goiás-GO
Provas
Disciplina: Direito Administrativo
Banca: INEP Brasil
Orgão: Pref. Palestina Goiás-GO
O Art. 2º - trata da aplicação das disposições dessa lei aos órgãos integrantes da administração, EXCETO?
Provas
Disciplina: Administração Geral
Banca: INEP Brasil
Orgão: Pref. Palestina Goiás-GO

Logo, a organização da agenda é fundamental para garantir que todas as tarefas sejam realizadas com sucesso.

Considerando o grau de importância dos compromissos e a necessidade de priorizar o que realmente é importante, analise as estratégias a seguir e marque a que NÃO é recomendável para a organização de uma agenda:
Provas
Disciplina: Administração Geral
Banca: INEP Brasil
Orgão: Pref. Palestina Goiás-GO
Analise o quadro a seguir:
|
A - Sistema de Gestão da Qualidade |
I - Atividade recorrente para aumentar a capacidade de atender a requisitos. |
|
B - Melhoria Contínua |
II - Conjunto de atividades inter-relacionadas ou interativas que transformam insumos (entradas) em produtos (saídas). |
|
C - Processo |
III - Resultado de um processo. |
|
D - Produto |
IV - Para dirigir e controlar uma organização no que diz respeito à qualidade. |
|
E - Objetivos da Qualidade |
V - Aquilo que é buscado ou almejado, no que diz respeito à qualidade. |
Levando em consideração os itens relacionados na primeira coluna do quadro, estabeleça a ORDEM CORRETA dos conceitos, ou seja, a ordenação numérica dos termos vinculados:
Provas
Disciplina: Administração Geral
Banca: INEP Brasil
Orgão: Pref. Palestina Goiás-GO
- Gestão de PessoasGrupos e Equipes de TrabalhoComportamento Organizacional e Trabalho em Equipe
- Gestão Estratégica
Analise a situação a seguir:

Em se tratando do trabalho em equipe, na sequencia se apresentarão alguns desafios enfrentados pelas organizações, não é um deles:
Provas
Disciplina: Administração Geral
Banca: INEP Brasil
Orgão: Pref. Palestina Goiás-GO
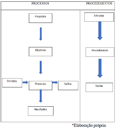
Processo significa controle. Um processo precisa das entradas adequadas para produzir as saídas adequadas aos objetivos pré-determinados. Para se atingir os objetivos, os recursos tem que ser usados na medida e na sequência correta, ou seja, um processo controla o que, quanto, quando, e como fazer para se obter a saída desejada, ou o objetivo a ser atingido.
Procedimentos são apenas instruções para alguém seguir e realizar um trabalho, são usados quando se precisa realizar um trabalho complexo ou que necessita de consistência, ou seja, ser feito sempre do mesmo jeito.

Em relação aos processos e procedimentos, avalie as afirmações a seguir:
I Todo processo tem um objetivo, com medidas qualitativas e quantitativas de suas saídas, diretamente relacionadas com seus objetivos.
II Processos passam por várias áreas ou departamentos da organização.
III Procedimentos são descontínuos e discretos, tem fases que podem se iniciar e parar conforme conveniencia para a instituição.
IV Processo é sinônimo de procedimento.
É CORRETO o que se afirma em:
Provas
Caderno Container