Foram encontradas 365 questões.
Considere o circuito abaixo.

A expressão que representa o circuito lógico é:
Provas
Atenção: Para responder à questão, considere o esquema abaixo que representa a montagem para o ensaio de um motor CC do tipo compound cumulativo.

O ensaio foi realizado usando também um dinamômetro e um tacômetro e os dados obtidos constam da tabela abaixo:
| V [V] | T [kgf.m] | I [A] | N [RPM] |
| 127 | 0 | 0,36 | 1.800 |
| 0,38 | 0,96 | 1.490 | |
| 0,72 | 1,46 | 1.380 | |
| 1,00 | 1,82 | 1.290 | |
| 1,40 | 2,25 | 1.200 |
A regulação da velocidade do motor para um torque de 1 kgf.m vale, em porcentagem, aproximadamente,
Provas
Atenção: Para responder à questão, considere o esquema abaixo que representa a montagem para o ensaio de um motor CC do tipo compound cumulativo.

O ensaio foi realizado usando também um dinamômetro e um tacômetro e os dados obtidos constam da tabela abaixo:
| V [V] | T [kgf.m] | I [A] | N [RPM] |
| 127 | 0 | 0,36 | 1.800 |
| 0,38 | 0,96 | 1.490 | |
| 0,72 | 1,46 | 1.380 | |
| 1,00 | 1,82 | 1.290 | |
| 1,40 | 2,25 | 1.200 |
No ensaio, a função do tacômetro é medir
Provas
Em relação ao amperímetro tradicional, a facilidade do alicate amperímetro é poder medir a corrente alternada
Provas
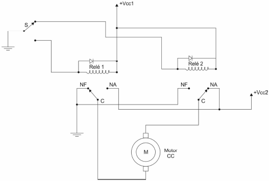
Analise o circuito abaixo.

A partir do comando da chave S, o motor CC pode operar
Provas
Em uma fonte de alimentação linear composta de transformador, retificador em ponte e capacitor de filtro é necessário analisar a condição crítica do pico da corrente de carga do capacitor no momento em que a fonte é ligada. Esse valor deve ser suportado pelos diodos da ponte retificadora, caso contrário podem se danificar. Nos diodos, a especificação relacionada a essa corrente é denominada
Provas
Um sistema de movimentação de cargas opera com dois motores trifásicos M1 e M2 cujas especificações são:
| M1 | M2 | |
| Vn (V) | 220 | |
| In (A) | 6,7 | 8,0 |
| cos \( φ \) | 0,85 | 0,85 |
| \( \eta \) | 0,68 | 0,85 |
Em relação às potências dos motores, é correto afirmar:
Provas
Para medir a tensão RMS de uma rede elétrica trifásica predial, o seletor manual do multímetro digital deve estar na posição identificada por
Provas
O agregado que, juntamente com o filer, compõe a dosagem dos inertes do concreto betuminoso, exercendo importante propriedade de impedir o amolecimento desse produto nos pavimentos viários em dias de calor intenso, é
Provas
No processo de estabelecimento do orçamento de obra, fatores como elaboração da rede de suprimentos e o tipo de mecanização dentro do canteiro; composição unitária dos materiais e equipamentos; levantamento dos impostos e encargos sociais, entre outros, estão associados à etapa de
Provas
Caderno Container