Foram encontradas 915 questões.
Provas

A expressão que representa a simplificação do circuito apresentado é a seguinte:
Provas
| A | B | S |
| 0 | 0 | 1 |
| 0 | 1 | 0 |
| 1 | 0 | 0 |
| 1 | 1 | 1 |
Considerando os sinais de entradas A e B, é correto afirmar que a função lógica S correspondente à tabela apresentada é a seguinte:
Provas

Considerando um transistor bipolar de junção TJB, os resistores \( R1=10K\Omega \) e \( R2=1K\Omega \), as tensões \( Vcc=5V \) e \( Vce_{sat}=0,2V \) (tensão 3 no modo saturação), quando a tensão de entrada for 71 0,2 , a tensão de saída será
Provas

Dados\( \), \( C2=C4=6\mu F \), \( C3=0,5\mu F \) e \( C5=2\mu F \), a capacitância equivalente do circuito apresentado é
Provas

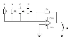
O circuito apresentado representa um conversor digitalanalógico utilizando amplificador operacional, no qual os sinais de entrada A, B, C e D são bits do código BCD 8421, dados por níveis de tensão 0 (zero volt) ou 1 V (um volt). A respeito dele, é correto afirmar que a tensão de saída Vs é dada pela equação
Provas
Um reservatório de óleo usado para a lubrificação de componentes mecânicos é monitorado por um sistema de automação e controle, de modo que a vazão de entrada E(s), regulada por uma válvula, influencia diretamente o nível de óleo, C(s), no reservatório, por uma função de transferência, G(s), conforme mostra a figura a seguir. O instrumento que mede o nível do óleo, C(s), e o converte em outra grandeza, B(s), é relacionado por H(s).

Considerando que R(s) é o valor de referência desejado para a vazão, é correto afirmar que a função de transferência de malha fechada é
Provas
Uma roda de determinado vagão metroferroviário de massa M e raio R pode ser modelada por um disco rígido puxado pelo centro de massa pelo eixo com uma força F. Considerando que a roda não desliza devido ao atrito, é correto afirmar que sua aceleração é igual a
Provas
Um sistema de compressão a vapor capaz de transformar calor em trabalho está devidamente representado na tabela a seguir quanto à entalpia.
| Entalpia de Entrada | Entalpia de Saída | |
| Bomba | A | E |
| Caldeira | B | F |
| Turbina | C | G |
| Condensador | D | H |
Considerando esse exemplo de máquina térmica, é correto afirmar que a relação que melhor representa o seu rendimento é
Provas
Um vagão de determinado metrô com massa M, peso P, comprimento C, largura L, altura A e seção transversal com momento de inércia K está parado sobre dois trilhos biapoiados em suas extremidades e separados por uma distância D equivalente à largura do vagão. Considerando que o carregamento imposto pela massa do vagão esteja concentrado em seu centro de massa e devidamente distribuído entre os trilhos, é correto afirmar que a tensão normal máxima em cada trilho é igual a
Provas
Caderno Container