Foram encontradas 250 questões.
Considere os sinais \( F(t), f_1(t),f_2(t) \), suas respectivas Transformadas de Laplace \( F(s),F_1(s) \) e \( F_2(s) \), Os escalares \( a,a_1,a_2 \), e \( u(t) \) sendo a função degrau unitário. Analise as afirmativas abaixo e assinale a opção correta.
I. \( L[a_1.f_1(t) + a_2.f_2(t)]=a_1.F_1(s) + a_1.F(S) + a_2.F_2(s) \)
II. \( L[f(t-a).u(t-a)]=e^{a.t}.F(s), a\ge 0 \)
III. \( L[f(t/a)]=(1/a).F(a.s),a \ne 0 \)
IV. \( L[e^{-a.t}.f(t)]=F(S+a) \)
V. \( L[\dfrac{d}{dt}f(t)]=s.F(s)=f(0_) \)
Provas
Considere o circuito combinacional da figura abaixo

Determine as condições de entrada necessárias para gerar uma saída S=1 e assinale a opção correta.
Provas
Considere o sistema linear invariante no tempo descrito pela equação de diferenças abaixo.
\( y[n+2]-y[n+1]+0,21.y[n]=x[n+z]+0,32.x[n] \)
Sobre esse sistema, é correto afirmar que: F(z) z+0,32
Provas
Considere o circuito da figura abaixo.

Determine a expressão matemática para a tensão \( v_c(t) \) entre os terminais do capacitor após a chave \( S \) ser fechada, considerando que a tensão inicial do capacitor quando \( S \) for fechada é de \( 2V \), e assinale a opção correta.
Provas
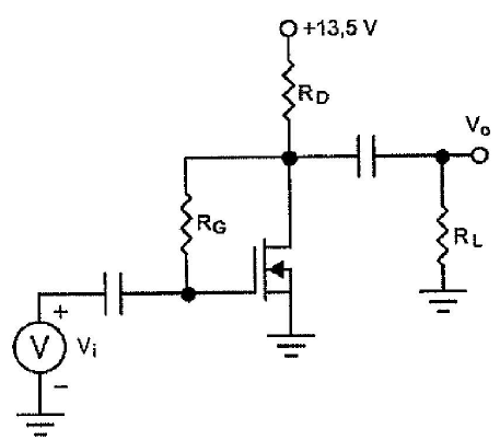
O circuito abaixo mostra um amplificador MOSFET fonte comum. Os sinais de entrada e saída são acoplados por capacitores de alto valor (\( Z_C \rightarrow 0 \) na frequência de operação), assim como o resistor \( R_C \) de polarização é muito maior quando comparado aos resistores \( R_D \) e \( R_L \).

Assinale a opção que apresenta o valor do ganho de tensão \( v_o / v_i \), considerando o modelo para pequenos sinais abaixo.

Provas
Examine a figura abaixo.

Considere o filtro passa-baixas acima, com tensão de entrada \( V_i \), tensão de saída \( V_o \), e atenuação limitada pelo resistor \( R_C = 10\Omega \). Assinale a opção que apresenta a atenuação máxima em dB e a frequência de corte em rad/s.
Dados:
R=9990\( \Omega \); e
C=2nF.
Provas
Considere a função de transferência abaixo.
\( G(s) = \dfrac{1}{0,1.s^2+0,5.s+0,6} \)
Calcule a resposta ao impulso com amplitude 10 e assinale a opção correta.
Provas
À respeito do funcionamento de transistores bipolares de junção (TBJs) e transistores de efeito de campo (FETs), é correto afirmar que:
Provas
Analise a figura abaixo.

Considere um sinal \( m(t) \) quantizado no intervalo \( (-m_p, m_p) \), dividido em \( L \) intervalos uniformemente espaçados, de largura \( \Delta v = 2.m_p / L \). Um valor de amostra é aproximado pelo valor médio do intervalo em que a amostra ocorre, conforme mostrado na figura acima. As amostras são quantizadas e transmitidas como pulsos binários. Considere que a única fonte de erro de recepção é o erro de quantização, o qual pode assumir qualquer valor dentro do intervalo com igual probabilidade, e que O erro de detecção de pulsos é desprezível. Com base nessas informações, assinale a opção INCORRETA.
Provas
Um dado sistema regulador possui a seguinte característica:
Definindo-se as variáveis de estado \( x_1 = y, x_2 = \dot{x}_1 \) e \( x_3 = \dot{x}_2 \), assinale a opção que apresenta o vetor de ganhos \( K \) do controlador de realimentação de estado \( u=-K.x \) que aloca os pólos de malha fechada em \( s_1 = -1 + j\dfrac{\sqrt{2}}{2},S_2 = -1 - j \dfrac{\sqrt{2}}{2},S_3 = -10 \).
Provas
Caderno Container