Foram encontradas 750 questões.
Barroco (2007), faz algumas considerações com relação à ética na sua totalidade social, tendo como ponto de partida o seu dado ontológico primário como pressuposto da existência humana e forma privilegiada de práxis. O dado ontológico primário ao qual se refere a autora é
Provas
Segundo Machado (2004), qual é o estilo de nado que exige coordenação, força e resistência, sendo de fácil aprendizado, por permitir de forma mais rápida a utilização de superfícies propulsivas e que utiliza como um de seus educativos o exercício denominado "homem do fundo do mar"?
Provas
Considere que uma embarcação, navegando em águas paradas, aproxima-se de um farol com uma velocidade, em relação a esse, de 10,0m/s. A embarcação faz soar um apito de frequência de 338Hz. Qual é a a frequência, em hertz, que um observador no farol ouvirá se um vento de 8,00m/s estiver soprando no sentido do movimento da embarcação?
Dado:
velocidade do som no ar= 340m/s
Provas
Segundo Dangelo e Fattini (2011), como se denomina a glândula, que contém melatonina, sintetizada a partir da serotonina, e que é um órgão mediano, ímpar, localizado numa depressão entre os colículos superiores, abaixo do esplênio do corpo caloso?
Provas
Considere que um modelo numérico de previsao do tempo foi implementado para realizar simulações na área compreendida entre as latitudes de 50S e 15N, e entre as longitudes de 072W e 018W. A grade horizontal desse modelo é regularmente espaçada, com uma distância de 0.09º entre cada ponto de grade, e a velocidade máxima de escoamento do ar esperada em cada simulação é de 120 m/s. Sabendo que o modelo só aceita números inteiros para o passo de tempo, e que sua estabilidade computacional é garantida com o atendimento ao critério de CFL (Courant-Friedrichs-Levy), qual é o maior passo de tempo possível de ser utilizado na simulação sem que ocorra instabilidade computacional?
Provas
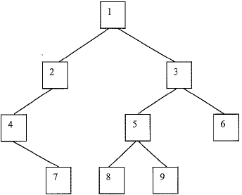
Analise a árvore binária a seguir.

Assinale a opção que apresenta o percurso dessa árvore binária
Provas
Com relação ao teste palográfico, no que diz respeito às irregularidades do traçado, é correto afirmar que
Provas
De acordo com Ramalho (2010), o nível de envolvimento de um usuário na mídia social pode ser visto como uma pirâmide, em que os menos participativos estão na base e os mais ativos no topo. Dentro dessa pirâmide, ele classifica os usuários em três grandes grupos, que são:
Provas
Com relação à compreensão dos conteúdos e seus significados num protocolo do Z-TESTE, de acordo com Cícero Vaz (2002), assinale a opção INCORRETA.
Provas
A matéria redigida dando sequência a um assunto que continua a despertar o interesse dos leitores, nas edições seguintes de um jornal, é denominada:
Provas
Caderno Container