Foram encontradas 1.410 questões.
Considere:

Nessa condição, a frequência de corte aproximada do filtro é
Provas
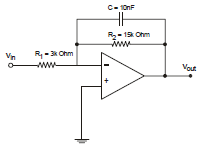
Considere o amplificador abaixo:

A combinação R1 e R2 que produz o ganho Av = 10 está expressa em:
| R1 | R2 |
Provas
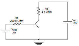
A figura abaixo representa um transistor de silício com hFE = 100:

O transistor está operando com
Provas

Dados:
|
log 0,035 = − 1,46 |
Atenuação da fibra de vidro − 3 dB/km |
|
log 0,040 = − 1,4 |
|
|
log 0,045 = − 1,35 |
|
|
log 0,050 = − 1,3 |
Segundo características do dispositivo, o receptor Rx não opera com sinal menor que 3 \( \mu \)W na sua entrada; assim, o sistema possui reserva em dB, para atender às atenuações devidas ao envelhecimento do LED emissor e às influências térmicas ao longo da linha de transmissão.
Essa reserva é de
Provas

Dados:
|
log 0,035 = − 1,46 |
Atenuação da fibra de vidro − 3 dB/km |
|
log 0,040 = − 1,4 |
|
|
log 0,045 = − 1,35 |
|
|
log 0,050 = − 1,3 |
A atenuação da potência entre P1 e P4 é de
Provas
A antena do tipo monopolo \( \lambda \)/4 é muito usada na recepção de sinais, sendo geralmente polarizada na vertical.
Em condições ideais (refletor perfeito e infinito),
Provas
A figura abaixo representa um retificador trifásico alimentando uma carga altamente indutiva.

Sobre a figura, considere:
I. O diodo D1 somente estará em condução nos trajetos de A1 para B1 e de A1 para C1.
II. Nos semiciclos negativos não há condução de corrente na carga.
III. A corrente na carga é praticamente uma reta.
IV. Trata-se de um retificador 3\( \phi \) não controlado de 6 pulsos em \( \Delta \)/Y.
Está correto o que se afirma APENAS em
Provas
Considere um Sistema Scada (Supervisory Control And Data Acquisition), como o da figura abaixo:

Os PLCs (Programmable Logic Controllers) e RTUs (Remote Terminal Units) estão presentes APENAS em
Provas
Considere as colunas I e II abaixo:
| I | II |
|
Norma Regulamentadora |
Objeto da Norma |
|
1. NR 5 |
a. Equipamentos de Proteção Individual |
|
2. NR 6 |
b. Sinalização e Segurança |
|
3. NR 10 |
c. Proteção Contra Incêndios |
|
4. NR 23 |
d. Comissão Interna de Prevenção de Acidentes |
|
5. NR 26 |
e. Segurança em Instalações e Serviços de Eletricidade |
As normas regulamentadoras e seus respectivos objetos estão corretamente apresentados em:
Provas
O transdutor que converte variação de temperatura em variação de tensão é o
Provas
Caderno Container