Foram encontradas 1.410 questões.
No microcontrolador da família 8051, o pino P3.2 pode operar como um port de entrada ou saída ou ainda na função especial denominada \( \overline {INT0}. \)
Neste último caso, esse pino funciona como uma
Provas
Considere o trecho do programa do microcontrolador da família 8051 abaixo:
MOV R1,#35H
MOV A,#B5H
ADD A,R1
MOV P1,A
Após o processamento dessas instruções, obtém-se:
Provas
Trata-se de um método de acesso ao canal usado por várias tecnologias de comunicação de rádio no sistema WLL:
Provas
Um cabo coaxial com impedância característica igual a 75 \( \Omega \) tem indutância de 0,225 \( \mu \)H/m.
Sua capacitância por metro vale
Provas
A tabela de funções do registrador 74LS194 está mostrada abaixo:
|
INPUTS |
OUTPUTS |
||||||||||||
| Mode | Serial | Parallel | |||||||||||
| Clear | S1 | S2 | Clock | Left | Right | A | B | C | D | QA | QB | QC | QD |
| L | X | X | X | X | X | X | X | X | X | L | L | L | L |
| H | X | X | L | X | X | X | X | X | X | QA0 | QB0 | QC0 | QD0 |
| H | H | H | $\uparrow$ | X | X | a | b | c | d | a | b | c | d |
| H | L | H | $\uparrow$ | X | H | X | X | X | X | H | QAn | QBn | QCn |
| H | L | H | $\uparrow$ | X | L | X | X | X | X | L | QAn | QBn | QCn |
| H | H | L | $\uparrow$ | H | X | X | X | X | X | QBn | QCn | QDn | H |
| H | H | L | $\uparrow$ | L | X | X | X | X | X | QBn | QCn | QDn | L |
| H | L | L | X | X | X | X | X | X | X | QA0 | QB0 | QC0 | QD0 |
Para que esse circuito integrado opere como um registrador de deslocamento à esquerda é necessário
Provas
Um sistema TDM opera com frequência de amostragem de 8 kHz e a janela relativa a cada um de seus canais dura 3,9 \( \mu \)s.
Trata-se de um TDM de
Provas
Uma onda eletromagnética se propaga à velocidade da luz com comprimento de onda de 15 m.
A sua frequência vale
Provas
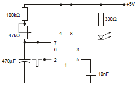
Considere o circuito abaixo.

Pinagem do LM 555:
1 − GND
2 − Trigger
3 − Output
4 − Reset
5 − Control voltage
6 − Threshold
7 − Discharge
8 − Vcc
Os tempos mínimo e máximo que o LED permanece aceso após o pulso no terminal de gatilho do temporizador LM 555 valem, aproximadamente,
| Mínimo − t(s) |
Máximo − t(s) |
Provas
No microcontrolador da família 8051, o pino P3.2 pode operar como um port de entrada ou saída ou ainda na função especial denominada \( \overline {INTO} \).
Neste último caso, esse pino funciona como uma
Provas
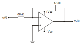
Considere o circuito abaixo.

A expressão matemática da tensão v2(t) é:
Provas
Caderno Container