Foram encontradas 400 questões.
Considere o circuito da figura 02 para responder à questão.

Figura 02
A alternativa que apresenta a tensão V1 e a corrente I1, respectivamente, é
Provas
Questão presente nas seguintes provas
Analise o programa a seguir em Ladder, representada abaixo. Considere on = energizada e off = desenergizada.

A saída Q1, de acordo com o diagrama, NÃO será acionada apenas nas seguintes combinações das entradas
Provas
Questão presente nas seguintes provas
Para responder à questão, analise o circuito abaixo:

Supondo que o circuito acima seja alimentado com uma tensão de 20 V, qual a corrente no resistor mais a direita, supondo que R=1 K?
Provas
Questão presente nas seguintes provas
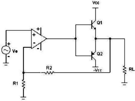
Observe a figura 10 para responder a questão.

Figura 10
Sobre o circuito representado na figura 10, afirma-se que
Provas
Questão presente nas seguintes provas
Um aluno realizou uma determinada medida com um paquímetro eletrônico. A solução solicitada deveria apresentar apenas 4 algarismos significativos.
Qual medida corresponde ao que foi solicitado?
Provas
Questão presente nas seguintes provas
Henry Ford, entre 1905 e 1910, promoveu a grande inovação do século XX: a produção em série ou em massa. Na produção em série, o produto, o maquinário, a mão- de- obra e o desenho do produto são padronizados para obter um custo mínimo. Para alcançar este objetivo, Ford adotou três princípios básicos, quais foram?.
Provas
Questão presente nas seguintes provas
A teoria dos Dois Fatores de Herzberg foi desenvolvida na busca de explicações e orientações sobre o comportamento das pessoas em condições de trabalho. Para Herzberg, os chamados fatores motivacionais ou fatores intrínsecos podem provocar a
Provas
Questão presente nas seguintes provas
Sobre o transistor MOS do tipo enriquecimento, são feitas as seguintes afirmações:
I. O potencial aplicado ao terminal de substrato (VB) altera o valor de sua tensão de limiar (Vt).
II. O transistor encontra-se na região de saturação, quando polarizado com seus terminais de porta e dreno unidos.
III. A corrente de dreno (ID) chega a zero, quando a tensão porta-fonte (VGS) for inferior à sua tensão de limiar (Vt).
II. O transistor encontra-se na região de saturação, quando polarizado com seus terminais de porta e dreno unidos.
III. A corrente de dreno (ID) chega a zero, quando a tensão porta-fonte (VGS) for inferior à sua tensão de limiar (Vt).
Estão corretas as afirmativas
Provas
Questão presente nas seguintes provas
Dada a função de transferência normalizada !$ H(s) = { \Large { 1 \over s^2 + s\sqrt{2} +2}} !$ , pertencente a um filtro Butterworth passa-baixas, a função de transferência do filtro passa -altas Butterworth correspondente, com frequência de corte ωC, é de
Provas
Questão presente nas seguintes provas
O desempenho do profissional da área de Administração depende diretamente de habilidades que ele deve adquirir e desenvolver durante a sua formação acadêmica e/ou sua atuação profissional. Tais habilidades são divididas em três tipos:
Provas
Questão presente nas seguintes provas
Cadernos
Caderno Container