Foram encontradas 160 questões.
A denominada matriz de incidência de rede é utilizada
Provas
Questão presente nas seguintes provas
O efeito Miller, no amplificador fonte comum, irá causar a
Provas
Questão presente nas seguintes provas
Em relação à tubulação de sucção de uma bomba centrífuga não afogada, é correto afirmar que
Provas
Questão presente nas seguintes provas

Se a tensão base-emissor do transistor vale 0,6 V, o valor mais próximo para a corrente do emissor no circuito da figura 06 é de
Provas
Questão presente nas seguintes provas
Uma fonte CC de 120 V com resistência interna desprezível é conectada através de uma chave S a uma linha de transmissão bifilar sem perdas com !$ Z_c = 30 \Omega !$. A linha é terminada com uma resistência de !$ 90 \Omega !$. Considere que T seja o tempo necessário para que as ondas viajantes percorram todo o comprimento da linha. Se a chave for fechada em t = 0, a tensão resultante sobre a resistência de !$ 90 \Omega !$ em t = 1,5T será de
Provas
Questão presente nas seguintes provas
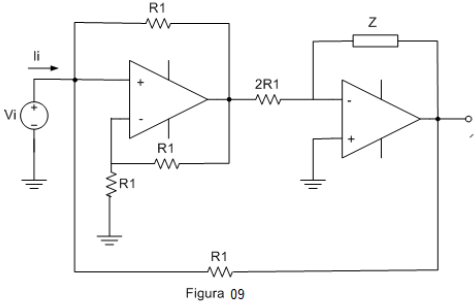
Observe a figura 09.

No circuito da figura 09, os amplificadores operacionais são ideais. O valor da relação Vi/Ii é
Provas
Questão presente nas seguintes provas
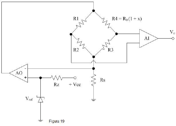
Observe a figura 19.

A ponte de Wheatstone é alimentada com uma corrente constante Iref, fornecida pelo amplificador operacional (AO), que tem uma tensão fixa Vref na sua entrada não-inversora, proporcionada pelo diodo zener. Sabendo que os amplificadores são ideais e estão alimentados por ± Vcc, o amplificador de instrumentação (AI) tem um ganho de tensão diferencial G e está ajustado para uma tensão de saída nula em modo comum, a ponte se equilibra com R1 = R2 = R3 = R0. A expressão da tensão de saída Vo é
Provas
Questão presente nas seguintes provas
A resistência elétrica de um fio de cobre, em função da temperatura, é dada por R = R0 [1 + α (T – 20 °C)], onde R0 = 6 Ω ± 0,3 % a 20 °C, α = 0,004 °C-1 ± 1% e T = (30 ± 1) Ω. O resultado esperado para essa resistência a 30 °C, com um algarismo significativo na sua incerteza mais provável, é
Provas
Questão presente nas seguintes provas
A ligação a três fios é utilizada na ponte de Wheatstone
Provas
Questão presente nas seguintes provas
No processo de cálculo do fluxo de potência em redes elétricas, as barras são classificadas quanto ao tipo. Em relação ao “tipo PV”, é correto afirmar que são barras que possuem
Provas
Questão presente nas seguintes provas
Cadernos
Caderno Container