Magna Concursos

Foram encontradas 720 questões.

1884128 Ano: 2017
Disciplina: Engenharia Eletrônica
Banca: IF-SUL
Orgão: IF-SUL
Considere o circuito e a sua curva de transferência respectiva, representados na figura abaixo, são:
Enunciado 3563304-1
O valor da tensão medida no terminal de DRENO (VD) e a da diferença de potencial entre os pinos de GATE e SUPRIDOURO (VGS), são, respectivamente,
 

Provas

Questão presente nas seguintes provas
1884127 Ano: 2017
Disciplina: Engenharia Eletrônica
Banca: IF-SUL
Orgão: IF-SUL
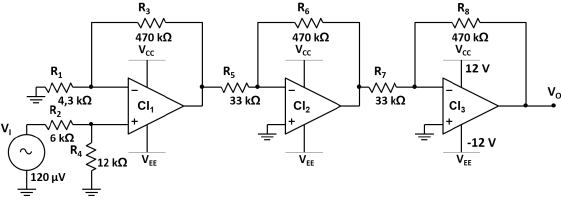
Considere o circuito representado na figura abaixo.
Enunciado 3563303-1
Qual é o valor aproximado da tensão de saída(Vo)?
 

Provas

Questão presente nas seguintes provas
1884126 Ano: 2017
Disciplina: Engenharia Elétrica
Banca: IF-SUL
Orgão: IF-SUL
Enunciado 3563302-1
Considerando que o circuito representado na figura acima encontra-se em regime permanente e que todos os componentes que o constituem são ideais, o valor da carga elétrica total (QT)armazenada entre os pontos “A” e “B” é de
 

Provas

Questão presente nas seguintes provas
1884125 Ano: 2017
Disciplina: Engenharia Eletrônica
Banca: IF-SUL
Orgão: IF-SUL
Enunciado 3563301-1
Qual é o valor da energia armazenada ou devolvida pelo capacitor (WC) representado no circuito ao lado, durante meio ciclo da curva de potência, se a frequência da tensão for 60Hz?
 

Provas

Questão presente nas seguintes provas
1884124 Ano: 2017
Disciplina: Engenharia Elétrica
Banca: IF-SUL
Orgão: IF-SUL
Em relação a sistemas trifásicos, são feitas as seguintes afirmações:
I. Em um sistema Y-Y balanceado, a corrente de neutro é sempre zero.
II. Para um sistema em Y balanceado, a magnitude da tensão linha a linha é !$ \sqrt{3} !$ vezes a magnitude da tensão de fase.
III. Em um sistema balanceado, a potência total é 3 vezes a potência de uma fase.
Estão corretas as afirmativas
 

Provas

Questão presente nas seguintes provas
1884123 Ano: 2017
Disciplina: Engenharia Eletrônica
Banca: IF-SUL
Orgão: IF-SUL
A corrente que circula por um capacitor de 100μF é dada pela equação !$ i = 40 sen (500 t + 60^{ \circ}) (A) !$. Assim sendo qual é o valor aproximado da tensão instantânea do capacitor, VC, no tempo de 3ms?
 

Provas

Questão presente nas seguintes provas
1884122 Ano: 2017
Disciplina: Engenharia Eletrônica
Banca: IF-SUL
Orgão: IF-SUL
Enunciado 3563298-1
Qual é o valor da admitância total do circuito representado na figura abaixo?
 

Provas

Questão presente nas seguintes provas
1884121 Ano: 2017
Disciplina: Engenharia Eletrônica
Banca: IF-SUL
Orgão: IF-SUL
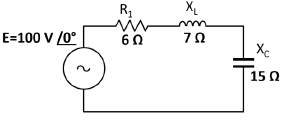
Qual é o valor aproximado da potência ativa (PAT) fornecida pela fonte de tensão ao circuito representado na figura abaixo?
Enunciado 3563297-1
 

Provas

Questão presente nas seguintes provas
1884120 Ano: 2017
Disciplina: Engenharia Eletrônica
Banca: IF-SUL
Orgão: IF-SUL
As afirmativas a seguir se referem às tensões, V1 e V2, definidas pelas equações abaixo.
!$ V_1(t) = 5 sen \left ( 100 \pi t + { \large \pi \over 3} \right) V !$
!$ V_2(t) = 8 sen \left ( 100 \pi t { \large \pi \over 6} \right) V !$
I. V1 e V2 estão em fase.
II. A frequência de V1 e V2 é 100Hz.
III. V2 está adiantado em relação a V1 em 90º.
Está (ão) correta(s) a(s) afirmativa(s)
 

Provas

Questão presente nas seguintes provas
1884119 Ano: 2017
Disciplina: Engenharia Elétrica
Banca: IF-SUL
Orgão: IF-SUL
Enunciado 3563295-1
O circuito representado na figura ao lado corresponde à instalação elétrica de uma pequena serraria, onde R1 representa o aquecedor de uma estufa utilizada para secar madeira e M1 e M2 são motores monofásicos ligados a dois tipos diferentes de máquinas de corte. O valor aproximado do capacitor que, ao ser ligado em paralelo com esses equipamentos, corrige o fator de potência do sistema para 0,92, é
 

Provas

Questão presente nas seguintes provas