Foram encontradas 720 questões.
1884138
Ano: 2017
Disciplina: TI - Organização e Arquitetura dos Computadores
Banca: IF-SUL
Orgão: IF-SUL
Disciplina: TI - Organização e Arquitetura dos Computadores
Banca: IF-SUL
Orgão: IF-SUL
O PIC 18F4550 é construído com base na arquitetura HARVAD. O tipo de instruções deste componente, é
Provas
Questão presente nas seguintes provas
1884137
Ano: 2017
Disciplina: TI - Organização e Arquitetura dos Computadores
Banca: IF-SUL
Orgão: IF-SUL
Disciplina: TI - Organização e Arquitetura dos Computadores
Banca: IF-SUL
Orgão: IF-SUL
Considerando que o clock de um microcontrolador, PIC 18 XX, seja de 20MHz (FOSC=20 MHz), qual é o valor do ciclo de máquina deste componente?
Provas
Questão presente nas seguintes provas
Analise as seguintes afirmativas, considerando que o transistor de junção bipolar em questão encontra-se na configuração base comum.
I. Na região ativa, a junção coletor-base está reversamente polarizada, enquanto a junção base-emissor está diretamente polarizada.
II. Na região de corte, a junção coletor-base está reversamente polarizada, enquanto a junção base-emissor está diretamente polarizada.
III. Na região de saturação, as junções coletor-base e base-emissor estão diretamente polarizadas.
Estão corretas as afirmativas
Provas
Questão presente nas seguintes provas
Qual o valor aproximado da tensão de entrada (Vi) para o circuito representado na figura abaixo?

Provas
Questão presente nas seguintes provas

O valor aproximado da tensão de saída (VO), para o circuito representado na figura acima, é
Provas
Questão presente nas seguintes provas
Observe o circuito representado na figura abaixo.

Qual o valor da tensão de saída(Vo)?
Provas
Questão presente nas seguintes provas

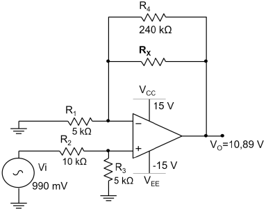
O valor do resistor RX para que o circuito representado na figura acima tenha em sua saída uma diferença de potencial de 10,89 V, a partir de uma tensão de entrada (Vi) de 990 mV, é
Provas
Questão presente nas seguintes provas

Os valores aproximados das correntes I1, I2 e ID2 para o circuito representado na figura acima, considerando-se VD=0,7 V, são respectivamente,
Provas
Questão presente nas seguintes provas
Os três gráficos abaixo representam a curva de transferência de três tipos diferentes de transistores de efeito de campo.

Com base nos gráficos, analise as afirmativas a seguir:
I. O valor de IDSS para o MOSFET do tipo DEPLEÇÃO é 6 mA.
II. O valor de IDSS para o JFET é 7 mA.
III. O valor de VP para o JFET é de -3 V.
II. O valor de IDSS para o JFET é 7 mA.
III. O valor de VP para o JFET é de -3 V.
Estão corretas as afirmativas
Provas
Questão presente nas seguintes provas
Qual é o valor da corrente que circula pelo resistor 1 (IR1) e a diferença de potencial medida entre os terminais de coletor e emissor (VCE) para o circuito em polarização CC representado na figura abaixo.

Provas
Questão presente nas seguintes provas
Cadernos
Caderno Container