Foram encontradas 2.079 questões.
A laminação de metais consiste na passagem de uma peça ou tira de metal entre dois cilindros que giram, de forma a reduzir a área de sua seção transversal. Considerando h como metade da espessura da chapa, calcule a variação máxima de espessura, também chamada de “condição de mordida”, de uma chapa, como função do atrito e do raio dos cilindros de laminação.
DADOS:
!$ \mu !$ = 0,5
R = 500 mm
Provas
O processo de trefilação consiste em forçar a passagem de uma barra de metal através de uma fieira mediante a aplicação de uma força de tração à saída da fieira. Este processo geralmente é utilizado na fabricação de arames.
Se o diâmetro inicial é de 5 mm e a redução de área é de 19%, calcule o diâmetro final do arame após passar pela fieira.
Provas
Com relação aos tipos de manutenção, analise as seguintes afirmativas.
I. A disponibilidade é a capacidade de um item desempenhar uma função requerida sob condições específicadas, durante um intervalo de tempo.
II. A manutenabilidade é a característica de um equipamento ou instalação permitir um maior ou menor grau de facilidade na execução dos serviços de manutenção.
III. A confiabilidade é a capacidade de um item estar em condições de executar uma função em um dado instante ou durante um intervalo de tempo determinado.
Provas
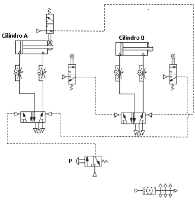
A figura a seguir representa um sistema de automação pneumática. O ciclo de funcionamento do sistema inicia-se pressionando e soltando o botão P. Para que um novo ciclo seja realizado, deve-se pressionar e soltar novamente o botão P.
Com base nisso, escolha, dentre as afirmativas qual apresenta a sequência correta de funcionamento do sistema quando o operador pressionar e soltar o botão P.
Obs: Todas as válvulas direcionais e os pistões dos cilindros encontram-se nas suas posições iniciais em t = 0.

Provas
A soldagem a arco com eletrodo de tungstênio e proteção gasosa é um processo no qual a união de peças metálicas é produzida pelo aquecimento e fusão destas através de um arco elétrico estabelecida entre um eletrodo de tungstênio não consumível e as peças a unir. A proteção da poça de fusão do arco contra a contaminação pela atmosfera é feita por uma nuvem de gás inerte ou mistura de gases inerte. O processo pode ou não ser realizado com a adição de metal de adição e, quando usada é feita diretamente na poça de fusão.
Considere as afirmativas que citam comparações entre a soldagem com argônio e a soldagem com hélio.
1. Melhor estabilidade do arco com o hélio que com argônio.
2. Melhor consumo de argônio, já que este é mais denso que o hélio.
3. Menores tensões elétricas de arco com argônio que com hélio.
4. Menor custo do hélio.
5. Maior penetração na soldagem com hélio que com argônio.
Assinale qual das alternativas a seguir apresenta quais afirmativas são V (VERDADEIRAS) e quais afirmativas são F (FALSAS), respectivamente.
Provas
Dentre as alternativas abaixo, marque a que indica corretamente a solda mostrada abaixo:

Provas
- Modelo OSIModelo OSI: Camada Física
- Modelo OSIModelo OSI: Camada de Rede
- Modelo OSIModelo OSI: Camada de Transporte
- Modelo OSIModelo OSI: Camada de Aplicação
Tomando como referência o modelo de referência OSI, os protocolos de comunicação TCP, ICMP, RS-232 e SSH, comumente empregados na Internet, pertencem, respectivamente, as seguintes camadas:
Provas
Com relação ao protocolo TCP são apresentadas as seguintes proposições:
I - Adota um mecanismo de reconhecimento dos segmentos transmitidos para promover a entrega confiável de dados denominado de reconhecimento seletivo.
II – Realiza as funções de controle de congestionamento na rede, controle de fluxo e ordenação dos pacotes recebidos no destinatário da informação
III - Propicia garantia de largura de banda mínima durante a transmissão da informação.
É correto apenas o que se afirma em
Provas
Considerando o modelo de referência OSI, a tecnologia Ethernet compreende funcionalidades específicas das seguintes camadas:
Provas
- Análise de VulnerabilidadesAnálise de Código Malicioso
- Segurança LógicaSegurança em Correio Eletrônico
A porta de entrada de muitos tipos de códigos maliciosos é o correio eletrônico. Considerando como objeto de análise os códigos conhecidos como vírus, worm, spyware, rootkit e backdoor, quais podem ser recebidos por correios eletrônicos?
Provas
Caderno Container