Foram encontradas 379 questões.
A administração pública, para atender as necessidades da sociedade, goza de alguns poderes/deveres, como o Poder Normativo. Por meio do Poder Normativo, a administração pública edita as normas que disciplinam sua atuação.
Nesse contexto, faça a correspondência entre os tipos de atos administrativos e suas respectivas definições:
I. Decreto
II. Regimento
III. Circular
IV. Atestado
V. Alvará
A) Ato unilateral, normativo, destinado a disciplinar a organização e o funcionamento de órgãos colegiados.
B) Ato utilizado para comprovar um fato ou situação de que se tenha conhecimento por seus órgãos competentes.
C) Ato utilizado para formalizar a outorga de uma autorização a um particular para o desempenho de atividades sujeitas à regulação estatal.
D) Ato unilateral pelo qual o Chefe do Executivo exercita competência administrativa, para a qual não seja adequada outra forma específica.
E) Ato de que se valem autoridades para transmitir ordens internas uniformes a seus subordinados.
Provas
Analise a figura a seguir e assinale a alternativa CORRETA:

Fonte: Boylestad, Robert L. - Introdução à análise de circuitos -
12 ed. Editora Pearson Prentice Hall - SP - 2012, adaptada.
Provas
Sobre o circuito ilustrado a seguir, pode-se afirmar que:

Fonte: Boylestad, Robert L. - Introdução à análise de circuitos - 12 ed.
Editora Pearson Prentice Hall - SP - 2012, adaptada.
Provas
Você avaliou uma paciente de 26 anos, que se graduou em Direito há 5 anos e faz concursos jurídicos, com a meta de tornar-se promotora de justiça federal. Ela relata que faz tratamento para “ansiedade” há muitos anos, desde que ingressou na faculdade, mas acha que seu diagnóstico é de transtorno de déficit de atenção e hiperatividade (TDAH), pois não consegue memorizar adequadamente os conteúdos e frequentemente fica distraída, perdendo o foco nos estudos. Você continua a avaliação e, no meio de sua entrevista, ela relata crises típicas de pânico, com hiperexcitação autonômica e sensação iminente de morte, associados ao alto grau de ansiedade basal apresentado nos outros momentos de sua vida. Há relato familiar de irmãos e mãe em tratamento psiquiátrico. Você optou por iniciar escitalopram 10 mg/dia para a jovem, orientando a respeito das possibilidades farmacológicas e não farmacológicas do tratamento.
No caso clínico apresentado anteriormente, a droga de escolha foi o escitalopram, um antidepressivo classificado farmacologicamente como inibidor seletivo da receptação de serotonina (ISRS).
Qual o principal motivo da escolha de um ISRS nesse caso?
Provas
- Transtornos MentaisAnsiedade, Dissociativos e SomatoformesAnsiedade, Fobias e Síndrome do PânicoPânico e Agorafobia
Você avaliou uma paciente de 26 anos, que se graduou em Direito há 5 anos e faz concursos jurídicos, com a meta de tornar-se promotora de justiça federal. Ela relata que faz tratamento para “ansiedade” há muitos anos, desde que ingressou na faculdade, mas acha que seu diagnóstico é de transtorno de déficit de atenção e hiperatividade (TDAH), pois não consegue memorizar adequadamente os conteúdos e frequentemente fica distraída, perdendo o foco nos estudos. Você continua a avaliação e, no meio de sua entrevista, ela relata crises típicas de pânico, com hiperexcitação autonômica e sensação iminente de morte, associados ao alto grau de ansiedade basal apresentado nos outros momentos de sua vida. Há relato familiar de irmãos e mãe em tratamento psiquiátrico. Você optou por iniciar escitalopram 10 mg/dia para a jovem, orientando a respeito das possibilidades farmacológicas e não farmacológicas do tratamento.
O diagnóstico de transtorno do pânico pode ser frequentemente dificultado pela presença de comorbidades psiquiátricas. No caso clínico anterior, apesar das dificuldades, foi possível firmar o diagnóstico de transtorno de pânico e a paciente obteve ótimos resultados com o uso de escitalopram.
Sobre o transtorno de pânico, pode-se afirmar que:
Provas
Você avaliou uma paciente de 26 anos, que se graduou em Direito há 5 anos e faz concursos jurídicos, com a meta de tornar-se promotora de justiça federal. Ela relata que faz tratamento para “ansiedade” há muitos anos, desde que ingressou na faculdade, mas acha que seu diagnóstico é de transtorno de déficit de atenção e hiperatividade (TDAH), pois não consegue memorizar adequadamente os conteúdos e frequentemente fica distraída, perdendo o foco nos estudos. Você continua a avaliação e, no meio de sua entrevista, ela relata crises típicas de pânico, com hiperexcitação autonômica e sensação iminente de morte, associados ao alto grau de ansiedade basal apresentado nos outros momentos de sua vida. Há relato familiar de irmãos e mãe em tratamento psiquiátrico. Você optou por iniciar escitalopram 10 mg/dia para a jovem, orientando a respeito das possibilidades farmacológicas e não farmacológicas do tratamento.
Na investigação mais criteriosa sobre a hipótese de TDAH sugerida pela paciente durante a anamnese, qual sintoma seria o mais esperado de se encontrar, em caso de confirmação desse diagnóstico?
Provas
A palavra secreta
Meu Deus do céu, não tenho nada a dizer. O som de minha máquina é macio.
Que é que eu posso escrever? Como recomeçar a anotar frases? A palavra é o meu meio de comunicação. Eu só poderia amá-la. Eu jogo com elas como se lançam dados: acaso e fatalidade. A palavra é tão forte que atravessa a barreira do som. Cada palavra é uma ideia. Cada palavra materializa o espírito. Quanto mais palavras eu conheço, mais sou capaz de pensar o meu sentimento.
Devemos modelar nossas palavras até se tornarem o mais fino invólucro dos nossos pensamentos. Sempre achei que o traço de um escultor é identificável por uma extrema simplicidade de linhas. Todas as palavras que digo – é por esconderem outras palavras.
Qual é mesmo a palavra secreta? Não sei é porque a ouso? Não sei porque não ouso dizê-la? Sinto que existe uma palavra, talvez unicamente uma, que não pode e não deve ser pronunciada. Parece-me que todo o resto não é proibido. Mas acontece que eu quero é exatamente me unir a essa palavra proibida. Ou será? Se eu encontrar essa palavra, só a direi em boca fechada, para mim mesma, senão corro o risco de virar alma perdida por toda a eternidade. Os que inventaram o Velho Testamento sabiam que existia uma fruta proibida. As palavras é que me impedem de dizer a verdade.
Simplesmente não há palavras.
O que não sei dizer é mais importante do que o que eu digo. Acho que o som da música é imprescindível para o ser humano e que o uso da palavra falada e escrita são como a música, duas coisas das mais altas que nos elevam do reino dos macacos, do reino animal, e mineral e vegetal também. Sim, mas é a sorte às vezes.
Sempre quis atingir através da palavra alguma coisa que fosse ao mesmo tempo sem moeda e que fosse e transmitisse tranquilidade ou simplesmente a verdade mais profunda existente no ser humano e nas coisas.
Cada vez mais eu escrevo com menos palavras. Meu livro melhor acontecerá quando eu de todo não escrever. Eu tenho uma falta de assunto essencial.
Todo homem tem sina obscura de pensamento que pode ser o de um crepúsculo e pode ser uma aurora.
Simplesmente as palavras do homem.
Clarice Lispector. Texto reproduzido. Texto disponível em: http://contobrasileiro.com.br/
sobre-a-escrita-conto-de-clarice-lispector. Acesso em: 05 de novembro de 2018.
No texto A Palavra Secreta, a escritora Clarice Lispector utiliza-se do conto, gênero textual marcado pela escrita em prosa e narrativa curta, para discorrer sobre a palavra.
Com base no texto, é INCORRETO afirmar que na opinião da autora:
Provas
Surdos: os bilíngues bimodais
Em 26 de setembro foi comemorado o Dia Nacional do Surdo (Lei nº 11.796/2008). Esse dia foi escolhido como homenagem à data de criação, no Rio de Janeiro, da primeira Escola de Surdos do Brasil, hoje conhecida como Instituto Nacional de Educação de Surdos (Ines).
A história de criação do INES se confunde com a história de criação da Língua Brasileira de Sinais (Libras). Aliás aproveitamos para explicar que Libras é uma língua e não uma linguagem. Porque é um idioma oficial, reconhecido por lei federal (Lei nº 10.436/2002) e contém estrutura e regras próprias - tendo sido regulamentada desde 2010 a profissão de tradutor e intérprete de Libras.
As crianças surdas adquirem a língua de sinais de forma natural e espontânea. Enquanto o acesso à língua portuguesa acontece formalmente. Esses fatos tornam a língua de sinais imprescindível ao desenvolvimento de uma linguagem para a criança surda. Porque línguas de sinais e línguas faladas são línguas em modalidades diferentes, assim, pode-se dizer que os surdos são bilíngues bimodais.
O termo 'bilíngue bimodal' foi usado mais recentemente por pesquisadores que lidaram com crianças e adultos ouvintes com uma língua de sinais e uma língua falada.
Não obstante o reconhecimento da condição bilíngue dos surdos ter existido na educação das pessoas com perdas auditivas há muito mais tempo.
É importante que as crianças surdas, além do aprendizado da língua de sinais, sejam também alfabetizadas na língua portuguesa, pois que é justamente essa última, sua segunda língua, que vai ser usada com função social interativa, como elemento de comunicação escrita através das redes sociais por exemplo.
A língua portuguesa será usada ainda para ler notícias, fazer consultas, escrever para alguém ou ler as mensagens que receber, ao mesmo tempo em que usam a língua de sinais para conversar e, em algumas situações, até ler textos em sinais. Assim, os surdos podem ser considerados bilíngues bimodais, pois a modalidade da escrita, apesar de também ser visual, é gráfica, o que a diferencia da modalidade gestual-visual.
Ser bilíngue bimodal apresenta uma série de vantagens, pois além das pessoas estarem diante de duas identidades linguísticas diferentes que propicia vantagens de ordem sociocultural, tem-se ainda vantagens como: você pode falar à distância; enquanto mastiga; através de portas de vidro; em ambientes com muito barulho, como em discotecas e pode falar até debaixo d'água, além de valorizar o seu currículo e tornar a sociedade mais inclusiva, ou seja, vale a pena ser bilíngue bimodal.
Geraldo Nogueira. Subsecretário da Pessoa com Deficiência do Município do
Rio de Janeiro Agência O Dia. Texto disponível em: https://odia.ig.com.br/opiniao/
2018/11/5589537-surdos-os-bilingues-bimodais.html. Acesso em: 01 de novembro de 2018.
Considerando a sintaxe de concordância e regência, qual dos períodos abaixo NÃO está de acordo com a norma culta da Língua Portuguesa.
Provas
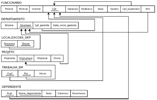
Considere o seguinte diagrama com o esquema de banco de dados e respectivas integridades referenciais, juntamente com uma consulta SQL.

SELECT Pnome, Unome
FROM FUNCIONARIO
WHERE NOT EXISTS ((
SELECT Projnumero
FROM PROJETO
WHERE Dnum=20)
EXCEPT (
SELECT Pnr
FROM TRABALHA_EM
WHERE Cpf = Fcpf));
O que essa consulta SQL faz?
Provas
- LinuxManipulação de Arquivos e Pastas (Shell)cd
- LinuxShell no LinuxInterface de Linha de Comando (Linux)
O servidor José das Flores utiliza-se do login jose.flores para ingressar à rede do IFMS. Ele deseja criar uma pasta chamada Trabalho para armazenar seus arquivos pessoais. Sabe-se que no sistema operacional LINUX, a pasta de trabalho padrão dos usuários é criada dentro do diretório /home. Portanto, o caminho completo da pasta padrão do usuário seria:
/home/jose.flores
Qual o comando básico do sistema operacional Linux que José das Flores deve usar para navegar entre pastas (diretórios) do sistema operacional utilizando o CLI (Command Line Interface)?
Provas
Caderno Container