Foram encontradas 399 questões.
Dentre os tumores listados abaixo, qual apresenta contraindicação absoluta para doação de rim?
Provas
Questão presente nas seguintes provas
São importantes para a pesquisa biomédica os biorrepositórios e biobancos de material biológico humano – fluidos corporais, células, tecidos e DNA – e as informações associadas. No Brasil, o Ministério da Saúde estabelece diretrizes para biorrepositórios e biobancos de material humano com finalidade de pesquisa.
Dentre as alternativas abaixo, assinale a alternativa que está de acordo com a regulamentação brasileira.
Provas
Questão presente nas seguintes provas
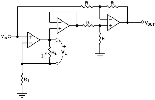
No circuito abaixo, todos os componentes são ideais e RL < ∞.

Com relação a esse circuito, considere as afirmações a seguir.
I - A corrente IL é dada por VIN /(R1+RL).
II - A corrente IL é independente do valor de RL.
III - O ganho do circuito é dado por !$ G = { \large R_L \over R_1} !$
II - A corrente IL é independente do valor de RL.
III - O ganho do circuito é dado por !$ G = { \large R_L \over R_1} !$
IV - Do ponto de vista de RL, o circuito comporta-se como uma fonte de corrente linear controlada por VIN.
V - A resistência de carga RL, em geral desconhecida, pode ser obtida através da equação !$ R_L = { \large V_{OUT} \over V_{IN}} R_1 !$
V - A resistência de carga RL, em geral desconhecida, pode ser obtida através da equação !$ R_L = { \large V_{OUT} \over V_{IN}} R_1 !$
Quais estão corretas?
Provas
Questão presente nas seguintes provas
Para as substâncias abaixo recomenda-se um tempo de eliminação/depuração menor do que três semanas para diminuir a concentração corporal de iodo, de modo a permitir um melhor resultado do uso do Iodo 131 em terapia, EXCETO para
Provas
Questão presente nas seguintes provas
Assinale a afirmação INCORRETA sobre a técnica da microdescompressão neurovascular (MVD) na neuralgia do trigêmeo (NT).
Provas
Questão presente nas seguintes provas
Assinale a alternativa cuja etapa apresentada NÃO consta nas coletâneas da ABSEG (2009) para a definição de um plano para situações de contingência da segurança da informação.
Provas
Questão presente nas seguintes provas
Em relação à cintilografia renal para controle de transplante renal, assinale a alternativa INCORRETA.
Provas
Questão presente nas seguintes provas
Considere as afirmações abaixo referentes à estenose de artéria renal pós-transplante.
I - A presença de estenose é indicação absoluta de tratamento intervencionista.
II - Pode manifestar-se clinicamente com hipertensão grave e deterioração da função renal.
III - A incidência é maior ao redor do sexto mês após o transplante.
II - Pode manifestar-se clinicamente com hipertensão grave e deterioração da função renal.
III - A incidência é maior ao redor do sexto mês após o transplante.
Quais estão corretas?
Provas
Questão presente nas seguintes provas
Assinale a alternativa que apresenta, de forma correta, o tempo de meia-vida dos radiofármacos tecnécio-99m e tálio-201, respectivamente. 4
Provas
Questão presente nas seguintes provas
Sem prejuízos com a comida
A Embrapa (Empresa Brasileira de Pesquisa Agropecuária) passou a orientar os consumidores para que reduzam o ______ de alimentos. Dicas e informações sobre os atributos de qualidade na compra, o correto ______ e ______ dos produtos nos mercados e nas residências para evitar a perda de alimentos estão agora disponíveis em uma página da internet, patrocinada pela instituição.
Além de orientar sobre cuidados, a página pretende estimular o aumento do consumo de vegetais, com diversas opções de preparos, salientando que as hortaliças não devem servir apenas para saladas.
Fonte: adaptado de Zero Hora, Hortaliças, publicado em 14 e 15/11/2017.
No trecho salientando que as hortaliças não devem servir apenas para saladas, a oração que inicia com que as hortaliças é classificada como
Provas
Questão presente nas seguintes provas
Cadernos
Caderno Container