Foram encontradas 621 questões.
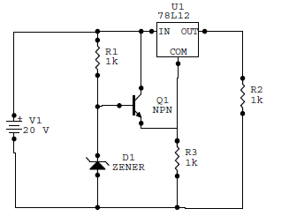
O integrado 78L12 é um regulador de tensão de +12 Volts de baixa potência. É dado o circuito abaixo, em que o D1 é um diodo Zener de 5,6 Volts.

O valor mais próximo para a tensão sobre o resistor R2 é de:
Provas
Um transmissor de RF com 10 W de saída é acoplado a um Amplificador (Booster) de 10 dB, perfeitamente acoplado e, este, a uma carga, estando todo o sistema perfeitamente casado. A potência na carga será de:
Provas
O diodo túnel é um dispositivo eletrônico que apresenta resistência negativa. Considere o circuito abaixo.

Com essa polarização, o circuito se comportará como um circuito:
Provas
É dado um sistema realimentado abaixo, onde a entrada é I(s) e a saída é O(s).

A função de transferência H(s)= O(s)/I(s) é igual a:
Provas
O circuito abaixo é alimentado pela tensão de 120 VAC da rede elétrica, e os diodos são ideais.

Quando a chave S for fechada, a potência na lâmpada será aproximadamente de:
Provas
O circuito abaixo é conhecido como configuração Cascode e os transistores têm ganhos de corrente (hFE) muito grandes.

Provas
Um engenheiro recebeu uma especificação quanto à resposta em freqüência de um circuito, mostrada abaixo, e que deverá ser implementada, sendo a tensão de entrada [ve (t)] e a de saída [vs (t)], senoidais.

Foram inicialmente escolhidos os circuitos (1), (2), e (3), abaixo
.


Provas
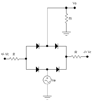
Analise o circuito abaixo, onde os diodos são ideais, (+/- Vc) e (-/+ Vc) são fontes de tensões quadradas simétricas, com amplitudes de +/- 10,0 Volts e Ve é um sinal senoidal, com amplitude de 5,0 Volts.

Provas
No circuito abaixo os componentes podem ser considerados ideais.

Provas
É dado o circuito abaixo, onde V= 12 Volts, R1=2,0 k
, R2=3,0 k
e R3=R4=4,0 k
.

Aplicando –se o teorema de Thèvenin entre os pontos a e b, terminais do resistor R, teremos o circuito equivalente a uma fonte de tensão de
Provas
Caderno Container