Foram encontradas 70 questões.
A compressão e descompressão do sinal de voz (Lei A), usada no sistema de modulação por Codificação de Pulsos (PCM) da hierarquia européia usada no Brasil, têm como objetivo:
Provas
Disciplina: Engenharia de Telecomunicações
Banca: NCE-UFRJ
Orgão: Eletrobrás
A "janela" espectral de menor atenuação em uma fibra mono modo está em torno de:
Provas
Disciplina: Engenharia de Telecomunicações
Banca: NCE-UFRJ
Orgão: Eletrobrás
O número de bytes (octetos) disponíveis para gerência no MSOH de um quadro STM-1 (Syncronous Transfer Mode-1), da Hierarquia Digital Síncrona (SDH), é:
Provas
Um lance de rede óptica de 100 km usa:

A dispersão cromática total na fibra é de:
Provas
Disciplina: Engenharia de Telecomunicações
Banca: NCE-UFRJ
Orgão: Eletrobrás
O tempo de vida de operação de um satélite de comunicações GEO é basicamente determinado:
Provas
Disciplina: Engenharia de Telecomunicações
Banca: NCE-UFRJ
Orgão: Eletrobrás
Um satélite geo-estacionário de comunicações, na forma externa de um cilindro, é dividido basicamente em duas partes. Um cilindro estacionário, onde se aloja o sub-sistema de comunicações e um outro cilindro, giratório, que apresenta muito maior massa que o estacionário, e que contém o painel solar, as baterias, o sub-sistema de propulsão e o motor de apogeu.
O cilindro giratório tem a função de:Provas
Disciplina: Engenharia de Telecomunicações
Banca: NCE-UFRJ
Orgão: Eletrobrás
Um transmissor de FM, com uma freqüência da portadora de 100 MHz, transmite um:
1 - sinal de áudio com uma freqüência máxima de 15 kHz;
2 - canal estéreo com a mesma banda de áudio, modulando, em DSB S/C, uma sub-portadora de 38 kHz;
3 - tom de sincronismo de 19 kHz.
A banda necessária para transmitir um sinal de FM é, teoricamente, infinita.
Contudo, existe uma aproximação, chamada Regra de Carson, que permite a transmissão de uma parte predominante do espectro.
Sendo o desvio máximo da portadora de 75 kHz, necessita, segundo a regra, de uma banda de transmissão de:
Provas
A memória volátil de escrita e leitura é chamada de memória:
Provas
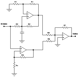
Analise abaixo a malha de um sistema de controle:

O sistema se refere a um controle:
Provas
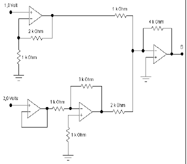
No circuito abaixo os resistores têm valores exatos e os operacionais são ideais.

A tensão de saída no ponto S terá um valor de:
Provas
Caderno Container