Foram encontradas 640 questões.
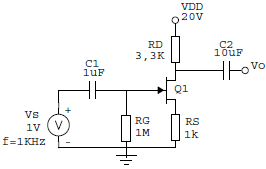
Determine o valor de IG e IS na configuração abaixo.

Dado: ID = 2,6mA, IDSS = 2,6mA e VP = -8,0V.
Obs.: Valores das resistências em OHMS.
Provas
Questão presente nas seguintes provas
Em qual alternativa o verbo em destaque é indiferentemente transitivo direto ou indireto para o sentido em que é utilizado na frase?
Provas
Questão presente nas seguintes provas
Relacione as colunas, depois assinale a sequência correta nas opções abaixo
1 – Relutância
2 – Permissividade
3 – Permeabilidade Absoluta
4 – Rigidez Dielétrica
2 – Permissividade
3 – Permeabilidade Absoluta
4 – Rigidez Dielétrica
( ) É a condutividade magnética específica por unidade de comprimento e seção transversal em um material.
( ) É a oposição ao estabelecimento de um fluxo magnético.
( ) É a intensidade de campo elétrico necessária para que ocorra a ruptura de um dielétrico.
( ) É uma medida da facilidade com que um fluxo elétrico é estabelecido em um dielétrico.
( ) É a oposição ao estabelecimento de um fluxo magnético.
( ) É a intensidade de campo elétrico necessária para que ocorra a ruptura de um dielétrico.
( ) É uma medida da facilidade com que um fluxo elétrico é estabelecido em um dielétrico.
Provas
Questão presente nas seguintes provas
Qual é o ciclo de operação de um amplificador de classe AB?
Provas
Questão presente nas seguintes provas
A é a capacidade que tem o diodo emissor de luz (LED) para injetar na fibra uma grande quantidade de potência óptica.
Provas
Questão presente nas seguintes provas
Assinale a alternativa em que há prosopopéia.
Provas
Questão presente nas seguintes provas
Tendo por base o estado atual da administração e sua aplicação na sociedade moderna, analise as assertivas abaixo e indique aquela considerada errada.
Provas
Questão presente nas seguintes provas
Preencha as lacunas abaixo e, em seguida, assinale a alternativa com a sequência correta.
Uma vantagem da sobre a é a sua capacidade de apagar e reescrever bytes individualmente e eletricamente na matriz de memória.
Provas
Questão presente nas seguintes provas
Considerando as características atuais da indústria automobilística e com escopo no que as principais teorias administrativas enfatizam, pode-se dizer que
Provas
Questão presente nas seguintes provas
Texto 1: Do Ouro Incansável
Cecília Meireles
De seu calmo esconderijo,
o ouro vem, dócil e ingênuo;
torna-se pó, folha, barra,
prestígio, poder, engenho...
É tão claro! – e turva tudo:
honra, amor e pensamento.
o ouro vem, dócil e ingênuo;
torna-se pó, folha, barra,
prestígio, poder, engenho...
É tão claro! – e turva tudo:
honra, amor e pensamento.
Borda flores nos vestidos,
sobe a opulentos altares,
traça palácios e pontes,
eleva os homens audazes (...)
sobe a opulentos altares,
traça palácios e pontes,
eleva os homens audazes (...)
Pelos córregos, definham
negros, a rodar bateias.
Morre-se de febre e fome
sobre a riqueza da terra (...)
negros, a rodar bateias.
Morre-se de febre e fome
sobre a riqueza da terra (...)
Por ódio, cobiça, inveja,
vai sendo o inferno traçado.
Os reis querem seus tributos
— mas não encontram vassalos.
Mil bateias vão rodando,
mil bateias sem cansaço.(...)
vai sendo o inferno traçado.
Os reis querem seus tributos
— mas não encontram vassalos.
Mil bateias vão rodando,
mil bateias sem cansaço.(...)
Mas vão sendo fabricadas
Muitas algemas de ferro.
Muitas algemas de ferro.
Texto 2: O Sino de Ouro
Rubem Braga
Rubem Braga
Contaram-me que, no fundo do sertão de Goiás, (...) nessa povoação de poucas almas (...), e mesmo a igreja é pequena, contaram-me que ali tem – coisa bela e espantosa – um grande sino de ouro.
É apenas um sino, mas é de ouro. De tarde seu sorriso vai voando em ondas mansas sobre as matas e os cerrados (...). E a cada um daqueles homens pobres ele dá cada dia sua ração de alegria. Eles sabem que de todos os ruídos e sons que fogem do mundo em procura de Deus – gemidos, gritos (...) orações, e o murmúrio temeroso (...) das grandes cidades que esperam a explosão atômica (...) – eles sabem que Deus, com especial delícia e alegria, ouve o som alegre do sino de ouro perdido no fundo do sertão. E então é como se cada homem, o mais pobre, o mais doente e humilde, o mais mesquinho e triste, tivesse dentro da alma um pequeno sino de ouro. (...)
Ouro que não serve para perverter, nem o homem nem a mulher, mas para louvar a Deus.
Vocabulário - Texto 1:
turva: escurece
opulentos: ricos, luxuosos
audazes: corajosos, ousados
cobiça:desejo desmedido por riquezas
bateia: espécie de peneira usada na busca do ouro
tributo: imposto
vassalos: subordinado, submisso
Texto 2:
perverter: tornar perverso ou mau; corromper
turva: escurece
opulentos: ricos, luxuosos
audazes: corajosos, ousados
cobiça:desejo desmedido por riquezas
bateia: espécie de peneira usada na busca do ouro
tributo: imposto
vassalos: subordinado, submisso
Texto 2:
perverter: tornar perverso ou mau; corromper
“De seu calmo esconderijo,/o ouro vem, dócil e ingênuo”.
Esses dois versos, no poema de Cecília Meireles,
Provas
Questão presente nas seguintes provas
Cadernos
Caderno Container