Foram encontradas 785 questões.
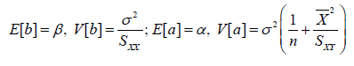
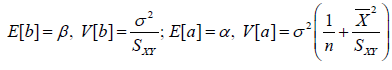
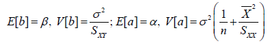
Na estimação dos parâmetros de uma reta de regressão \( Y_i = a + \beta X_i + U_i \), designa-se por a e b os estimadores de \( a \) e \( \beta \) e \( \hat {Y} = a + bX \) a reta estimada. Como os estimadores a e b são funções lineares da variável aleatória normal Y, os mesmos também são variáveis aleatórias com distribuição normal. As respectivas médias e variâncias dos estimadores a e b são:
Provas
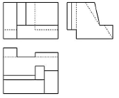
Dada a peça em perspectiva isométrica, assinale a alternativa que apresenta o conjunto de projeções dessa peça no primeiro diedro.

Provas
A figura mostra um diagrama de esforços solicitantes de momento fletor, em kN.m, de uma viga biapoiada.

Assinale a alternativa cuja viga representa esse diagrama de esforços solicitantes.
Provas
Dada a perspectiva na figura abaixo, assinale a alternativa que mostra a representação correta das vistas ortogonais no primeiro diedro.

Provas
O circuito de corrente alternada (CA) contém um resistor (R), um capacitor (C) e um indutor (L).

A impedância equivalente vista pela fonte CA é:
Provas
Analise a viga abaixo.

Assinale a alternativa que apresenta a viga conjugada da viga dada, considerando o emprego do artifício de Mohr.
Provas
A tabela abaixo apresenta os dados do levantamento altimétrico de um alinhamento.
| Estaca |
Visada a Ré |
Altura do Instrumento |
Visada a vante | Cota ou elevação | |
| Intermediária | de mudança | ||||
| RN-1 | 1,0 | ||||
| 1 | 2,0 | ||||
| 2 | 3,0 | ||||
| 3 | 3,5 | ||||
| 2,5 | |||||
| 4 | 1,0 | ||||
| 3,5 | |||||
| 5 | 1,5 | ||||
| 6 | 0,5 | ||||
| 1,0 | |||||
| 7 | 1,0 | ||||
| 8 | 2,0 | ||||
| 0,5 | |||||
| 9 | 1,5 | ||||
| 10 | 3,5 | ||||
Assinale a alternativa que apresenta o perfil altimétrico do alinhamento.
Provas
A poligonal abaixo representa os limites de um terreno, em que as cotas de altura foram registradas nos pontos listados na tabela.

Com base no terreno apresentado, em qual figura as curvas de nível correspondem ao levantamento dado?
Provas
A construção de um teste psicológico é um procedimento caracterizado por distintas etapas, desde o planejamento dos itens até a definição das normas. A última etapa refere-se
Provas
Sobre a entrevista no processo de avaliação psicológica, pode-se afirmar:
Provas
Caderno Container