Magna Concursos

Foram encontradas 40 questões.

2068212 Ano: 2021
Disciplina: Raciocínio Lógico
Banca: FUNDEP
Orgão: CRM-MG

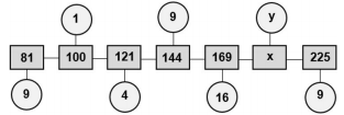
Considere as sequências numéricas dispostas no diagrama a seguir.

enunciado 128996-1

Os números que substituem corretamente x e y nesse diagrama são, respectivamente,

 

Provas

Questão presente nas seguintes provas
2068211 Ano: 2021
Disciplina: Raciocínio Lógico
Banca: FUNDEP
Orgão: CRM-MG
Em uma brincadeira, Pedro e Daniel construíram formas geométricas usando palitos de fósforo idênticos e numerados de 1 a 9. Depois de construírem a figura representada a seguir, Daniel desafiou Pedro a retirar exatamente dois palitos de fósforo, de forma que ele obtivesse dois triângulos equiláteros, sem que sobrassem palitos.
enunciado 128994-1

Para que Pedro resolva o desafio proposto por Daniel, ele deverá retirar os palitos de números
 

Provas

Questão presente nas seguintes provas
2068210 Ano: 2021
Disciplina: Português
Banca: FUNDEP
Orgão: CRM-MG

Leia o texto a seguir, para responder à questão.

No fundo, todos estamos nos transformando um

pouco em gatos

“Você acredita que os patos sabem que é Natal?” Essa foi a pergunta que meu amigo Miguel me fez em uma véspera de Ano Novo, enquanto atravessávamos o Campo de São Francisco, em Oviedo. Nem as horas nem o frio convidavam a ficar lá filosofando sobre o assunto, mas o debate continuou ao longo do caminho. Demos como certo que os peixes nos tanques certamente não; os patos e perus, talvez um pouco (tampouco muito); mas os que certamente estavam a par eram os cães e os gatos (não entramos na fauna selvagem, já que o trajeto era curto. Era Oviedo, não Nova York).

Anos depois, nós dois adotamos uma gata. Na quarta-feira de manhã eu lhe mandei uma mensagem perguntando se Lola, a dele, sabia que algo estava acontecendo (obviamente, falando da crise do coronavírus). “Sim, sim, sim, mais carinhosa que nunca, se for possível. Alucinada porque estamos o dia todo em casa”, foi sua resposta.

Mía e Atún — meus gatos — também estão surpresos. Na verdade, fui pegar as roupas da máquina de lavar e, quando saí, encontrei os dois me esperando no corredor, sentados juntos, olhando para mim com cara de “ei, por que você está passando o dia inteiro em casa? Tem algo a nos contar?” Normalmente, quando chego em casa, os dois vêm me encontrar e me fazem um pouco de festa (se deitam de barriga, se esfregam em mim). Estes dias se dedicam a me seguir pelo apartamento, como se suspeitassem de meus atos. E me fazem festa quando saio de casa para levar o lixo ou ir às compras, é claro. Percebo uma certa cara de insatisfação quando veem que volto em cinco minutos.

Há quem diga que quem, como eu, convive com animais e esteja um pouco fraco da cabeça lhes atribui capacidades humanas que eles não têm. Pode ser. Mas o fato é que percebem alguma coisa. Vamos ver, você não precisa ser um gênio para se dar conta de que seu dono está há trocentos dias sem sair de casa, de que na rua só se vê gente com cachorros (falaremos sobre isso mais tarde) ou que se pode ouvir perfeitamente os pássaros ou os sinos das igrejas. Não sei como é com vocês, mas, comigo, quando choro, Mía se aproxima e coloca sua cara contra a minha. Não sei se percebe ou o quê, mas as mudanças de humor chamam sua atenção.

Esses dias também estão servindo para conhecer melhor nossos animais de estimação. Os donos de gatos muitas vezes se perguntam o que eles fazem quando não estamos em casa. Eu já te digo: dormem, basicamente. Dormem de 12 a 16 horas por dia. Ou seja, são seres quase perfeitos para o isolamento. O que não sei é se, quando estou em casa, param de fazer as coisas que normalmente fazem. Nos últimos dias não os vi arranhar o sofá em nenhum momento. Talvez não queiram nos deixar rastros.

Eles também estão se dando melhor. Mía tem quatro anos e Atún, dez meses. Passam o dia às turras. Quando não é um, é o outro. Atún tem a energia da infância e Mía é diligentemente sinuosa para criar problemas: sempre faz Atún parecer culpado. Ultimamente as brigas são mais esporádicas. Até dormem juntos e limpam um ao outro.

Mas, cuidado, isso não quer dizer que vão se adaptar às novas circunstâncias. Atún me acorda todos os dias às 7h25, ou seja, cinco minutos antes do que o despertador normalmente faz. Dizia Jim Davis: “Os gatos sabem instintivamente a hora exata em que seus donos vão acordar, e eles os acordam dez minutos antes”. Atún me deixa esses cinco minutos de cortesia, mas, mesmo em confinamento, ainda continua sendo escrotamente gato.

Porque não deixam de ser gatos, é claro. Nos últimos dias comecei um jogo de xadrez virtual, mas real, com meu amigo Jaime. Isto é: o tabuleiro é físico, e enviamos fotos um ao outro com os movimentos de ambos, de tal forma que é necessário mover as brancas e as pretas (já deixo claro). Bem, agora minha casa é um xadrez. Uma torre no quarto, um peão no banheiro, o rei forçosamente sob cobertura atrás de uma planta e Mía, é claro, sentada no centro do tabuleiro, entre as pretas e as brancas. Xeque-Mate.

Também há dias para aprofundar o debate sobre se é melhor ter como mascote um cão ou um gato. Não vamos nos deixar levar pela euforia do momento. Hoje, os cães são um bem valioso, porque te permitem sair a caminhar. Uma espécie de salvo-conduto. Tenho amigos que saem com ele cinco vezes por dia. Mas não são tempos de confronto, e sim para estar unidos. Os cães, pelo que me dizem, também surtam com o que está acontecendo. Eles só veem cães na rua e os parques estão fechados. Também não é preciso ser um lince (felino) para perceber que está acontecendo alguma coisa. Da altivez que provém da convivência com um gato, nós, que compartilhamos a vida com um, cumprimentamos os donos de cães e nos congratulamos que os ajudem nessa situação que, mesmo que seja pequena, compensa de alguma forma por todo esse cair da cama e essas noites de chuva em que também é preciso sair à rua.

São dias estranhos. De 24 horas em casa. Dos gatos aparecendo nas reuniões de teletrabalho (e arrancando um sorriso dos participantes), e já se sabe que não há nada que deva ser interposto entre a atenção de um e o felino. No fundo, todos estamos nos transformando um pouco em gatos. Agora sabemos como é difícil racionar as visitas à geladeira-comedor se você fica o dia inteiro em casa. E como é fácil cair no sono no sofá assim que o dia de trabalho termina. Mas são dias precisamente para isso: para ser gatos. Não é uma estratégia tão ruim: é o único animal que conseguiu dominar a internet sem precisar manejar a tecnologia. Por alguma razão estará dando tão certo para eles.

Disponível em: <https://bit.ly/2xwO2YZ>.

Acesso em: 27 mar. 2020 (Adaptado).

Leia a tirinha a seguir.

enunciado 128991-1

Disponível em: <https://bit.ly/3aq5sW1>.

Acesso em: 27 mar. 2020.

O trecho do texto que corrobora o pensamento de Garfield no último quadrinho é:


 

Provas

Questão presente nas seguintes provas
2068209 Ano: 2021
Disciplina: Português
Banca: FUNDEP
Orgão: CRM-MG

Leia o texto a seguir, para responder à questão.

No fundo, todos estamos nos transformando um

pouco em gatos

“Você acredita que os patos sabem que é Natal?” Essa foi a pergunta que meu amigo Miguel me fez em uma véspera de Ano Novo, enquanto atravessávamos o Campo de São Francisco, em Oviedo. Nem as horas nem o frio convidavam a ficar lá filosofando sobre o assunto, mas o debate continuou ao longo do caminho. Demos como certo que os peixes nos tanques certamente não; os patos e perus, talvez um pouco (tampouco muito); mas os que certamente estavam a par eram os cães e os gatos (não entramos na fauna selvagem, já que o trajeto era curto. Era Oviedo, não Nova York).

Anos depois, nós dois adotamos uma gata. Na quarta-feira de manhã eu lhe mandei uma mensagem perguntando se Lola, a dele, sabia que algo estava acontecendo (obviamente, falando da crise do coronavírus). “Sim, sim, sim, mais carinhosa que nunca, se for possível. Alucinada porque estamos o dia todo em casa”, foi sua resposta.

Mía e Atún — meus gatos — também estão surpresos. Na verdade, fui pegar as roupas da máquina de lavar e, quando saí, encontrei os dois me esperando no corredor, sentados juntos, olhando para mim com cara de “ei, por que você está passando o dia inteiro em casa? Tem algo a nos contar?” Normalmente, quando chego em casa, os dois vêm me encontrar e me fazem um pouco de festa (se deitam de barriga, se esfregam em mim). Estes dias se dedicam a me seguir pelo apartamento, como se suspeitassem de meus atos. E me fazem festa quando saio de casa para levar o lixo ou ir às compras, é claro. Percebo uma certa cara de insatisfação quando veem que volto em cinco minutos.

Há quem diga que quem, como eu, convive com animais e esteja um pouco fraco da cabeça lhes atribui capacidades humanas que eles não têm. Pode ser. Mas o fato é que percebem alguma coisa. Vamos ver, você não precisa ser um gênio para se dar conta de que seu dono está há trocentos dias sem sair de casa, de que na rua só se vê gente com cachorros (falaremos sobre isso mais tarde) ou que se pode ouvir perfeitamente os pássaros ou os sinos das igrejas. Não sei como é com vocês, mas, comigo, quando choro, Mía se aproxima e coloca sua cara contra a minha. Não sei se percebe ou o quê, mas as mudanças de humor chamam sua atenção.

Esses dias também estão servindo para conhecer melhor nossos animais de estimação. Os donos de gatos muitas vezes se perguntam o que eles fazem quando não estamos em casa. Eu já te digo: dormem, basicamente. Dormem de 12 a 16 horas por dia. Ou seja, são seres quase perfeitos para o isolamento. O que não sei é se, quando estou em casa, param de fazer as coisas que normalmente fazem. Nos últimos dias não os vi arranhar o sofá em nenhum momento. Talvez não queiram nos deixar rastros.

Eles também estão se dando melhor. Mía tem quatro anos e Atún, dez meses. Passam o dia às turras. Quando não é um, é o outro. Atún tem a energia da infância e Mía é diligentemente sinuosa para criar problemas: sempre faz Atún parecer culpado. Ultimamente as brigas são mais esporádicas. Até dormem juntos e limpam um ao outro.

Mas, cuidado, isso não quer dizer que vão se adaptar às novas circunstâncias. Atún me acorda todos os dias às 7h25, ou seja, cinco minutos antes do que o despertador normalmente faz. Dizia Jim Davis: “Os gatos sabem instintivamente a hora exata em que seus donos vão acordar, e eles os acordam dez minutos antes”. Atún me deixa esses cinco minutos de cortesia, mas, mesmo em confinamento, ainda continua sendo escrotamente gato.

Porque não deixam de ser gatos, é claro. Nos últimos dias comecei um jogo de xadrez virtual, mas real, com meu amigo Jaime. Isto é: o tabuleiro é físico, e enviamos fotos um ao outro com os movimentos de ambos, de tal forma que é necessário mover as brancas e as pretas (já deixo claro). Bem, agora minha casa é um xadrez. Uma torre no quarto, um peão no banheiro, o rei forçosamente sob cobertura atrás de uma planta e Mía, é claro, sentada no centro do tabuleiro, entre as pretas e as brancas. Xeque-Mate.

Também há dias para aprofundar o debate sobre se é melhor ter como mascote um cão ou um gato. Não vamos nos deixar levar pela euforia do momento. Hoje, os cães são um bem valioso, porque te permitem sair a caminhar. Uma espécie de salvo-conduto. Tenho amigos que saem com ele cinco vezes por dia. Mas não são tempos de confronto, e sim para estar unidos. Os cães, pelo que me dizem, também surtam com o que está acontecendo. Eles só veem cães na rua e os parques estão fechados. Também não é preciso ser um lince (felino) para perceber que está acontecendo alguma coisa. Da altivez que provém da convivência com um gato, nós, que compartilhamos a vida com um, cumprimentamos os donos de cães e nos congratulamos que os ajudem nessa situação que, mesmo que seja pequena, compensa de alguma forma por todo esse cair da cama e essas noites de chuva em que também é preciso sair à rua.

São dias estranhos. De 24 horas em casa. Dos gatos aparecendo nas reuniões de teletrabalho (e arrancando um sorriso dos participantes), e já se sabe que não há nada que deva ser interposto entre a atenção de um e o felino. No fundo, todos estamos nos transformando um pouco em gatos. Agora sabemos como é difícil racionar as visitas à geladeira-comedor se você fica o dia inteiro em casa. E como é fácil cair no sono no sofá assim que o dia de trabalho termina. Mas são dias precisamente para isso: para ser gatos. Não é uma estratégia tão ruim: é o único animal que conseguiu dominar a internet sem precisar manejar a tecnologia. Por alguma razão estará dando tão certo para eles.

Disponível em: <https://bit.ly/2xwO2YZ>.

Acesso em: 27 mar. 2020 (Adaptado).

O tema central desse texto é:
 

Provas

Questão presente nas seguintes provas
2068208 Ano: 2021
Disciplina: Português
Banca: FUNDEP
Orgão: CRM-MG

Leia o texto a seguir, para responder à questão.

No fundo, todos estamos nos transformando um

pouco em gatos

“Você acredita que os patos sabem que é Natal?” Essa foi a pergunta que meu amigo Miguel me fez em uma véspera de Ano Novo, enquanto atravessávamos o Campo de São Francisco, em Oviedo. Nem as horas nem o frio convidavam a ficar lá filosofando sobre o assunto, mas o debate continuou ao longo do caminho. Demos como certo que os peixes nos tanques certamente não; os patos e perus, talvez um pouco (tampouco muito); mas os que certamente estavam a par eram os cães e os gatos (não entramos na fauna selvagem, já que o trajeto era curto. Era Oviedo, não Nova York).

Anos depois, nós dois adotamos uma gata. Na quarta-feira de manhã eu lhe mandei uma mensagem perguntando se Lola, a dele, sabia que algo estava acontecendo (obviamente, falando da crise do coronavírus). “Sim, sim, sim, mais carinhosa que nunca, se for possível. Alucinada porque estamos o dia todo em casa”, foi sua resposta.

Mía e Atún — meus gatos — também estão surpresos. Na verdade, fui pegar as roupas da máquina de lavar e, quando saí, encontrei os dois me esperando no corredor, sentados juntos, olhando para mim com cara de “ei, por que você está passando o dia inteiro em casa? Tem algo a nos contar?” Normalmente, quando chego em casa, os dois vêm me encontrar e me fazem um pouco de festa (se deitam de barriga, se esfregam em mim). Estes dias se dedicam a me seguir pelo apartamento, como se suspeitassem de meus atos. E me fazem festa quando saio de casa para levar o lixo ou ir às compras, é claro. Percebo uma certa cara de insatisfação quando veem que volto em cinco minutos.

Há quem diga que quem, como eu, convive com animais e esteja um pouco fraco da cabeça lhes atribui capacidades humanas que eles não têm. Pode ser. Mas o fato é que percebem alguma coisa. Vamos ver, você não precisa ser um gênio para se dar conta de que seu dono está há trocentos dias sem sair de casa, de que na rua só se vê gente com cachorros (falaremos sobre isso mais tarde) ou que se pode ouvir perfeitamente os pássaros ou os sinos das igrejas. Não sei como é com vocês, mas, comigo, quando choro, Mía se aproxima e coloca sua cara contra a minha. Não sei se percebe ou o quê, mas as mudanças de humor chamam sua atenção.

Esses dias também estão servindo para conhecer melhor nossos animais de estimação. Os donos de gatos muitas vezes se perguntam o que eles fazem quando não estamos em casa. Eu já te digo: dormem, basicamente. Dormem de 12 a 16 horas por dia. Ou seja, são seres quase perfeitos para o isolamento. O que não sei é se, quando estou em casa, param de fazer as coisas que normalmente fazem. Nos últimos dias não os vi arranhar o sofá em nenhum momento. Talvez não queiram nos deixar rastros.

Eles também estão se dando melhor. Mía tem quatro anos e Atún, dez meses. Passam o dia às turras. Quando não é um, é o outro. Atún tem a energia da infância e Mía é diligentemente sinuosa para criar problemas: sempre faz Atún parecer culpado. Ultimamente as brigas são mais esporádicas. Até dormem juntos e limpam um ao outro.

Mas, cuidado, isso não quer dizer que vão se adaptar às novas circunstâncias. Atún me acorda todos os dias às 7h25, ou seja, cinco minutos antes do que o despertador normalmente faz. Dizia Jim Davis: “Os gatos sabem instintivamente a hora exata em que seus donos vão acordar, e eles os acordam dez minutos antes”. Atún me deixa esses cinco minutos de cortesia, mas, mesmo em confinamento, ainda continua sendo escrotamente gato.

Porque não deixam de ser gatos, é claro. Nos últimos dias comecei um jogo de xadrez virtual, mas real, com meu amigo Jaime. Isto é: o tabuleiro é físico, e enviamos fotos um ao outro com os movimentos de ambos, de tal forma que é necessário mover as brancas e as pretas (já deixo claro). Bem, agora minha casa é um xadrez. Uma torre no quarto, um peão no banheiro, o rei forçosamente sob cobertura atrás de uma planta e Mía, é claro, sentada no centro do tabuleiro, entre as pretas e as brancas. Xeque-Mate.

Também há dias para aprofundar o debate sobre se é melhor ter como mascote um cão ou um gato. Não vamos nos deixar levar pela euforia do momento. Hoje, os cães são um bem valioso, porque te permitem sair a caminhar. Uma espécie de salvo-conduto. Tenho amigos que saem com ele cinco vezes por dia. Mas não são tempos de confronto, e sim para estar unidos. Os cães, pelo que me dizem, também surtam com o que está acontecendo. Eles só veem cães na rua e os parques estão fechados. Também não é preciso ser um lince (felino) para perceber que está acontecendo alguma coisa. Da altivez que provém da convivência com um gato, nós, que compartilhamos a vida com um, cumprimentamos os donos de cães e nos congratulamos que os ajudem nessa situação que, mesmo que seja pequena, compensa de alguma forma por todo esse cair da cama e essas noites de chuva em que também é preciso sair à rua.

São dias estranhos. De 24 horas em casa. Dos gatos aparecendo nas reuniões de teletrabalho (e arrancando um sorriso dos participantes), e já se sabe que não há nada que deva ser interposto entre a atenção de um e o felino. No fundo, todos estamos nos transformando um pouco em gatos. Agora sabemos como é difícil racionar as visitas à geladeira-comedor se você fica o dia inteiro em casa. E como é fácil cair no sono no sofá assim que o dia de trabalho termina. Mas são dias precisamente para isso: para ser gatos. Não é uma estratégia tão ruim: é o único animal que conseguiu dominar a internet sem precisar manejar a tecnologia. Por alguma razão estará dando tão certo para eles.

Disponível em: <https://bit.ly/2xwO2YZ>.

Acesso em: 27 mar. 2020 (Adaptado).

Releia este trecho.

“[...] não são tempos de confronto, e sim para estar unidos.”

A ideia presente na conjunção que liga as orações é

 

Provas

Questão presente nas seguintes provas
2068207 Ano: 2021
Disciplina: Português
Banca: FUNDEP
Orgão: CRM-MG

Leia o texto a seguir, para responder à questão.

No fundo, todos estamos nos transformando um

pouco em gatos

“Você acredita que os patos sabem que é Natal?” Essa foi a pergunta que meu amigo Miguel me fez em uma véspera de Ano Novo, enquanto atravessávamos o Campo de São Francisco, em Oviedo. Nem as horas nem o frio convidavam a ficar lá filosofando sobre o assunto, mas o debate continuou ao longo do caminho. Demos como certo que os peixes nos tanques certamente não; os patos e perus, talvez um pouco (tampouco muito); mas os que certamente estavam a par eram os cães e os gatos (não entramos na fauna selvagem, já que o trajeto era curto. Era Oviedo, não Nova York).

Anos depois, nós dois adotamos uma gata. Na quarta-feira de manhã eu lhe mandei uma mensagem perguntando se Lola, a dele, sabia que algo estava acontecendo (obviamente, falando da crise do coronavírus). “Sim, sim, sim, mais carinhosa que nunca, se for possível. Alucinada porque estamos o dia todo em casa”, foi sua resposta.

Mía e Atún — meus gatos — também estão surpresos. Na verdade, fui pegar as roupas da máquina de lavar e, quando saí, encontrei os dois me esperando no corredor, sentados juntos, olhando para mim com cara de “ei, por que você está passando o dia inteiro em casa? Tem algo a nos contar?” Normalmente, quando chego em casa, os dois vêm me encontrar e me fazem um pouco de festa (se deitam de barriga, se esfregam em mim). Estes dias se dedicam a me seguir pelo apartamento, como se suspeitassem de meus atos. E me fazem festa quando saio de casa para levar o lixo ou ir às compras, é claro. Percebo uma certa cara de insatisfação quando veem que volto em cinco minutos.

Há quem diga que quem, como eu, convive com animais e esteja um pouco fraco da cabeça lhes atribui capacidades humanas que eles não têm. Pode ser. Mas o fato é que percebem alguma coisa. Vamos ver, você não precisa ser um gênio para se dar conta de que seu dono está há trocentos dias sem sair de casa, de que na rua só se vê gente com cachorros (falaremos sobre isso mais tarde) ou que se pode ouvir perfeitamente os pássaros ou os sinos das igrejas. Não sei como é com vocês, mas, comigo, quando choro, Mía se aproxima e coloca sua cara contra a minha. Não sei se percebe ou o quê, mas as mudanças de humor chamam sua atenção.

Esses dias também estão servindo para conhecer melhor nossos animais de estimação. Os donos de gatos muitas vezes se perguntam o que eles fazem quando não estamos em casa. Eu já te digo: dormem, basicamente. Dormem de 12 a 16 horas por dia. Ou seja, são seres quase perfeitos para o isolamento. O que não sei é se, quando estou em casa, param de fazer as coisas que normalmente fazem. Nos últimos dias não os vi arranhar o sofá em nenhum momento. Talvez não queiram nos deixar rastros.

Eles também estão se dando melhor. Mía tem quatro anos e Atún, dez meses. Passam o dia às turras. Quando não é um, é o outro. Atún tem a energia da infância e Mía é diligentemente sinuosa para criar problemas: sempre faz Atún parecer culpado. Ultimamente as brigas são mais esporádicas. Até dormem juntos e limpam um ao outro.

Mas, cuidado, isso não quer dizer que vão se adaptar às novas circunstâncias. Atún me acorda todos os dias às 7h25, ou seja, cinco minutos antes do que o despertador normalmente faz. Dizia Jim Davis: “Os gatos sabem instintivamente a hora exata em que seus donos vão acordar, e eles os acordam dez minutos antes”. Atún me deixa esses cinco minutos de cortesia, mas, mesmo em confinamento, ainda continua sendo escrotamente gato.

Porque não deixam de ser gatos, é claro. Nos últimos dias comecei um jogo de xadrez virtual, mas real, com meu amigo Jaime. Isto é: o tabuleiro é físico, e enviamos fotos um ao outro com os movimentos de ambos, de tal forma que é necessário mover as brancas e as pretas (já deixo claro). Bem, agora minha casa é um xadrez. Uma torre no quarto, um peão no banheiro, o rei forçosamente sob cobertura atrás de uma planta e Mía, é claro, sentada no centro do tabuleiro, entre as pretas e as brancas. Xeque-Mate.

Também há dias para aprofundar o debate sobre se é melhor ter como mascote um cão ou um gato. Não vamos nos deixar levar pela euforia do momento. Hoje, os cães são um bem valioso, porque te permitem sair a caminhar. Uma espécie de salvo-conduto. Tenho amigos que saem com ele cinco vezes por dia. Mas não são tempos de confronto, e sim para estar unidos. Os cães, pelo que me dizem, também surtam com o que está acontecendo. Eles só veem cães na rua e os parques estão fechados. Também não é preciso ser um lince (felino) para perceber que está acontecendo alguma coisa. Da altivez que provém da convivência com um gato, nós, que compartilhamos a vida com um, cumprimentamos os donos de cães e nos congratulamos que os ajudem nessa situação que, mesmo que seja pequena, compensa de alguma forma por todo esse cair da cama e essas noites de chuva em que também é preciso sair à rua.

São dias estranhos. De 24 horas em casa. Dos gatos aparecendo nas reuniões de teletrabalho (e arrancando um sorriso dos participantes), e já se sabe que não há nada que deva ser interposto entre a atenção de um e o felino. No fundo, todos estamos nos transformando um pouco em gatos. Agora sabemos como é difícil racionar as visitas à geladeira-comedor se você fica o dia inteiro em casa. E como é fácil cair no sono no sofá assim que o dia de trabalho termina. Mas são dias precisamente para isso: para ser gatos. Não é uma estratégia tão ruim: é o único animal que conseguiu dominar a internet sem precisar manejar a tecnologia. Por alguma razão estará dando tão certo para eles.

Disponível em: <https://bit.ly/2xwO2YZ>.

Acesso em: 27 mar. 2020 (Adaptado).

Releia este trecho.

“[...] Mía é diligentemente sinuosa para criar problemas [...]”

O advérbio destacado nesse trecho indica que Mía cria problemas de forma

 

Provas

Questão presente nas seguintes provas
2068206 Ano: 2021
Disciplina: Português
Banca: FUNDEP
Orgão: CRM-MG

Leia o texto a seguir, para responder à questão.

No fundo, todos estamos nos transformando um

pouco em gatos

“Você acredita que os patos sabem que é Natal?” Essa foi a pergunta que meu amigo Miguel me fez em uma véspera de Ano Novo, enquanto atravessávamos o Campo de São Francisco, em Oviedo. Nem as horas nem o frio convidavam a ficar lá filosofando sobre o assunto, mas o debate continuou ao longo do caminho. Demos como certo que os peixes nos tanques certamente não; os patos e perus, talvez um pouco (tampouco muito); mas os que certamente estavam a par eram os cães e os gatos (não entramos na fauna selvagem, já que o trajeto era curto. Era Oviedo, não Nova York).

Anos depois, nós dois adotamos uma gata. Na quarta-feira de manhã eu lhe mandei uma mensagem perguntando se Lola, a dele, sabia que algo estava acontecendo (obviamente, falando da crise do coronavírus). “Sim, sim, sim, mais carinhosa que nunca, se for possível. Alucinada porque estamos o dia todo em casa”, foi sua resposta.

Mía e Atún — meus gatos — também estão surpresos. Na verdade, fui pegar as roupas da máquina de lavar e, quando saí, encontrei os dois me esperando no corredor, sentados juntos, olhando para mim com cara de “ei, por que você está passando o dia inteiro em casa? Tem algo a nos contar?” Normalmente, quando chego em casa, os dois vêm me encontrar e me fazem um pouco de festa (se deitam de barriga, se esfregam em mim). Estes dias se dedicam a me seguir pelo apartamento, como se suspeitassem de meus atos. E me fazem festa quando saio de casa para levar o lixo ou ir às compras, é claro. Percebo uma certa cara de insatisfação quando veem que volto em cinco minutos.

Há quem diga que quem, como eu, convive com animais e esteja um pouco fraco da cabeça lhes atribui capacidades humanas que eles não têm. Pode ser. Mas o fato é que percebem alguma coisa. Vamos ver, você não precisa ser um gênio para se dar conta de que seu dono está há trocentos dias sem sair de casa, de que na rua só se vê gente com cachorros (falaremos sobre isso mais tarde) ou que se pode ouvir perfeitamente os pássaros ou os sinos das igrejas. Não sei como é com vocês, mas, comigo, quando choro, Mía se aproxima e coloca sua cara contra a minha. Não sei se percebe ou o quê, mas as mudanças de humor chamam sua atenção.

Esses dias também estão servindo para conhecer melhor nossos animais de estimação. Os donos de gatos muitas vezes se perguntam o que eles fazem quando não estamos em casa. Eu já te digo: dormem, basicamente. Dormem de 12 a 16 horas por dia. Ou seja, são seres quase perfeitos para o isolamento. O que não sei é se, quando estou em casa, param de fazer as coisas que normalmente fazem. Nos últimos dias não os vi arranhar o sofá em nenhum momento. Talvez não queiram nos deixar rastros.

Eles também estão se dando melhor. Mía tem quatro anos e Atún, dez meses. Passam o dia às turras. Quando não é um, é o outro. Atún tem a energia da infância e Mía é diligentemente sinuosa para criar problemas: sempre faz Atún parecer culpado. Ultimamente as brigas são mais esporádicas. Até dormem juntos e limpam um ao outro.

Mas, cuidado, isso não quer dizer que vão se adaptar às novas circunstâncias. Atún me acorda todos os dias às 7h25, ou seja, cinco minutos antes do que o despertador normalmente faz. Dizia Jim Davis: “Os gatos sabem instintivamente a hora exata em que seus donos vão acordar, e eles os acordam dez minutos antes”. Atún me deixa esses cinco minutos de cortesia, mas, mesmo em confinamento, ainda continua sendo escrotamente gato.

Porque não deixam de ser gatos, é claro. Nos últimos dias comecei um jogo de xadrez virtual, mas real, com meu amigo Jaime. Isto é: o tabuleiro é físico, e enviamos fotos um ao outro com os movimentos de ambos, de tal forma que é necessário mover as brancas e as pretas (já deixo claro). Bem, agora minha casa é um xadrez. Uma torre no quarto, um peão no banheiro, o rei forçosamente sob cobertura atrás de uma planta e Mía, é claro, sentada no centro do tabuleiro, entre as pretas e as brancas. Xeque-Mate.

Também há dias para aprofundar o debate sobre se é melhor ter como mascote um cão ou um gato. Não vamos nos deixar levar pela euforia do momento. Hoje, os cães são um bem valioso, porque te permitem sair a caminhar. Uma espécie de salvo-conduto. Tenho amigos que saem com ele cinco vezes por dia. Mas não são tempos de confronto, e sim para estar unidos. Os cães, pelo que me dizem, também surtam com o que está acontecendo. Eles só veem cães na rua e os parques estão fechados. Também não é preciso ser um lince (felino) para perceber que está acontecendo alguma coisa. Da altivez que provém da convivência com um gato, nós, que compartilhamos a vida com um, cumprimentamos os donos de cães e nos congratulamos que os ajudem nessa situação que, mesmo que seja pequena, compensa de alguma forma por todo esse cair da cama e essas noites de chuva em que também é preciso sair à rua.

São dias estranhos. De 24 horas em casa. Dos gatos aparecendo nas reuniões de teletrabalho (e arrancando um sorriso dos participantes), e já se sabe que não há nada que deva ser interposto entre a atenção de um e o felino. No fundo, todos estamos nos transformando um pouco em gatos. Agora sabemos como é difícil racionar as visitas à geladeira-comedor se você fica o dia inteiro em casa. E como é fácil cair no sono no sofá assim que o dia de trabalho termina. Mas são dias precisamente para isso: para ser gatos. Não é uma estratégia tão ruim: é o único animal que conseguiu dominar a internet sem precisar manejar a tecnologia. Por alguma razão estará dando tão certo para eles.

Disponível em: <https://bit.ly/2xwO2YZ>.

Acesso em: 27 mar. 2020 (Adaptado).

São recursos utilizados no texto, exceto:
 

Provas

Questão presente nas seguintes provas
2028955 Ano: 2021
Disciplina: Medicina
Banca: FUNDEP
Orgão: CRM-MG
Os Conselhos de Medicina não têm fins lucrativos e suas fontes de renda são previstas em lei.
Segundo o que prevê a lei que dispõe sobre a matéria, não integra a renda dos Conselhos Regionais de Medicina:
 

Provas

Questão presente nas seguintes provas
2019021 Ano: 2021
Disciplina: Matemática
Banca: FUNDEP
Orgão: CRM-MG
O diretor de uma empresa vai promover três de seus funcionários: um a gerente e os outros dois a supervisor e coordenador de vendas, respectivamente. Após uma entrevista, o diretor concluiu que 19 funcionários, dentre os entrevistados, tinham o perfil adequado às vagas e, seguindo a política da empresa, nenhum funcionário assumiria mais de um cargo.
De quantas maneiras distintas o diretor poderá escolher os funcionários que ocuparão as vagas?
 

Provas

Questão presente nas seguintes provas
2131416 Ano: 2021
Disciplina: Matemática
Banca: FUNDEP
Orgão: CRM-MG
Provas:

Considere que um estudo foi realizado no ambulatório de um hospital com vários testes de triagem para detecção de certa doença. A sensibilidade e a especificidade do teste são 0,80 e 0,90, respectivamente.

Sabendo-se que a probabilidade de uma pessoa ter a doença é 0,40 na população de interesse, analise as afirmativas a seguir.

I. A probabilidade de ocorrer um falso positivo no próximo teste é 0,10.

II. A probabilidade de o próximo teste apresentar resultado negativo é 0,60.

III. A probabilidade de uma pessoa ter a doença, se seu teste apresentou resultado positivo, é 16/19.

IV. A probabilidade de uma pessoa não ter a doença, se seu teste apresentou resultado negativo, é 27/31.

Está(ão) correta(s) a(s) afirmativa(s)

Questão Anulada

Provas

Questão presente nas seguintes provas